全球易拉罐生产设备核心厂商,进军电池壳制造领域
公司是易拉盖、罐体生产设备领域龙头公司,2018年进军新能源电池壳业务。
公司成立于 2004 年,起初从事易拉盖高速冲压设备生产,是国内生产设备制造先行者,2014 年在深交所创业板上市。

2015年成立光伏公司进入光伏发电领域,2016-2018年先后收购 3 家欧美先进制罐设备企业,完善海外业务布局。
2018年公司正式进军新能源汽车电池结构件领域,通过子公司新乡盛达和安徽斯翔建设电池壳生产线,2020年电池壳产品正式投产,据公司公告,2023年与江西分宜县签署投资协议,计划投资 3.5 亿元,建设电池壳体、钣金结构件。

易拉罐设备与电池壳制造共享技术工艺,三大业务协同发展。
公司目前布局三大业务,易拉罐生产设备业务是公司支柱产业,主要产品包括易拉盖生产设备及系统改造,易拉罐生产设备及系统改造,智能检测设备,易拉盖、罐高速生产设备零备件;公司凭借超薄金属成型领域的技术积淀,将现有制罐技术应用于新能源电池壳生产线制造,切入新能源汽车结构件领域;同时公司在光伏发电领域也有所布局,投资建设白城市牧光互补立体开发光伏电站项目,已于 2016 年 6 月并网发电。

营业收入稳步增长,2021 年以来盈利能力快速修复。
2017-2021 年公司营收分别为 5.5/7.4/7.9/8.8/10.0 亿元,同比+41.2%/+34.8%/7.1%/11.5%/+13.7%,公司归母净利润分别为 1.4/1.4/1.0/0.6/1.1 亿元,同比+25.8%/+0.5%/-29.0%/-34.3%/+68.0%。
2019-2020 年归母净利润下降主要系产品结构及疫情原因造成毛利率下滑明显。2022Q1-Q3 公司实现营收 612.8 亿元,同比+92.2%,归母净利润 1.9 亿元,同比+154.7%。

传统业务贡献稳定收入,新业务进入成长期。
易拉罐设备制造传统业务是公司主要收入来源,近年营收占比约 90%,其中易拉盖、易拉罐设备业务占据主导,2021 年分别实现营业收入 2.9/3.7 亿元,营收占比 29%/36%。
公司重点布局的新能源电池壳业务 2021 年实现营收 0.8 亿元,同比上升 16.4%,占总营收比重 7.8%,未来随产能释放有望实现高速增长,开启第二增长曲线。

毛利率和净利率快速恢复,易拉盖、罐业务毛利率大幅回升。
2021 年开始公司毛利率和净利率快速回升,2022 年前三季度公司净利率提升至 17.8%,主要系疫情缓和后盈利能力提升,以及原先计提资产减值损失、信用减值损失影响出清。
分业务看,2021 年盖线业务和罐线业务毛利率分别大幅提升+7.2pcts/11.7pcts 至 48.1%/38.0%,业务复苏趋势明显。

期间费用率总体稳中有降,研发费用率保持较高水平。
2018-2022 年前三季度公司期间费用率分别为
20.8%/24.0%/21.9%/20.1%/12.2%,2019 年以来保持下降趋势,主要原因在于销售费用率及财务费用率持续优化。公司研发费用率保持较高水平,2018-2022 年前三季度研发费用率分别为 4.2%/4.2%/3.4%/3.8%/2.8%。

公司股权结构集中,通过子公司布局业务板块。
公司实际控制人为创始人、董事长、总经理安旭,其通过香港科莱思公司持有公司 41.75%股份。苏州晨道锦信股权投资合伙企业(有限合伙)持有公司 5%的股权。
公司通过众多子公司布局各业务板块,国内设备销售以各地区子公司为核心,海外设备销售以斯莱克美国公司及收购的 Corima、Intercan 等公司为核心布局;光伏发电业务主要由子公司能源发展和白城江鼎实施;新能源电池壳业务通过苏州先莱及其控股子公司主导开展。

国际化管理团队领导,具备行业内国外龙头企业工作经验。
公司董事会成员均为外籍董事,国际化背景深厚,大多具备全球易拉罐设备或制造龙头企业的工作经历,相关行业从业经验丰富。董事长安旭曾任全球易拉罐设备龙头 Stolle 公司工程师、经理;董事 Christopher McKenzie 曾任龙头设备厂商 CMB、Stolle 销售总监;董事 Richard Moore 曾任美国包装龙头 Ardagh 亚太区 CEO。公司管理层均为精密仪器、机械工程、管理等专业毕业,拥有丰富的管理及研发经验。


股票激励+员工持股计划深度绑定核心人才。
2021 年末及 2022 年初公司相继发布 2021 年限制性股票激励计划(草案)和第五期员工持股计划(草案)。
股票激励计划针对中层管理人员及技术(业务)骨干人员共 69 人,授予股票 232.8 万股,占公司总股本 0.40%;员工持股计划针对董事(不含独立董事)、监事、高级管理人员和核心骨干人员合计不超过 120 人,授予股票 275.2 万股,占公司总股本 0.47%。激励计划深度绑定核心中高层骨干,建立长期考核机制,助力公司长期发展。

易拉罐设备仍有成长空间,公司主业稳步前进
金属包装行业市场广阔,下游需求带动产量提升
中国金属包装行业景气度提升。金属包装产品指采用金属薄板制作的薄壁包装容器,是我国包装行业的重要组成部分,产值约占我国包装工业的 10%左右,广泛应用于食品饮料、医药、工业品等领域。

据中国包装联合会,2021 年中国金属包装容器行业营业收入达 1384.2 亿元,同比增长 27.78%,规模以上企业利润总额 56.7 亿元,同比增长 4.96%。2022Q1 金属包装行业累计完成营业收入 307.5 亿元,同比增长 46.88%,实现利润总额 13.5 亿元,同比增长 270.40%,行业经营快速回暖。

从下游应用场景看,食品及饮料行业对金属包装需求量最大,其中软饮料和啤酒贡献主要需求来源。
软饮料:市场规模提升,铝罐包装满足个性化、时尚化需求。
根据 Euromonitor 的数据,2020 年中国软饮料市场规模为 5735 亿元,预计 2025 年软饮料市场规模将达到 7660 亿元,5 年 CAGR 为 5.96%。随着人均收入提升以及 Z 世代成为消费主力,包装设计的个性化、时尚化成为下游品牌的关键竞争优势,铝罐包装因具备印刷精密、款式多样的特性将成为不二之选,需求规模进一步提升。

啤酒:罐化率提升空间巨大,带动行业需求走高。
啤酒作为酒类饮品的绝对主力是食品饮料包装行业的重要下游分支,根据中国酒业协会预测 2025 年啤酒产业产量将达 3800 万千升。
我国啤酒罐化率仍然较低,Euromonitor 数据显示,我国啤酒罐化率仅为 25.7%,远低于日本(88.6%)、美国(68.9%)等成熟市场,相较世界(42%)平均水平仍有一定差距,罐装啤酒便于运输、成本降低、创新包装带来高附加值等优势将推动啤酒企业提升罐装产品渗透率。

金属二片罐逐渐取代三片罐成为主流,高端生产设备受益。
饮料类易拉罐包装可以分为二片罐和三片罐两种类型,二片罐是由罐身和易拉盖直接结合而成,一般多为铝制;三片罐由罐身、底盖和易拉盖三部分材料结合而成,主要材料为马口铁。从发展趋势来看,二片罐密封性好、节省原材料的优势明显,正逐步取代三片罐成为主流,由于二片罐制造难度更高,高端生产设备需求有望持续提升。

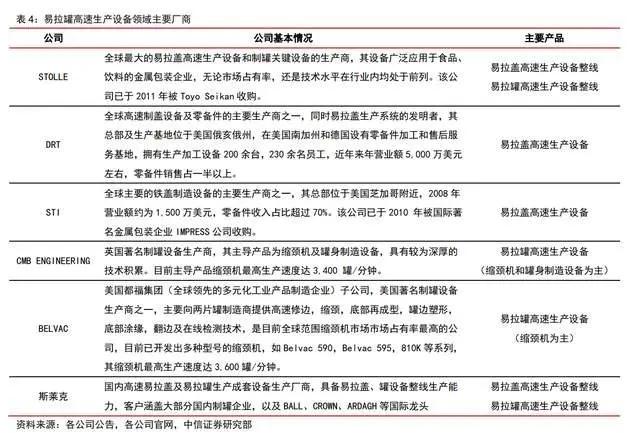
制盖、制罐设备行业:全球寡头垄断,技术壁垒高
易拉罐设备行业集中度高,公司是亚洲唯一龙头。制盖、制罐生产设备行业已有超过 50 余年发展历史,经过多年竞争淘汰,行业目前处于成熟稳定状态,全球龙头生产厂商包括 STOLLE、DRT、STI、BELVAC、CMB ENGINEERING 等欧美公司,斯莱克是亚洲唯一具备高速设备生产能力的公司。
欧美龙头公司凭借先发优势及综合实力占据了国际高速制罐、制盖设备市场的大部分市场份额,斯莱克在国内市场和新兴市场优势明显,并在近年来积极拓展欧美、日韩等发达国家市场。
公司具备整线设备生产能力,实现制盖、制罐全覆盖。从细分领域来看,在易拉盖高速生产设备领域,目前能提供制盖整线及设备的公司只有美国 STOLLE、DRT、STI 和斯莱克四家,其中斯莱克和 STOLLE 都可以提供整条生产线的服务,DRT、STI 仅能生产部分关键设备;在易拉罐高速生产设备领域,公司目前主要竞争对手包括美国 STOLLE 和英国 CMB Engineering,其中公司和 STOLLE 具备整线生产能力,自制设备在整线生产线的占比较高,CMB 目前仅能够提供整线生产线中 40%组部件。

国内制罐企业兴起加速设备国产替代。
中国金属包装行业起步较晚,上世纪 80 年代可口可乐、百事可乐等品牌进入中国,带动国外厂商在国内设立制罐厂,并主要从STOLLE、DRT 等进口设备。
目前,国际饮料品牌的易拉罐大部分由 BALL、CROWN 等厂商购买的 STOLLE 或 DRT 设备生产,小部分由广东柏华、中粮包装、太仓兴达等厂家购买的斯莱克设备生产。
加多宝、银鹭八宝粥、旺仔牛奶、椰树椰汁等新兴国内品牌,则大部分使用斯莱克设备进行生产。国内存量市场大部分由具备先发优势的国外厂商占据,在新增成套设备上,DRT 和 STI 最近几年未能在国内进行销售,STOLLE 是公司在国内市场的主要竞争对手。

易拉罐制造对生产成本和良品率要求较高,主要趋势为轻薄化、高速化与自动化。随着易拉罐制造行业进入成熟期,制罐厂商进入生产效率竞争阶段,由于易拉罐单件利润低,企业实现盈利需要降低生产成本并提升良品率。
从技术上看,易拉罐设备技术一直在向提高材料利用率、材料减量化设计和设备高速、稳定方向发展,具体表现在:
1)轻薄化:易拉盖铝材厚度、罐盖直径不断缩小;
2)高速化:制盖制罐设备生产速度显著提升;
3)自动化:全自动化生产线加速渗透,自动生产、自动检测技术要求不断提升。

制罐领域关键壁垒在生产设备环节,考验设备制造技术与系统整合能力。
由于易拉盖、罐生产设备连续不间断运行的特点,以及生产设备整线交付代替单体设备的趋势,下游制罐厂商通过系统调试和工艺改进对生产效率进行改进的空间较小,因此生产能力的关键决定因素在于设备环节。
就设备厂商而言,一方面生产速度和良品率约束考验企业技术能力;另一方面,易拉盖、罐生产设备作为专用设备,系统构成复杂庞大,系统整合能力极为重要,需要设备厂商具备在相关行业积累的专业经验、客户需求快速反应能力以及产品整体设计的掌控能力。

公司国内龙头地位稳固,推进海外市场扩张
公司易拉罐设备业务包括易拉盖高速生产设备、易拉罐高速生产设备、智能检测设备、设备零部件以及新业务铝瓶生产设备。
易拉盖高速生产设备包括基础盖设备、组合盖设备、系统改造,其中组合盖设备贡献主要收入;易拉罐高速生产设备包括易拉罐高速生产线、数码印罐迷你线、系统改造业务;智能检测设备是指利用机器视觉技术进行高速智能检测的设备,可应用于医用胶塞缺陷检测、易拉罐与易拉盖缺陷检测等领域;设备零部件主要为制盖制罐设备客户提供易损件更换;铝瓶生产设备为公司新业务,通过 2022 年定增投建首条生产线,目前处于市场导入期。

公司易拉盖生产设备和易拉罐业务发展迅速。
公司以易拉盖生产设备起家,凭借产品质量和价格优势抢占国内市场份额。
2017 年公司切入易拉罐生产设备行业,近年来公司罐线业务发展迅速,公司二片罐生产设备已得到全球最大制罐企业之一 BALL 集团认可,二片罐高速生产设备产品质量达到行业国际品质要求,且具备整线生产能力,由于公司罐线业务起步较晚,目前市占率较低,但产品质量已不逊于海外设备龙头,未来有望持续占有新增市场。

抢滩新兴市场增量需求,欧美市场凭借价格优势挤占市场份额。
目前,海外市场仍然是欧美企业主导,近年来公司已开启海外市场布局。随着新兴经济体国家的居民消费水平日益提升,易拉罐生产和消费市场快速增长,相关固定资产投资不断增加,公司在东南亚、南美等新兴经济体国家已占据一定的市场地位,产品已成功销往泰国、马来西亚、哥斯达黎加等地;而在作为全球易拉罐主要消费市场的欧美、日韩等发达国家和地区,公司通常采用低价策略抢占市场份额,加速产品导入。

持续拓展下游优质客户,订单量大幅增长。
公司自 2004 年成立以来,不断拓展客户群体,现已与国内外主流制罐厂商建立长期稳定的合作关系。
在国内市场,公司向奥瑞金、中粮集团、昇兴股份、英联包装等头部客户提供生产设备,并成为世界领先罐、盖制造商 BALL、CROWN、ARDAGH、HANIL 等的供应商,借势国际制罐龙头的全球产线布局打入海外市场。
公司目前订单量充足,2021 年在手订单 9.52 亿,同比 2020 年的 7.50 亿增长 27.0%,在易拉罐市场扩容趋势中占据有利地位。

电池壳业务:大圆柱放量,公司有望角逐第二梯队
预计 2025 年市场空间超 500 亿元,未来三年 CAGR 超 30%
电池结构件是方形和圆柱电池不可或缺的组成部分。

按照电池封装技术路线不同,锂电池主要有方形、圆柱、软包三种形状,方形、圆柱电池需要使用电池结构件、软包电池使用铝塑膜封装。具体来看,圆柱形电池多采用具有较强稳定性的钢材作为外壳,部分采用延展性较强的铝合金作为外壳,易散热、良品率高;方形电池壳体分为钢壳、铝壳、塑壳三类,其中钢壳、铝壳较为普遍,结构强度高,不易受外力破坏,塑壳主要应用于二轮电动车;软包电池使用铝塑包装膜替代金属壳体,单体能量密度高。当前方形和圆柱是主流的封装路线。

电池结构件的价值量约为 0.4 亿元/GWh,与负极、隔膜、电解液等主材价值量相当。
我们选取了几款国内热销车型所用的电池壳体的成本进行分析:热销车型用的电池型号集中在圆柱 2170、方形 52148、方形 28148 和比亚迪刀片电池等,综合考虑主要型号电池的结构件价值量和对应装机量的权重,我们测算 2021 年电池结构件的每 GWh 电芯的价值量约为 0.4 亿元,与负极、隔膜、电解液等主材相当,是“第五大主材”。


预计 2025 年动力及储能电池结构件市场空间约 532 亿元,对应 2022 年至 2025 年 CAGR 为 31%。
测算假设与过程如下:
1、电池需求假设:
受益于新能源汽车行业的持续高景气度,我们预计到 2025 年中国/海外动力电池需求分别为 931/564 GWh,全球动力电池需求在 2025 年有望达 1.5TWh,对应 2022-2025 年 CAGR 为 38%;此外,全球储能市场方兴未艾,未来需求空间大,增速快,我们预计 2025 年全球储能电池需求约为 500GWh,对应 2022-2025 年 CAGR 为 57%,具备更高增速。
整体来看,预计 2025 年全球动力+储能电池需求将达 2.0TWh,对应 2022 年至 2025 年 CAGR 为 42%。
2、方形与圆柱电池占比假设:
国内电池厂多采用方形电芯技术路线,我们预计方形电池未来将继续保持主流地位,圆柱电池占比随着 46 系大圆柱电池应用略有提升;海外电池厂当前多采用软包技术路线,但预计海外主要车企特斯拉未来将采用圆柱/方形技术路线、大众集团未来采用方形技术路线、宝马集团未来采用方形/圆柱技术路线,海外市场未来方形与圆柱电池占比有望不断提升。
3、单 GWh 结构件价值量假设:
根据上面的测算,我们测算 2021 年单 GWh 结构件价值量约为 0.43 亿元/GWh。我们预计随着电池成本按年下降、电芯能量密度提升,单 GWh 结构件价值量亦将按年下降,到 2025 年单 GWh 结构件价值量预计约为 0.29 亿元。
由此我们预计 2025 年全球方形、圆柱电池需求总量约 1.7 TWh,对应结构件市场规模 532 亿元,折合 2022 年至 2027 年 CAGR 31%。

格局一超一强多小,份额集中。
行业内玩家众多,但份额相对集中,全球 CR2 超 60%,国内 CR2 约 80%,呈现一超一强多小格局。
行业龙头为科达利,2007 年开始布局动力电池结构件业务,当前是下游大客户宁德时代、LGES、中创新航等主流电池厂的核心供应商,我们测算 2022 年上半年科达利全球份额约为 42%,市场份额稳居行业第一;行业龙二为震裕科技,2015 年成立锂电结构件事业部,是宁德时代的另一大核心供应商,随宁德时代成长迅速,位居行业第二。国内其他企业规模较小,在体量上与头部企业差距明显。

横向来看,电池结构件在锂电池上游各环节中格局最为集中。
根据 GGII 等第三方统计数据,我们测算 2022 年上半年国内三元正极/铁锂正极/负极/隔膜/电解液/结构件 CR2 分别为 23%/40%/39%/59%/50%/83%。电池结构件行业在锂电池上游的各主要材料环节中,市场格局的头部份额最为集中。

结构件趋势:4680 放量拉动国内圆柱电池装机份额提升方形、圆柱、软包电池各有千秋,短期并存。
按封装形式分,锂电池包括方形、圆柱和软包电池 3 种。软包电池使用轻薄的铝塑膜封装,外壳较轻,在能量密度和安全性上具有优势;圆柱电池发展历史最久远,工艺成熟,在生产效率和标准化方面具有比较优势;方形电池带电量较高,可有效利用汽车底盘空间,同时适用于乘用车和商用车。
3 种封装形式的电池各有优势和不足,目前还不存在最优的封装路线,装机选择更多考虑综合性能。
特斯拉引领 4680 大圆柱装机热潮,国内圆柱电池占比将有大幅提升。全球新能车龙头特斯拉在 2020 年电池日首次发布 4680 电池,引发下游电池厂商布局大圆柱电池热潮。
我们预计 4680 电池将在 2023 年迎来爆发元年,带动国内圆柱电池份额由 2021 年的 6%提升至 2025 年的 21%。与国内电池市场相反,目前海外方形电池装机占比最低,软包最高,随着有成本优势的方形电池在海外渗透,我们预计 2022-2025 年海外圆柱电池份额将稳定在 30%左右。

公司:加速扩产能,2023 年电池壳业务有望放量增长
圆壳+方壳全球化布局,46 系列大圆柱壳体预计 Q4 商业化试生产。公司目前已规划 3 大生产基地,覆盖圆壳和钢壳。
子公司新乡盛达生产的 1865 和 2170 圆壳已向亿纬锂能、力神等批量供货;安徽斯翔和常州莱胜项目正加快建设;2021 年 12 月,公司公告称拟收购东莞阿李下属方壳业务,完成后将进一步扩大方壳产能;公司开发的大圆柱钢壳项目已实现样品试生产并实现验证线的商业化生产;同时,公司在美国成立专门子公司开拓美洲市场,已取得下游客户的需求询价。
合资方式入局有助于快速导入下游供应链。结构件是电池系统重要的保护元件,下游客户对其精度、质量、一致性要求较高,新入局者一般需要 3-5 年的产品认证,才能与下游客户建立稳定供应关系。
盛达电源和合肥立翔壳体产品已实现批量供货,公司采用控股行业内原有玩家的方式切入电池壳赛道,可缩短产品验证周期,抓住当下结构件市场发展机遇,实现产能快速变现。


2023 年公司电池壳业务有望实现高增长。
2020 年,公司电池壳业务贡献营收 0.67 亿元,2021 年电池壳营收为 0.78 亿元,同比+16.58%,远低于行业扩张速度,主要原因是当时生产线未达最佳产能和 2021 年电池壳业务主体所在地遭受特大暴雨,孙公司新乡盛达基地生产设备被淹造成生产线长时间停产。
随着新产线调试完毕和东莞阿李收购工作的完成,预计 2022 年公司电池壳营收将超过行业增速。
易拉罐工艺应用到电池壳业务,具有高速批量化生产优势
DWI 工艺在易拉罐生产中已成熟应用,其效率高,成本低。DWI 工艺流程:将铝卷片或者铁卷片拉成杯状,再经过三道熨烫工艺,制成易拉罐形状。
1)用途:主要用于啤酒、碳酸软饮料(CSD)以及一些气雾剂产品。
2)工艺特点:罐底为圆顶状,可承受内部压力,罐体表面均可印刷;利用金属的延展性,使侧壁薄至 0.1mm,重量轻于 3 片罐,特别在铝制 DWI 罐的情况下,其侧壁非常薄且总重量很轻。

两片罐易拉罐拉伸过程和电池壳高度相似,公司结合自身优势采用易拉罐工艺生产电池壳。目前两片罐易拉罐拉伸过程通常采用预冲杯+逐级拉伸方式实现减薄成型,行业内结构件厂商通常直接采用逐级拉伸方式生产电池壳,少了一道预冲杯工序。公司依托自身在易拉罐生产上的技术优势,创造性地采用预冲杯+DWI(Draw and Wall Ironing)工艺生产电池壳。
公司电池壳生产系统技术壁垒显著。公司电池壳产线核心设备是双向双冲拉伸机,该设备采用对称结构,相较于传统拉伸机,既减小了设备震动,稳定产品精度,又实现了生产效率翻倍,属世界首创,产品性能位于国际前列。公司电池壳产线采用易拉罐生产核心工艺 DWI,可在高速拉伸过程中保证金属材质的强度和壁厚均匀性。

公司电池壳生产工艺与同行相比优势显著,该工艺在 4680 钢壳生产中的应用效果值得期待。不同于行业内其他厂商单机生产模式,公司把设备组成一条自动化产线,集成型、清洗、检测和包装为一体,产品一致性、良品率、材料利用率较高,生产速度高达 1000-1200 个/min,远超行业内原有玩家。
公司新乡盛达基地生产的 1865 和 2170 小圆柱钢壳已实现批量供货,公司独有的生产工艺在大圆柱钢壳成型中的应用效果值得关注。

公司开发电池壳视觉检测系统有效保障产品良率。
基于深度学习技术,公司研发出专门适用于圆柱壳的视觉检测系统,可对壳体凹痕、拉丝纹、水渍、划伤、变形等缺陷进行全方位检测和分析。
相对于人工检测方式,该系统检测精度和稳定性更好,并可与工厂品控系统在线联网,实时反馈产线生产质量,有效保障公司圆柱壳产线良率。

风险因素
新能源汽车行业发展不与预期:如果新能源汽车和储能行业发展不及预期,直接影响到电池壳的需求,对公司收入和盈利能力均会产生负面影响。
公司 DWI 技术升级进展不及预期。公司将 DWI 工艺应用在大圆柱电池壳和方壳上,如果进度低于预期,则可能没法达到较高的生产效率和降低的成本,进而没法达到预期的效果。
易拉罐/盖设备需求大幅下滑。若金属包装行业的需求不及预期,金属两片罐需求没有达到预期的增长,下游制罐、制罐、制罐盖需求将出现下降趋势,从而使公司的设备业务收入不能得到保证。
行业竞争风险:电池结构件目前龙头份额较高,但新入局者众多,如果公司不能保持领先的技术和工艺优势,或将面临较大的竞争压力。
原材料价格波动风险:原材料价格普遍上涨给公司带来较大成本压力,电池结构件使用较多的铝和钢等原材料,如果原材料价格大幅上涨,且公司如果无法转移到下游的话,则盈利能力将明显下滑。
产能释放不及预期的风险:公司正在加速电池结构件产能规划,如果扩产不及预期,则直接影响潜在的订单和营业收入。
盈利预测与估值
关键假设
我们对公司 2022-2024 年盈利预测做如下假设:
1)易拉盖高速生产设备及系统改造:该业务受益于全球经济复苏,2022 年上半年收入同比增长 71%,但毛利率有所下滑,我们预计 2022-2024 年该业务收入分别为 4.7/6.6/7.9 亿元,毛利率分别为 46.0%/45.0%/44.0%。
2)易拉罐高速生产设备及系统改造:该业务受益于全球经济复苏,2022 年上半年收入同比增长 103%,但毛利率有所下滑,我们预计 2022-2024 年该业务收入分别为 6.6/9.9/11.8 亿元,毛利率分别为 35.0%/36.0%/37.0%。
3)易拉罐/盖高速生产设备零备件:过去几年公司该项业务平稳提升,我们认为市场保有量增加之后,零备件需求继续平稳提升,我们预计 2022-2024 年该业务收入分别为 1.3/1.4/1.7 亿元,毛利率分别为 24.0%/27.0%/28.0%。
4)电池壳业务:随着产能的逐步释放,DWI 工艺改造,以及下游需求的强劲增长,我们预计电池壳业务 2022-2024 年收入分别为 5.5/16.0/31.0 亿元,毛利率分别为 13.0%/17.0%/22.0%。
5)其他:其他业务包括智能检测设备、光伏发电及其他,这两项业务相对平稳增长,我们预计智能检测设备 2022-2024 年收入分别为 0.8/1.0/1.1 亿元,毛利率分别为 51.0%/51.0%/51.0%;光伏发电及其他2022-2024年收入分别为1.0/1.2/1.4亿元,毛利率分别为 27.0%/27.0%/27.0%。
综上所述,我们预计公司 2022-2024 年收入分别为 19.8/33.8/52.4 亿元,毛利率分别为 31.0%/30.8%/30.8%。


估值分析
公司电池壳处于新业务快速增长期,为增强风险抵御能力,公司注重研发和技术开发,积极在新能源领域布局,拓展下游客户。
新业务尚未进入稳定发展期,未来可能存在一定的波动性,由于 DCF 对估值假设条件敏感,故采用受主观因素影响更少的 PEG、PE 估值。
1)PEG 估值
我们预计公司 2022-2024 年净利润分别为 2.2/3.5/5.8 亿元,复合增速为 62%。参考可比公司(科达利、震裕科技、先导智能)2023 年 wind 平均一致预期 PEG 为 0.35 倍,给予公司 2023 年 PEG 0.35 倍,对应公司 2023 年 22x PE 的估值。

2)PE 估值
我们选取科达利、震裕科技、先导智能作为可比公司。2023 年可比公司 wind 一致预期为 18.10x PE,参考可比公司估值,给予公司 2023 年 18x PE 估值。

以上 PEG 和 PE 估值,二者平均值为 2023 年 20 倍 PE,考虑到公司将易拉罐的高速生产方法复制到电池精密结构件中,生产效率和成本有所优化,在技术上具有一定的稀缺性,同时我们预计 2022 年至 2024 年公司归母净利润复合增速为 62%,综合考虑,给予 2023 年 35 倍 PE,目标市值 123 亿元,对应目标价 20 元。