chaguwang.cn-查股网.中国
查股网.CN
*ST长药(300391)内幕信息消息披露
 
个股最新内幕信息查询:    
 

*ST长药旗下光伏企业停产

http://www.chaguwang.cn  2025-12-23  *ST长药内幕信息

来源 :国际太阳能光伏网2025-12-23

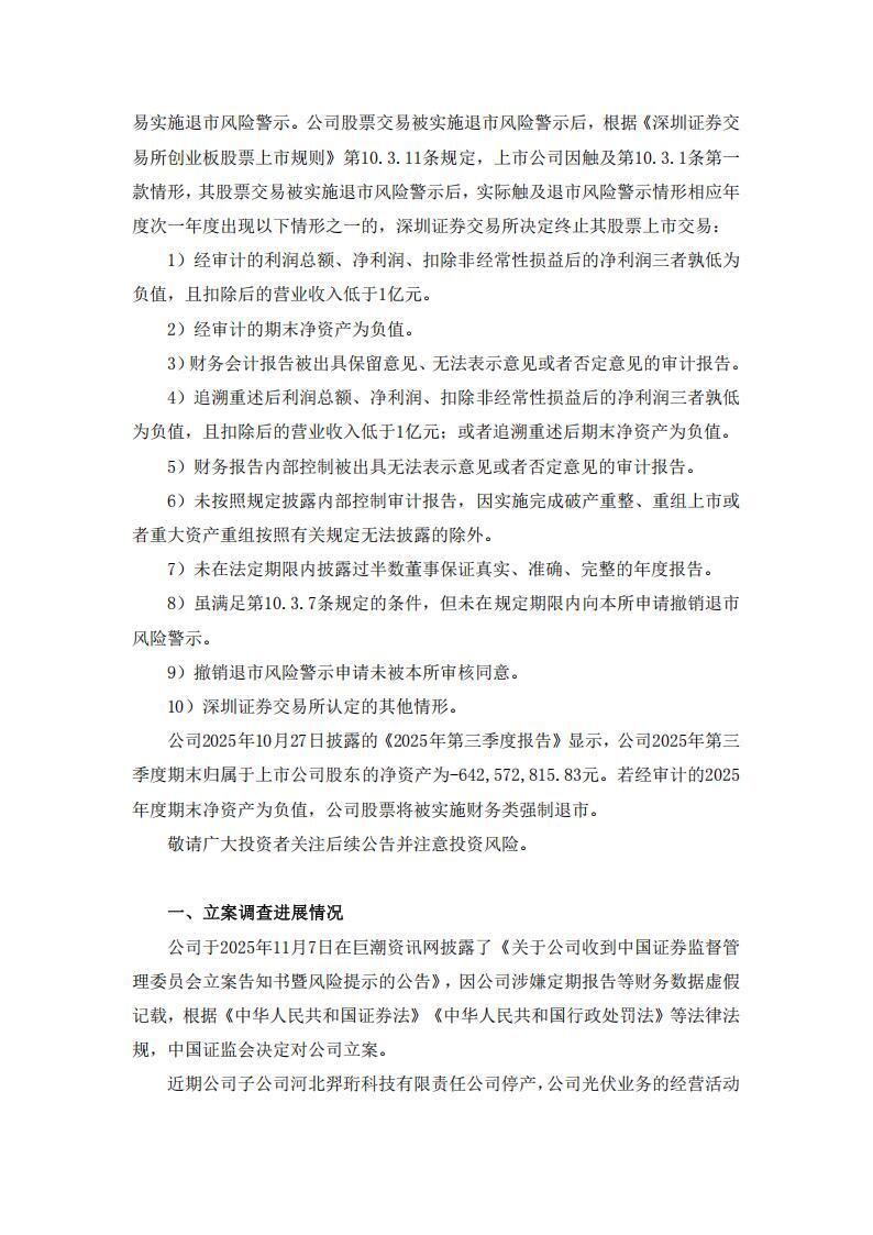
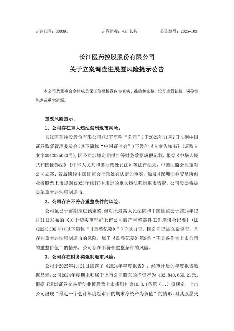
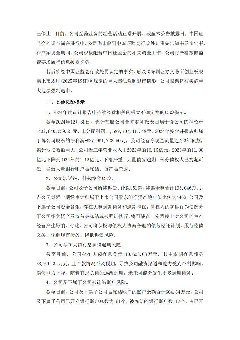
  12月23日,*ST长药发布关于立案调查进展暨风险提示公告。

  根据公告,*ST长药子公司河北羿珩科技有限责任公司停产,光伏业务的经营活动已停止。

  据官网介绍,河北羿珩科技有限责任公司(原秦皇岛市奥瑞特科技有限公司)是国内专业研发、生产太阳能电池组件设备的高新技术企业。公司于2000年成立以来,始终定位于高端装备的智能制造领域。二十多年的发展历练,现已成为国内组件企业优秀的设备供应商之一。2004年企业通过了ISO9001质量管理体系认证、CE认证。2006年羿珩科技被认定为省级高新技术企业。羿珩科技相继通过了TUV质量体系认证、北美NRTL认证等国际化认证。

查股网为非盈利性网站 本页为转载如有版权问题请联系 767871486@qq.comQQ:767871486
Copyright 2007-2025
www.chaguwang.cn 查股网