盈利预测与估值

投资要点
聚焦光伏行业,技术布局领先:1)一体化布局深化,技术优势显著:公司作为老牌背板龙头企业,自背板起家,先后切入光伏应用系统、N 型高效电池组件行业,并拟布局上游,进一步强化抗风险能力,促进产业链协同共振。同时公司在技术投入和专利布局方面远超同行,具备技术优势;2)各项指标同行领先,三大产品共同驱动发展:公司产品主要包括背板、TOPCon 电池组件、光伏应用系统,其中背板和光伏应用系统的毛利率水平在同行中存在领先优势。
光伏背板龙头,差异化竞争优势显著:1)光伏前景远大,背板行业市场辽阔:光伏装机需求旺盛,引致背板需求提升,22 年光伏有机背板市场需求量约 8.91 亿平方米,我们预计 23-25 年将达约 12.56/14.55/16.45 亿平方米,22-25 年 CAGR 为 23%。出于降本和环保需求,含氟背板的市占率呈现下降趋势;受益于双面发电需求的提升,透明背板和玻璃背板有望进一步放量;2)业务布局多元化,打造差异化竞争优势:公司自主研发的 FFC 涂覆型背板可以有效打破进口垄断,实现原料降本,相比传统复合型背板效率和保障性更高,同时公司提前布局透明背板以更好适应双面发电趋势,目前公司的透明背板产品收获了客户的一致好评。
深耕 TOPCon 降本增效,技术迭代加速发展:1)N 型组件替代加速,TOPCon 确定主流地位:PERC 效率迫近理论极限,亟需 N 型新技术破局,TOPCon 凭借高转换效率、优秀电性能参数、低成本和广阔的提效空间确定主流地位,渗透率加速提升;2)技术迭代路径清晰,赋能 TOPCon 降本增效:到 23 年底,公司 TOPCon 电池产能预计达 19GW;提效降本方面,公司确立了从 J-TOPCon1.0 到 J-TOPCon3.0 的技术迭代之路,并布局 0BB 低温固化导电胶以解决焊接痛点。
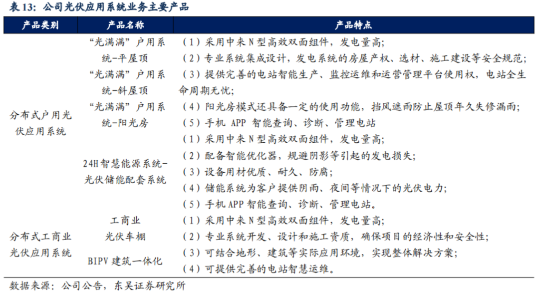
户用光伏先行者,智能管理助力专业化水平提升:1)分布式光伏装机不断扩张,增长空间未来可期:受益于政策推动、光伏技术进步和需求增长,分布式光伏装机发展势头旺盛,占比不断提升,22 年新增分布式装机占比达到新增总装机的 58.5%;作为分布式光伏发电的主要形式,户用光伏有望受益于分布式光伏的快速发展,实现进一步放量;2)业务模式转变提高资金利用效率,全生命管理服务系统赋能智能运维:公司光伏应用系统产品以户用为主,工商业为辅,其中户用分布式业务目前已覆盖 23 个省,同时公司积极与大型央国企就工商业分布式项目建立战略合作关系,补充终端光伏应用场景;业务模式上,公司于 2021 年从赊销模式转变成 EPC 模式,大幅提升资金周转效率;此外,公司还自主研发了 Solar-Town 电站全生命周期管理服务系统,有效提高了电站管理的专业化水平。
盈利预测与投资评级:基于公司背板龙头地位、电池组件和光伏应用系统蓬勃发展,我们预计公司 2023-2025 年归母净利润为 5.96/8.06/9.51 亿元,同比增长 49%/35%/18%,对应 EPS 为0.55/0.74/0.87 元。考虑公司技术、协作等方面的优势,我们给予公司 2024 年 15xPE,对应目标价 11.10 元,首次覆盖,给予“增持”评级。
风险提示:行业竞争加剧、产能建设不及预期、原材料价格上涨。
正文
1.聚焦光伏行业,技术布局领先
1.1.一体化布局深化,技术优势显著
从背板到分布式光伏,深耕光伏行业,聚焦绿色能源产业链。公司自背板业务起家,研发的 FFC 涂覆型背板打破国外垄断,实现有效降本;2016 年,公司进入光伏电池领域,布局 N 型电池,目前已进入 J-TOPCon 技术 2.0 阶段;同时,2016 年以来,公司探索并逐步打通了下游分布式集成服务业务,切入光伏电站,推动分布式光伏项目实施。

公司实际控制人为浙江省人民政府国有资产监督管理委员会。2022 年 11 月 10 日,原实控人林建伟、张育政与浙能电力签署《股份转让协议》,本次交易完成后,浙能电力持有公司股份 1.06 亿股,占公司总股本的 9.70%,并控制公司 2.15 亿股表决权,占公司总股本的 19.70%,实控人也转变成了浙江省国资委。公司旗下包括泰州中来光电科技有限公司、苏州中来民生能源有限公司、江苏中来新材科技有限公司等。其中,苏州中来光伏新材股份有限公司专注于研发制造光伏先进背板材料,泰州中来光电科技有限公司和山西中来光能电池科技有限公司致力于研发 N 型 TOPCon 双面电池及组件,苏州中来民生能源有限公司侧重分布式新能源领域的集成服务。

公司营业收入稳定增长。2023Q3 公司营业收入达 39.80 亿元,同比+33.27%;2023Q1-Q3 累计营业收入达 97.41 亿元,同比+27.77%。
公司归母净利润在 2021 年达到低谷,目前正在稳步回升。2021 年,受原材料成本上涨、技术迭代引发计提资产减值等因素影响,公司出现亏损,目前盈利水平已得到修复,归母净利润正在稳步回升。

公司费用控制能力优秀,期间费用率呈现下降趋势。自 2019 年以来,公司的销售费用率、管理费用率、财务费用率、研发费用率都有不同程度的下降,优秀的费用控制能力有利于公司拓展更大的盈利空间。

公司存货和应收账款周转快,相比同行资金回收期更短。2019-2022 年公司应收账款周转率、存货周转率分别为 4.98/5.90/4.95/4.55、3.96/5.88/4.56/3.72,在同业公司中保持相对优势地位。

公司研发投入高,专利布局多,始终保持技术领先。自 2018 年起,公司研发费用逐年稳增,2022 年,公司投入的研发费用高达 291.83 百万元,远超可比公司,为新技术的研发提供稳定、充足的资金来源。此外,公司的专利数量超过 200 个,技术优势地位显著。


1.2.各项指标优秀,三大产品共同驱动发展
公司主要产品和业务包括背板、TOPCon 电池组件、光伏应用系统三大板块。其中2022 年,光伏背板营业收入达 27.14 亿元,占营业收入比重的 28.35%;电池及组件营业收入达 30.33 亿元,占营业收入比重的 31.67%;光伏应用系统营业收入达 36.75 亿元,占营业收入比重的 38.38%。

公司背板及光伏应用系统毛利率较同行存在优势。受益于成本更低的涂覆技术,公司光伏背板毛利率始终领先同行;而公司光伏应用系统毛利率水平表现优秀则是因为一体化布局可降低材料成本,并且具备更强的销售费用控制能力。


2.光伏背板龙头,差异化竞争优势显著
2.1.光伏前景远大,背板行业市场辽阔
光伏背板是光伏组件背面最外层的封装材料,起到重要的保护作用。为保障光伏发电设备能在包括高原、沙漠、水面、建筑屋顶等场景连续使用 25 年以上,作为用于封装晶硅太阳能电池片形成组件的关键部分之一的背板需要满足如表1所示的多种性能要求。虽然背板成本只占组件成本的 5.2%,但它有重要的密封、保护、绝缘作用。


背板按其所用材料可分为无机背板(玻璃背板)和有机高分子背板。前者多用于双玻组件,后者可按含氟情况继续细分为双面氟膜背板、单面氟膜背板和不含氟背板,价格和耐候性随氟含量减少依次降低;也可按生产工艺再分为复合型背板、涂覆型背板、共挤型背板,其中,氟膜通过胶黏剂复合在 PET 基膜上即为复合型背板,一般具有氟膜/PET/氟膜三层结构,目前 PVDF 为主流氟膜;将含氟涂料直接涂覆在 PET 基膜上则为涂覆型背板。


涂覆型替代复合型为当下主流降本路径,含氟背板市占率下降是未来大势所趋。传统背板为双面复合型背板,虽性能优异,但价格昂贵。目前,随着行业竞争加剧,降本需求迫切,部分背板企业以涂覆工艺替代复合工艺,以含氟涂料替代氟膜,从而可节省PVF、PVDF 以及胶黏剂的高昂进口费用。未来,受制于氟成本高、不环保等劣势,含氟背板的市场占比将呈下降趋势。
双面组件市场中,玻璃背板仍为主流选择,透明有机背板有望进一步放量。根据北极星太阳能光伏网,2023 年 1-6 月组件招标中,双面组件共占 90%,其中双面双玻组件占 70%,不限背板材料的双面组件仅占 20%,玻璃背板仍为双面组件主流选择。未来,随着组件双面发电需求增加,玻璃背板市占率预计进一步提升,而透明有机背板因具备轻量化、爆裂风险低等优势,有望乘势而上。

“双碳”背景下全球光伏装机持续增长,国内光伏装机项目加速推进。“双碳”目标背景下全球正处于能源结构转型的重要阶段,各国对可再生能源的重视度大幅提升,光伏市场由此迎来蓬勃发展,2022 年全球新增光伏装机 240GW,同比增长 41%。国内,随年初硅料降价、库存放量,部分受抑制的地面电站需求将在今年释放,叠加分布式持续增长,我们预测 2023 年国内新增装机达 160GW,同比增长 83%左右。

新增产能加速落地,背板需求将保持稳步增长。随着产业链价格下降,终端装机需求旺盛,引致背板需求提升。根据中国光伏协会的数据,我们预计含氟背板市场占比从2020 年 71%下降至 2025 年 50%。我们测算,光伏有机背板需求量将从 2022 年 8.91 亿平方米增长至 2025 年 16.45 亿平方米,三年 CAGR 为 23%;光伏有机背板市场空间将从 2022 年 97.77 亿元增长至 2025 年 167.24 亿元,三年 CAGR 为 20%。

2.2.业务布局多元化,打造差异化竞争优势
公司背板产品线覆盖广、性能佳。公司的背板产品涵盖了传统双面氟膜背板,也包括更具降本优势的 FFC 涂覆型背板、更能满足组件双面发电需要的透明背板,经过十多年的户外应用实证,公司生产的背板凭借高质量稳定的产品性能,在业内树立了良好的口碑,积累了一批优质稳定的客户资源。

公司研发涂覆型背板,打破进口垄断,大幅降低背板价格,并且相比传统复合型背板具备显著优势。在早前对高分子材料的研发经验基础上,中来通过自主研发,采用有机无机纳米杂化技术、分子设计互联贯穿技术,成功研制出以四氟型树脂为主体的FEVE 氟碳涂料,再进行加工,最终开发出了涂覆型背板产品——单面涂覆 TFB/KFB产品、双面涂覆 FFC 产品,成为业内最先实现涂覆型光伏背板产业化生产企业之一。涂覆型背板产品不需要使用氟膜、胶粘剂,冲破了欧美日等企业的技术垄断。此外,公司主打的双面 FFC 涂覆型高透明网格背板相较于传统复合型背板有显著优势:在保障组件可良好工作 25 年的基础上,有更高的原材料获取的保障性、更低的运输和安装成本、更高的工作效益等。

提前布局透明背板,在双面组件盛行时代抢占市场先机。2018 年公司在业内首创透明网格背板产品,成为行业内首家量产透明背板的企业,相较于传统背板产品,透明背板产品重量轻、透光率高,即使是单玻透明网格背板双面组件也具有无爆裂风险、轻量化、呼吸性、易运输安装等优势,成为双面组件的最优封装材料选择。2021 年发布“Hauberk”2.0 透明背板/透明网格背板因其高耐候性、高透光率、高反射率能带来组件更高的发电增益,广受市场认可。目前使用透明网格背板产品的有比亚迪、HYUNDAI、HANSOL、博达、连云港神舟新能源、厦门象屿新能源、天合、SMART、日托、PHILADELPHIA SOLAR 等客户,使用稳定,销量也在逐步提升。

涂覆型背板实现有效降本,毛利率水平同行业领先。同行多生产复合型背板,受PVDF 等原材料价格影响大,成本居高不下;而公司研发出涂覆型背板,无需使用氟膜、胶黏剂等,成本相对复合型背板更低,因此公司毛利率水平始终处于同行业领先位置,盈利空间进一步打开。

3.深耕 TOPCon 降本增效,技术迭代加速发展
3.1.N 型组件替代加速,TOPCon 确定主流地位
TOPCon 确定主流地位,渗透率加速提升。PERC 效率已迫近临界水平,亟需 N 型技术破局。TOPCon 受益于更高的转换效率上限、更优异的电性能参数、更高的性价比和未来广阔的提效空间,目前已确定行业主流地位。根据 PV infolink 的数据,2023 年年底前能够落地的 TOPCon 产能将达到 600GW,预计 24 年 TOPCon 的有效产能将全面超过 PERC,渗透率加速提升。



3.2.技术迭代路径清晰,赋能 TOPCon 降本增效
N 型布局先行者,TOPCon 扩产进行时。早在 2016 年 10 月,公司的 2.1GW N 型单晶双面高效电池一期项目就已正式投产。在 2017 年-2019 年,公司完成了从 N-PERT到 TOPCon 的转变。目前公司已进入 J-TOPCon 2.0 阶段,并继续积极推进 TOPCon 电池和组件的扩产。


公司深耕 TOPCon 降本增效技术,从 J-TOPCon1.0 到 J-TOPCon3.0,发展空间不断拓展。公司于 2017 年提出了 J-TOPCon1.0 技术,使得多晶硅中的重掺杂诱导硅的能带发生弯曲,发挥场钝化作用,从而降低表面复合和金属接触复合,成功实现提效;J-TOPCon2.0 技术则推出 POPAID 技术,采用板式 PVD 技术沉积 Poly 层,省略了额外的去绕镀工艺步骤,从而节省了制造成本,并有效提高良率;J-TOPCon3.0 技术则融入了选择性发射极工艺,在金属栅线与硅片接触部位及其附近进行高浓度掺杂,减少金属电极与硅片的接触电阻,进一步提升电池效率。

低温固化导电胶技术解决焊接痛点,0BB 落地指日可待。在 0BB 技术突破方面,公司也获得了可喜进展。目前公司已取得了一种新型低温固化导电胶合层的专利,实现了在较低温度范围就能够将焊带与电池接触点部分进行有效粘连,从而降低了电池片弯曲、隐裂和破碎的可能性,很好地解决了 0BB 电池片的焊接痛点,有利于通过无主栅技术实现进一步的提效降本。

4.户用光伏先行者,智能管理助力专业化水平提升
4.1.分布式光伏装机不断扩张,增长空间未来可期
分布式光伏装机占比持续提升,发展空间未来可期。在“碳中和”、“碳达峰”的大背景下,我国政府制定大量鼓励性政策和指导性政策推动分布式光伏良性发展。此外,光伏技术进步、需求增长同样推动分布式光伏装机容量持续提升。根据国家统计局的数据,2021 年,我国新增分布式光伏装机占新增总装机的 53.4%,新增量首次超过集中式光伏电站;2022 年,这一占比更是提升至 58.5%;累计分布式光伏装机占比也从2018年的 29.01%提升至 2023H1 的 42.18%,分布式光伏装机发展势头旺盛、增长空间未来可期。


户用光伏具备独立性、稳定性等优势,是分布式光伏发电的主要形式。户用光伏发电系统中各电站相互独立,可靠性更高;同时可弥补集中供电稳定性的缺陷;此外,户用光伏发电具有更好的调峰性能,更加灵活便捷。根据国家统计局的数据,2023H1,户用光伏在新增分布式装机中的占比已达到 52.54%,未来,户用光伏有望受益于分布式光伏的快速发展,实现进一步放量。
4.2.业务模式转变提高资金周转效率,全生命管理服务系统赋能智能运维
公司光伏应用系统以户用为主,工商业为辅。早在 2016 年,公司就依托自身技术、运营优势,开始探索分布式市场。截至 2023 年 6 月,公司户用分布式业务已覆盖 23 个省、749 个区县,管理和运维的家庭新能源光伏电站近 17 万座;同时,公司也在山西、广东、河南等省积极开拓工商业分布式项目,与大型央国企建立战略合作关系,进一步补充、拓展终端光伏应用场景。

从赊销模式到 EPC 模式,资金周转效率不断提升。光伏应用系统的赊销模式指电站所有权移交后,所有者每年用发电收益偿还公司款项,回款周期高达 10-20 年,对于公司来说,有较大的资金压力。而 EPC 模式的付款方式包括按月支付、按进度支付以及竣工后一次结算,虽然会导致毛利率下降,但回款周期大幅缩短。2017 年到 2020 年公司主要采用赊销业务模式,2021 年后转为 EPC 模式,并与国家电力投资集团有限公司下属子公司开展合作,合资设立项目公司,共同开发户用分布式光伏电站业务。公司此举有利于减少资金占用、促进周转效率的提升。
Solar-Town 实现电站智能管理,有效提高专业化、精细化水平。公司通过自主研发上线了“Solar-Town 电站全生命周期管理服务系统”,贯穿了光伏电站前期立项、中期施工管理、后期运维监控、电站运营等全过程,实现了光伏电站全生命周期的大数据管理与集约化智能运维。

5.盈利预测与投资建议
考虑公司光伏背板的领先地位、TOPCon 电池组件和光伏应用系统的发展优势,有望充分受益于 N 型迭代下全球光伏装机需求的高速发展。我们预计 2023-2025 年公司营业总收入分别为 139.35/200.08/258.29 亿元,其中背板业务 2023-2025 年销量预期分别为3.00/3.80/4.50 亿平,贡献收入 30.53/33.63/38.63 亿元,毛利率分别为22.50%/21.50%/20.50%;电池组件业务 2023-2025 年预期贡献收入 55.74/89.39/103.65 亿元,毛利率分别为 10.43%/11.43%/9.48%;光伏应用系统业务 2023-2025 年贡献收入50.15/71.40/105.19 亿元,毛利率分别为 19.00%/18.50%/17.50%。

考虑公司背板龙头地位、电池组件和光伏应用系统蓬勃发展,我们预计公司2023-2025 年归母净利润为 5.96/8.06/9.51 亿元,同比增长 49%/35%/18%,对应 EPS 为0.55/0.74/0.87 元。如下图所示,可比公司的 2024 年动态 PE 均值为 12 倍,考虑公司技术、协作等方面的优势,给予公司 2024 年 15xPE,对应目标价 11.10 元,首次覆盖,给予“增持”评级。

6.风险提示
1)行业竞争加剧。截至 2023 年 8 月,行业 TOPCon 产能布局已达到 1700GW,很可能出现产能过剩,导致 TOPCon 价格降低,溢价被压缩。
2)产能建设不及预期。公司有较多背板、TOPCon 电池产能仍在建设中,组件产能尚处于规划阶段,产能放量具有未知性。
3)原材料价格上涨。目前公司硅料项目仍处于前期评估状态,尚未投产,如硅料价格上涨,则会挤压下游电池、组件端的利润,影响公司盈利空间。
中来股份三大财务预测表
