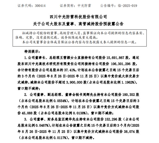
日前,近期股价涨幅明显的中光防雷(300414.SZ)公告称,公司董事长、总经理王雪颖计划减持不超过390万股,占公司总股本的1.1962%;董事、副总经理、董秘周辉计划减持不超过4.5万股,占公司总股本的0.0138%;董事、财务总监汪建华计划减持不超过3.8万股,占公司总股本的0.0117%。三名高管拟合计减持股份不超过中光防雷总股本的1.22%,减持原因均为“个人资金需求”。
减持时间为公告披露之日(8月1日)起15个交易日后的3个月内,减持方式包括集中竞价或大宗交易,本次减持计划的实施不会导致上市公司控制权发生变更,不会对公司治理结构及持续经营产生影响。
截至8月7日收盘,中光防雷报15.63元/股,跌4.58%,总市值50.96亿元。

近3个月股价涨幅近120%
8月1日,中光防雷披露,公司董事长、总经理王雪颖计划减持不超过390万股,占公司总股本的1.1962%;董事、副总经理、董秘周辉计划减持不超过4.5万股,占公司总股本的0.0138%;董事、财务总监汪建华计划减持不超过3.8万股,占公司总股本的0.0117%。三名高管拟合计减持股份不超过中光防雷总股本的1.22%。当日收盘,中光防雷报15.54元/股,涨3.95%。
微成都查询同花顺发现,中光防雷的股价较三个多月前涨幅已近120%。4月30日收盘,中光防雷报7.59元/股,截至8月6日收盘,其股价已飙升至16.38元/股。过去一个多月里,中光防雷的股价涨幅依然明显。6月26日—30日,中光防雷录得“20cm”三连板。

微成都注意到,此次计划减持的三位高管此前均已实施过多次减持。
据东方财富数据,王雪颖自2016年10月20日开始担任中光防雷董事长,其在2019年5月8日—2023年10月16日期间累计实施过26次减持,总计减持超过1124万股。按照中光防雷公告披露的每次成交均价来计算,王雪颖在这26次减持中累计套现约1.46亿元。
公司董事、副总经理、董秘周辉在2019年6月28日—2023年8月30日期间累计实施过5次减持,总计减持约39万股。按照成交均价计算,周辉这5次减持累计套现约557.9万元。
公司董事、财务总监汪建华则在2016年7月1日—2023年8月30日期间累计实施了6次减持,总计减持约21.9万股。按照成交均价计算,汪建华这6次减持累计套现约324.7万元。
也就是说,王雪颖、周辉和汪建华三人在过去几年共实施减持37次,总计减持1185.44万股,占中光防雷总股本的约3.64%,共套现近1.55亿元。如果此次1.22%的减持计划按照披露的数量全部执行,三人累计的减持股数将达到4.86%。
女承父业,上任董事长已近9年
2024年年报显示,中光防雷的主营业务为防雷产品、非防雷产品和防雷工程及服务,营收占比分别为71.6%、23.65%和4.75%。
过去三年来,中光防雷的业绩波动较大。2022年至2024年,中光防雷的营收分别为5.55亿元、5.55亿元和4.26亿元,其中2024年同比下滑23.19%;归母净利润分别为2475.58万元、2560.8万元和815.89万元,其中2024年同比大幅下滑68.14%。
公司官网显示,中光防雷由我国著名防雷专家王德言教授于1987年在成都创建,是防雷产品全球供应商和专业防雷解决方案提供商,其产品和服务覆盖各个行业和领域,为客户提供安全、专业、绿色环保的防雷解决方案。2015年5月,中光防雷在深交所创业板上市。
目前,公司实际控制人为王德言之女王雪颖。王雪颖通过股东四川中光高技术研究所有限责任公司间接持有公司股份10,630.13万股,王雪颖直接持有公司股份15,691,867股,合计持有股份占公司总股本的37.41%。

王雪颖图据官网
据公开资料,王雪颖出生于1976年12月,毕业于电子科技大学计算机科学与工程学院密码学专业。在取得硕士研究生学历后,王雪颖进入深圳证券交易所电脑工程部担任交易系统工程师一职,后辞别深交所回到成都,于2006年开始任公司副总经理,至2011年7月任公司董事、总经理。2016年10月20日开始担任中光防雷董事长。现任公司董事长、总经理;研究所执行董事。2024年王雪颖从公司获得的税前报酬为48万元。