chaguwang.cn-查股网.中国
查股网.CN
博世科(300422)内幕信息消息披露
 
沪深个股最新内幕信息查询:    
 

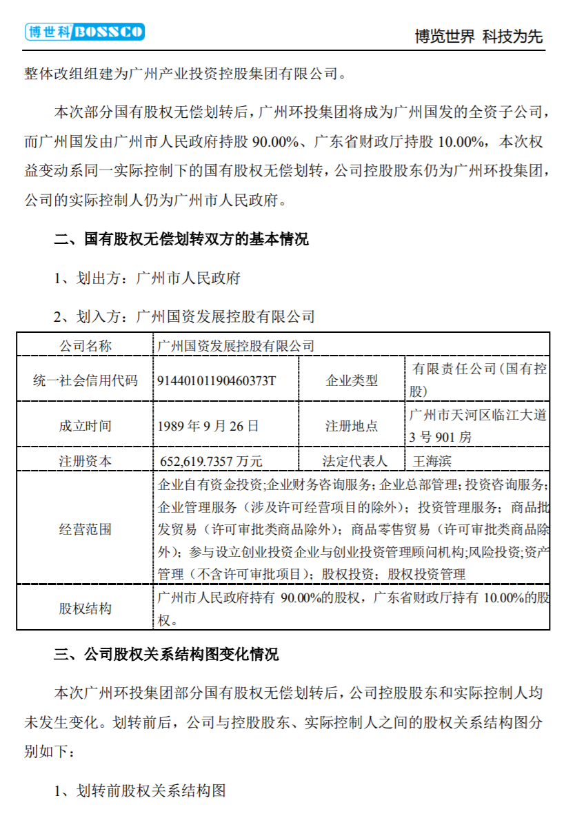
博世科:控股股东广州环投集团84.9%股权将无偿划转至广州国发

http://www.chaguwang.cn  2021-11-16  博世科内幕信息

来源 :全联环境商会2021-11-16

  博世科公告,控股股东广州环投集团出具的《告知函》,广州市人民政府拟将其直接持有的广州环投集团84.9%的股权无偿划转至广州国发,并将以广州国发为载体,将广州国发更名并整体改组组建为广州产业投资控股集团有限公司。

  

  

  

  来源:博世科

有问题请联系 767871486@qq.com 商务合作广告联系 QQ:767871486
查股网以"免费 简单 客观 实用"为原则,致力于为广大股民提供最有价值和实用的股票数据作参考!
Copyright 2007-2021
www.chaguwang.cn 查股网