来源 :挖贝网2023-01-31
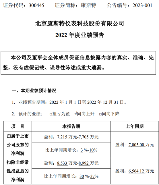
1月31日,康斯特(300445)近日发布2022年年度业绩预告,预计2022年归属于上市公司股东的净利润7,215万元-7,705万元,上年同期7,005.00万元,同比增加3%-10%。

公告显示,预计2022年扣除非经常性损益后的净利润8,533万元-8,992万元,上年同期6,564.12万元,比上年同期增长30%-37%。
2022年度,公司贯彻实施主营业务全球化发展战略,紧抓国际市场需求的反弹机会,稳固发挥自身的生产智造与交付优势,实现营业收入同比增长15%~19%,继续保持高质量可持续增长。
国内市场,受2022年疫情因素影响,订单拓展、设备调试与交付明显受阻,面对四季度防控政策及病毒感染冲击,前三季度增长态势被打断。经过公司积极应对,2022年度国内市场营收略有增长。
国际市场,以美元计算收入同比增长近30%。面对全球中长期供应链变局与2022年国际市场多元需求反弹,公司积极抢订单、拓市场,市场份额与品牌知名度进一步快速提升。
2022年,公司在积极拓展市场、加快延庆基地建设的同时,高精度压力传感器项目进展顺利,完成0.01级的高精度指标封测工艺、电测及补偿算法等里程碑;子公司明德软件SaaS数字化平台已完成基础架构并实现销售,与母公司硬件平台的协同作用正逐步体现。
挖贝网资料显示,康斯特是一家集机电一体化、软件算法开发、精密制造于一体的高端检测仪器仪表企业,主营业务为数字检测仪器设备研发、生产与销售,辅助检测服务,已为全球用户提供专业的压力、温湿度、过程及电学校准测试解决方案,帮助用户实现对产品、技术、工艺参数的验证与分析。