来源 :挖贝网2022-01-05
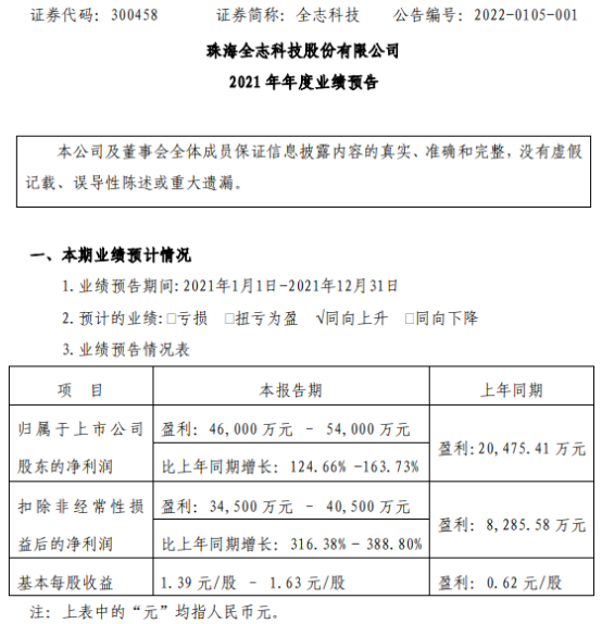
挖贝网1月5日,全志科技(300458)近日发布2021年度业绩预告,预计业绩同向上升。报告期内归属于上市公司股东的净利润46,000万元–54,000万元,比上年同期增长124.66%-163.73%;基本每股收益1.39元/股–1.63元/股。

报告期内,智能硬件、智能车载及编解码产品营业收入和毛利率的增长推动净利润的增长。
报告期内,研发投入增加致使研发费用同比增加约40%,利息收入增加及汇兑损失减少致使财务费用同比下降约674%。
报告期内,公允价值变动收益增加净利润约8,100万元。
报告期内,预计公司非经常性损益对净利润的影响金额为11,000万元至14,000万元。
挖贝网资料显示,全志科技的主营业务为智能应用处理器SoC、高性能模拟器件和无线互联芯片的研发与设计。