来源 :金融界2023-01-28
1月9日,深圳市地方金融监督管理局在官网发布《关于加快建设深圳国际财富管理中心的意见》。《意见》称,要加强深港财富管理合作,扩大财富管理市场开放。其中明确提出深圳支持发展跨境及离岸财富管理业务,将依托中国人民银行金融科技研究院,深入推进数字人民币试点工作,联动香港开展数字人民币跨境支付试点,携手打造数字人民币跨境应用示范区。
跨境支付进展有望加速
CIPS是跨境人民币支付重要的基础设施。我国的跨境清算体系由CIPS、CNAPS和SWIFT共同构成。其中,人民币跨境支付系统(Cross-borderInterbankPaymentSystem,简称CIPS),是由中国人民银行组织开发的独立支付系统,用于为境内外金融机构提供资金清算与结算服务。
CIPS系统于2012年4月12日开始建设,2015年10月8日正式启动。2018年3月26日,CIPS系统(二期)成功投产试运行。根据跨境银行间支付清算有限责任公司官方披露,2022年前三个季度,CIPS系统累计处理人民币支付业务308.62万笔,金额70.63万亿元,同比分别增长28%和21%。
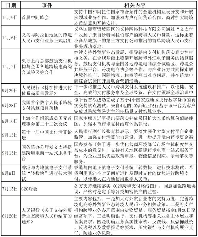
2022年9月28日,由“工农中建交”五大国有银行参与的数字人民币跨境支付结算项目——“货币桥”(m-CBDC-Bridge)正式落地。2022年8月15日至9月23日期间,在“货币桥”平台上首次成功完成了基于4个国家或地区央行数字货币的真实交易试点测试。20家商业银行基于货币桥平台为其客户完成以跨境贸易为主的多场景支付结算业务。据了解,试点测试中发行的央行数字货币总额折合人民币8000余万元,实现跨境支付和外汇兑换同步交收业务逾160笔,结算金额折合人民币超过1.5亿元。
当前国际清算体系中,跨境支付十分依赖账户:用户需要在银行开立账户,CIPS的直接参与者需要在CIPS开设账户,境外银行需要在境内代理行、境外清算行开设账户等等。而数字人民币的推进有利于进一步简化跨境支付流程,摆脱对SWIFT的依赖。
2022年跨境支付事件梳理

四方精创:受益金融IT与数字人民币高景气
四方精创成立于2003年,2015年上市,至今已有20年的发展历程。公司为金融机构提供全流程解决方案,主营业务包括数字化转型创新业务及传统业务,主要客户包括境内外大型商业银行,是中国银行、中银香港、东亚银行、华侨永亨银行、HKICL(香港银行同业结算有限公司)、上海商业银行、大新银行、四川农信、KTB(泰京银行)等境内外知名金融机构的合作伙伴。
公开资料显示,四方精创在众多细分领域均有业务布局和技术储备。信创方面,四方精创在信创业务有案例,公司为客户开发的部分软件已适配国产数据库、国产中间件等信创生态产品;数字人民币方面,公司一直在数字货币相关领域进行技术储备。作为行业领先的金融科技综合解决方案供应商,公司长期与金融行业客户保持紧密合作;在“数字人民币跨境支付”方面,公司为“mBridge”项目提供了技术咨询及项目实施工作,作为参与该项目的金融科技公司,公司积极探索了央行数字货币在跨境支付中的应用且有技术积累和成功案例;公司已协助金融机构客户参与了多地数字人民币的应用及推广。公司具有丰富的跨境金融等场景应用研发、实施经验,有能力探索并实施更多应用场景,有能力且会积极把握数字货币相关业务机会。
此外,四方精创多年来保持研发高投入,在分布式、微服务、区块链、数字货币、人工智能、Web3.0等新技术的不断突破,也使得公司在“web3.0”和元宇宙等科技前沿领域形成了技术储备。
随着金融数字化转型需求释放,金融IT公司营收整体保持着良好增势,尤其银行IT公司收入增速高于证券IT公司,多数公司的收入拐点在22Q3已经显现。公司2022年前三季度实现营业总收入4.85亿元,同比增长7.3%;归母净利润5601万元,同比增长4.7%。其中,第三季度实现营业收入1.61亿元,同比增长7.54%;归母净利润2273万元。可见,公司业绩受疫情影响已逐渐消除,三季度实现了收入与利润的平稳增长。行业的改革红利持续释放,叠加自主可控需求提升,行业高景气带公司持续发展有望继续保持。
2022年2月,公司实施定增融资,成功募集到3.89亿元,该资金用于建设内容为开放式智能金融微服务平台。经相关投资测算,该项目达产后可实现年营收2.55亿元,净利润可达4380万元。四方精创也有望凭借自身多年的高研发投入形成的创新能力以及众多前沿的技术积累,公司有望迎来质变的成长。