尽管市场对去年养猪亏损有一定的预期,但确实没想到能亏到如此地步。
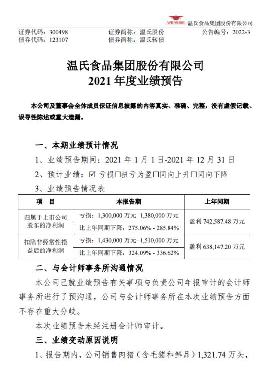
1月21日晚间,温氏股份发布了2021年业绩预告。公告内容显示,公司2021年预计亏损130亿-138亿元,上年同期盈利74.3亿元。

对于业绩亏损的原因,温氏股份表示,报告期内,生猪价格大幅下跌,同时因饲料原料价格连续上涨、公司外购部分猪苗育肥、持续推进种猪优化等因素推高养猪成本,公司肉猪养殖业务利润同比大幅下降,出现深度亏损。
此外,报告期内,公司按照企业会计准则的有关规定和要求,摊销股权激励费用约5亿元,对目前存栏的消耗性生物资产和生产性生物资产初步计提了减值准备约25亿元(最终数据以审计报告为准),同时,公司为应对行业低迷期而增加融资,财务费用同比大幅增加。
此外,去年前三季度,温氏股份净利润亏损97亿元,其中第三季度亏损就高达70亿元,所以结合业绩预告来看,去年第四季度亏损或环比有所收窄。
值得注意的是,此前不久牧原股份公布了业绩预告,预计2021年营收为770亿元至800亿元,归母净利润为65亿元至80亿元,而其前三季度净利润为87亿元,这也就是说2021年第四季度,牧原股份亏损在7亿元至22亿元范围内,四季度亏损或环比有所扩大。
截至目前,温氏股份已成为A股最新的2021年报预亏王,超过此前百济神州预亏110.12亿元的最高金额,直逼2017年乐视网的138亿巨额亏损。
养猪暴亏,温氏股份亦有争议
一般来说,如果一家千亿市值的上市公司一年亏损百亿,相信大部分投资者都会认为这家公司前景阴暗,上市而对于如此亏损的温氏股份,市场却仍存在不少争议。
有投资者表示,“你这是养猪呢?还是把股东当猪养呢?”=

“花200亿挖几个牧原的技术人员教教你们怎么光合作用养猪吧,一年就赚回来了”。

而看好的投资者认为,“在下行周期,跌的越多的企业,周期反转时,上浮空间越大”、“年报亏损在预期当中,四季度只亏了41亿说明周期在回暖”。


养猪亏成这样,这还是门好生意吗?
众所周知,养猪行业往往呈现出周期运行的规律,周而复始,而A股市场中猪企上市公司的股价也相应有所表现。
事实上,猪价呈现周期波动的直接原因无非就是市场供求关系的变化。供给大于需求,价格下跌;需求大于供给,价格上涨。而一般来说我国对猪肉的需求变化并不大,尽管节假日期间会有小幅爆发,但整体上看是相对比较稳定的。这也就意味着真正影响猪价波动的关键在于供给的多少。
猪肉供给是如何变化的
回顾我国经历的数个猪周期,其循环轨迹一般是:肉价高——母猪存栏量大增——生猪供应增加——肉价下跌——大量淘汰母猪——生猪供应减少——肉价上涨。
本轮周期始于2018年下半年非洲猪瘟导致的猪价大幅上涨。由于非洲猪瘟导致的大量扑杀,猪肉市场此前供不应求,生猪价格从2018年6月的约11元/公斤一路上涨至2020年6月的约35元/公斤,猪价翻了三倍。
随后,自2021年以来,生猪市场供强需弱导致猪价震荡下行,跌幅超出行业预期——前10个月生猪价格累计跌超70%,并令生猪养殖行业全面进入亏损区间。
而业内对猪周期何时迎来拐点一直有颇多猜测,有认为拐点在今年春节后的,也有认为拐点在年中的,还有认为在第三季度的,市场可谓众说纷纭。
但何时才是到底猪周期的拐点谁也没法定论,而这里就需要提到三个名词:生猪出栏量、能繁母猪存栏量和猪粮比。猪周期中,猪价是否到底往往可以由这几个指标进行判断。
生猪出栏量决定了当前市场猪肉供给量,需求不变的情况下,生猪出栏量越大,猪价越低。所以一旦生猪出栏量到达顶峰,开始走低时,猪价反转的机会或许就来了。
能繁母猪存栏量决定一年后市场供应的生猪数量,需求不变的情况下,能繁母猪存栏量的减少预示着猪价的升高。
数据显示,从2021年7月后全国能繁母猪存栏量连续5个月回调,截至2021年11月底,全国能繁母猪存栏量4296万头,但截至12月底略有反弹,为4329万头,仍高于4100万头的正常保有量。
东莞证券研报指出,由于生猪供给相对于能繁母猪供给具有一定的滞后性,我国生猪存栏目前还未出现明显的去化现象,环比与同比均处于增长态势,但增速有所趋缓。一般而言,能繁母猪存栏约领先生猪存栏约 10 个月左右。在能繁母猪去化持续推进的情况下,预计 2022 年三季度左右生猪供给或见顶,猪价届时达到低位。
而据天风证券估算,根据能繁母猪存栏高点对应的生猪出栏量高点,预计2022年年中左右达到本轮周期猪价低点。
猪粮比:即生猪价格和生猪主要饲料玉米价格的比值。一般来说生猪价格和玉米价格在6左右为盈亏平衡点,猪粮比价格越高,则利润越高,反之则越差。而利润越低就会倒逼散户养殖户退出市场,这个时候更具备成本和技术优势的猪企将存活下来并在猪价反转后大幅受益,牧原股份就是这其中的典型。
资金抢跑,猪周期已有所不同
不过需要注意的是,猪价虽然还没到底,但包括温氏股份、牧原股份在内的不少猪肉股股价已经有了不少涨幅。
以温氏股份为例,数据显示,自去年7月30日温氏股份股价创出历史新低12.14元的位置以来,其股价大幅反弹,期间累计涨幅达55.74%。
截止发稿,温氏股份涨1.50%,报19.50元/股,目前市值1239亿元。

这主要是因为资本十分确信猪价终将迎来上涨,所以抢跑打提前枪的势头也很明显,这个时候A股市场表现与猪价实际表现已经有了一定的割裂。
此外,虽然说的是猪周期,周而复始。但实际上还是有差别的,不管是猪企本身,还是资本市场都已从上轮猪周期中吸取了经验——活下去就能成为最大赢家。所以投资者可以看到部分猪企非但没有因亏损而止步,反倒是在继续扩张,这就使得此前所说的几个关键数据都很难在短期迎来转折,竞争不只是更加激烈,甚至最后场面会极其惨烈,猪企的亏损或许还远未到终点。