来源 :新浪财经2025-07-31
作为上市公司核心管理层关键成员,财务总监CFO的地位与作用至关重要。新浪财经《2024年度A股CFO数据报告》显示,2024年A股上市公司财务总监CFO群体薪酬规模合计达42.70亿元,平均年薪为81.48万元。
分行业来看,机械设备行业CFO的年龄平均数约为47.37岁。其中,金道科技林捷及上海沪工杨福娟均为67岁,为行业内年龄最大CFO;欧克科技陈真29岁,为行业内年龄最小CFO。
机械设备行业CFO薪酬平均数约为64.23万元。其中2024年薪酬最高为三一重工财务总监刘华,高达450.86万元;薪酬最低为天地科技财务总监王志刚,仅9.41万元(剔除最低薪酬薪酬支付不满一年的CFO/财务总监)。
从CFO学历分布来看,博士、硕士、本科、专科及以下分别为5人、143人、317人、94人(不含未披露),整体本科学历在CFO群体中占最大,达57%,高学历(硕士及以上)占比26%,而专科及以下占比17%,整体较低学历占比较其他行业更高。

在专科及以下学历的CFO群体中,共有6名CFO其2024年年度薪酬超过100万元。其中,中际联合任慧玲以284万元薪酬居行业第四。

在上市公司治理生态里,高管薪酬本应是“价值创造”的晴雨表,昊志机电财务总监肖泳林的薪酬走向,却成为观察公司治理矛盾的独特样本。2024年,肖泳林的薪酬达到124.08万元,较2023年上浮109%。然而,这一数字背后,既有与公司业绩挂钩的表象,也暗藏着违规操作与利益同盟的隐忧。
肖泳林,1979年4月出生,中南财经政法大学工商管理硕士(EMBA)背景。其职业履历呈现典型的“多职合一”特征:1997年起涉足企业财务管理,2010年10月入职昊志机电任财务总监,后逐步叠加副总经理、董事会秘书职务,2015年10月起重新兼任财务总监,直至2022年5月卸任。期间,他还兼任多家子公司董事、执行董事及境外子公司董事,构建起覆盖财务管控、战略决策、资本运作的权力链条。这种“一肩多责”的职务架构,既体现公司对其专业能力的依赖,也为合规风险埋下伏笔。
初看肖泳林的薪酬水平,会发现其和公司盈利水平呈现出较强挂钩关系。公司盈利时,绩效水平则较高,例如公司在2020年、2021年、2024年录得盈利,肖泳林的年度绩效分别达到了当年基本薪酬的90%、109%及、141%;而公司在2022年、2023年录得亏损,其年度绩效则仅为基本薪酬的约30%。整体薪酬和绩效强挂钩的模式,理论上能形成一定激励,驱动高管为公司盈利发力。

然而,深入探究会发现背后藏着复杂问题。肖泳林个人此前存在3次违规情况,这些违规有着明显的利益同盟特征。2022年,因2021年公司存在财务核算(应收账款、在建工程、商誉减值等5项问题)及关联方资金往来未合规披露的问题,肖泳林与实控人等一同收到证监会广东证监局的警示函。2023年,又因控股股东非经营性占用上市公司资金,公司、实控人及肖泳林等受到深交所的内部通报批评。而近期,中国证监会2024年12月发布的行政处罚决定书显示,肖泳林在2019年9月至2020年12月期间,参与操纵“昊志机电”证券市场,按照公司实际控制人汤秀清的指示,负责与操作方对接、划转操纵资金保证金等关键环节,成为实控人违规操作的“帮凶”。主导操纵的汤秀清通过卖出股票获利3639万元,被处以违法所得3倍罚款;而肖泳林虽未直接获利,但仍被处以200万元罚款,凸显了监管层对财务总监等“关键少数”履职合规性的严格要求——即便未直接获益,只要参与违法链条,仍需承担法律责任。
这一系列违规的发生,与肖泳林自2010年加入公司后便与实控人、高管层形成的密切关系密不可分。他长期按实控人旨意行事,身为财务总监,本应坚守“合规把关”职责,却沦为实控人违规的“助推器”,在多次违规事件中起到包庇作用,未能守护好财务合规底线。
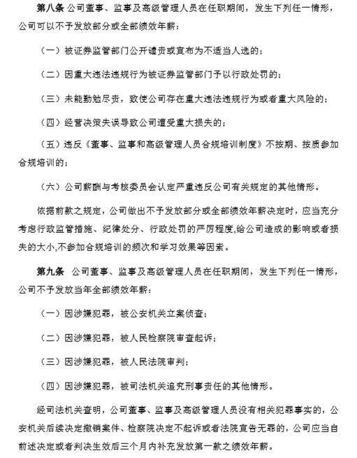
此外,按照公司的薪酬方案,若高管因违法违规被监管处罚,可不予发放绩效年薪;若因涉嫌犯罪被司法立案,可不予发放当年全部绩效年薪。可肖泳林的情况是,其绩效本应因这3次违规受到影响,实际却并未改变。关键在于,实控人同时担任薪酬与考核委员会委员,而他的违规又带有明显的包庇实控人的性质,这使得薪酬体系对“合规风险”彻底漠视,规则沦为“纸面条款”,违规成本与薪酬激励严重脱钩,薪酬反而成了违规者的“利益保障”,凸显出公司治理中“规则制定与执行脱节”的顽疾。