核心导读:
吕仕铭为何会放弃一手创办20多年的世名科技控制权?
是因为融资负担急于纾困而导致的“引狼入室”?还是其他原因?
江苏锋晖是世名科技的“白衣骑士”吗?
龙年开工日,在一众涂料、化工原料企业纷纷宣布“退出春节档”,正式开工奔向新征程之际,中外涂料网注意到,春节期间,国内色浆行业龙头企业世名科技发布公告称,公司控股股东、实控人吕仕铭及其一致行动人拟将公司3277.11万股股份转让给江苏锋晖新能源发展有限公司(下称“江苏锋晖”),占总股本的10.16%,作价3.9亿元,同时放弃所持剩余股份的表决权。世名科技的控股股东将变更成为江苏锋晖,实控人变更为陆勇。
而江苏锋晖已连续三年亏损,且资产负债率超过100%。在资不抵债的情况下,江苏锋晖及其实控人陆勇是否具备支付股权转让款的资金实力引发各界关注。
深交所于2月5日下发关注函,问询也均是围绕此次交易对价、股权认购款来源、控制权变更风险、是否存在其他对价或潜在利益安排等多方面问题。

是什么原因创始人会将创办20多年的企业控制权“拱手”相让?究竟是业绩不佳引入战投导致的“引狼入室”,还是“有病乱投医”?
结合世名科技2月7日关于对深交所关注函长达49页的回复公告,中外涂料网带你一探世名科技易主疑云。

刻着吕仕铭烙印的世名科技
世名科技的“世名”,与其创始人吕仕铭的“仕铭”两字谐音。放弃有着自己深刻烙印,一手创办20多年的企业控制权,吕仕铭的做法多多少少让外界人士有些懵圈。
1985年,吕仕铭毕业于江西师范大学,后于高校担任大学化学老师。1998年,吕仕铭开始经商。2001年12月,吕仕铭创办了昆山市世名科技开发有限公司(现为苏州世名科技股份有限公司)。
作为国内最早研发并生产商品化色浆的企业之一,在吕仕铭的引领下,世名科技2016年7月在深交所创业板登陆上市,成为国内首家创业板上市的色浆制造企业。

深耕色彩领域,历经20多年的发展,世名科技目前拥有昆山、常熟、岳阳三大产业基地。昆山及常熟基地主要承载公司纳米着色材料、功能性纳米分散体为主的新材料版块,主要涉及各类纳米色浆、功能性纳米分散体、特种添加剂、高性能色油及母粒等产品的研发、生产、应用及销售,产品广泛应用于涂料、纺织、医疗防护、电子通信等领域;岳阳基地主要由凯门助剂为运营主体,从事电子化学品及环保型助剂等产品的研发、生产、应用及销售,产品广泛应用于涂料、油墨、光伏产品加工、锂电池制备、手套涂饰剂等领域。
中外涂料网注意到,2022年,世名科技业绩急转直下,营收6.23亿元同比下降7.08%、归母净利润2929万元同比减少68.67%,经营活动产生的现金流量净额为5815万元,同比减少63.62%。为扭转局势,世名科技发布了2023年多个项目推进计划。包括高品质原液着色聚酯原位法连续聚合技术应用项目,UV单体、光敏树脂、碳氢树脂、润滑油添加剂及涂料助剂项目,10000吨/年高频覆铜板专用树脂及特种添加剂技改项目,纤塑新材料生产项目,新能源和储能项目。以纳米着色材料、特种添加剂为基本盘,开始深入推进“新材料+新能源”多轮驱动的发展战略。
2023年前三季度,世名科技营收5.22亿元,同比增长6.8%;归母净利润3485万元,同比下降36.83%。
净利润下滑,又亟需加大项目投入,世名科技在回复“说明你公司实际控制人及其一致行动人签署《股份转让协议》并放弃表决权的背景、原因、过程以及对你公司生产经营、控制权稳定性的具体影响”时指出,上市公司实际控制人吕仕铭面临较重的股票质押融资负担,存在较大的纾困需求,难以为上市公司长远稳定发展提供支持,为了避免对上市公司股东结构及公司日常经营稳定性造成不利影响,上市公司实控人拟引入新的战略投资人,让渡上市公司控制权,使其引领上市公司更好的发展。
“白衣骑士”拿下上市公司控制权
而之所以引起特别关注和争议,跟即将入主世名科技的认购方江苏锋晖不无关联。
江苏锋晖第一次出现在世名科技面前俨然是“白衣骑士”。2023年12月22日,吕仕铭将其持有世名科技2197.4733万股(占比约6.81%)的股权给江苏锋晖,转让价格同样为11.8元,转让总价约2.59亿元。公告显示:此次股权转让系为引入认可公司内在价值和看好未来发展的战略投资者,优化股权结构,推动公司战略发展,同时有效改善实际控制人财务结构,降低质押等财务风险等。
但显然,江苏锋晖的根本目的很可能不仅仅是“白衣骑士”,而是世名科技的实际控制权。
世名科技披露此次交易的原因、筹划过程显示:
2024年1月3日,江苏锋晖控股股东陆勇与世名科技董事长吕仕铭就新能源、新材料等业务合作进行洽谈,并向世名科技控股股东吕仕铭提出的收购意向。在整个洽谈期间,交易双方都对所有涉及的信息进行保密,防止内幕信息泄露。
2024年1月17日,交易双方进入实质性洽谈阶段,详细讨论和研究交易的细节,包括交易结构、交易价格、付款方式、时间安排等关键事项,并确保双方在这些关键问题上达成共识。
2024年1月5日至18日,江苏锋晖聘请西南证券股份有限公司为本次交易的财务顾问,对江苏锋晖的财务状况、收购能力、收购目的、法律风险、商业运营等方面进行全面评估以及尽职调查。
2024年1月30日,江苏锋晖作出股东决定,同意通过协议转让方式收购世名科技控股股东、实际控制人吕仕铭、王敏以及昆山市世名投资有限公司合计持有的世名科技32,771,090 股股份(占世名科技总股本的10.1631%),转让价格为11.80元/股,收购总金额386,698,862元。并于当日签订《股份转让协议》
《表决权放弃协议》等相关文件。

基于对世名科技上市公司地位及未来价值的认可,从维护公司上市地位、增强持续经营能力,保护公司股东合法权益出发,实际控制人吕仕铭先生同意与陆勇先生合作,共同致力于改善上市公司经营和提升上市公司业绩,同时协助吕仕铭债务纾困。鉴于江苏锋晖及陆勇先生通过二级市场增持及定向发行等方式获取
上市公司股份,进而取得上市公司控制权耗时较长且不具备现实条件,因此本着保障中小股东利益,为中小股东负责考虑的角度,经协商一致,同意采取股份转让及表决权放弃的方式取得上市公司的实际控制权,然后通过介入上市公司经营管理进一步加快上市公司在新能源大产业链的战略布局,助力上市公司高质量发展。
虽然世名科技表述“江苏锋晖及陆勇看好上市公司发展前景和未来价值”时,这样解释表决权放弃和吕仕铭实际控制权旁落的原因,但在认为是“引狼入室”的“明眼人”看来,江苏锋晖及陆勇很可能抓住了吕仕铭急于债务纾困之机,从而一举实现了从战投方到实控方的转变。
质押情况显示,截至本告知函回复日,吕仕铭先生及其一致行动人合计持有公司股份138,178,999股,累计质押股份为31,380,000股,累计质押占其所持股份比例为22.71%,占公司总股本比例的9.73%,对应融资额为1.05亿元。
截至本回复函出具日,江苏锋晖已支付1.76亿元,待付款金额约为4.70亿元。如上述股权转让资金全部到位,江苏锋晖支付4.70亿元股份转让款后,吕仕铭先生及其一致行动人将有充足的资金偿还质押融资借款。
步步为营,江苏锋晖两手棋落地,就从战略投资者一举拿下上市公司的实际控制权。
江苏锋晖实力强劲还是资不抵债?
出手两次,花了不足6.5亿元,江苏锋晖就顺利拿下27亿市值的上市公司实控权,这买卖值不值?
6.46亿元的收购资金,对任何一家企业来说,都不算一笔小数目,江苏锋晖资金雄厚实力强劲吗?而深交所的关注函以及外界众人的担忧恰恰正在于此。
资料显示,江苏锋晖成立于2016年8月,由陆勇100%持股,是一家新能源项目投资及新能源技术研发的高科技企业。根据详式权益变动报告书,江苏锋晖核心控制的企业共有5家,涉及文化产业、新能源、海上风电等领域。陆勇所控制的企业中,主要的经营主体为:大理锋晖新能源有限公司、江苏龙仁建设工程设计有限公司、天津邦晟电力工程有限公司、南京锋晖复合材料有限公司、江苏半步堂文化发展有限公司;其余企业主要为持股型企业或者未实际经营。


截至2023年末,江苏锋晖控股子公司中,除了江苏半步堂文化发展有限公司注册资本5000万元已足额实缴,其余子公司的注册资本均未实缴。截至2024年1月30日,陆勇对江苏锋晖的认缴注册资本5000万元已实缴到位。江苏锋晖及各子公司的运营资金主要来源于陆勇及陆勇控制的其他企业资金拆借,这也成为江苏锋晖高负债的主要原因。
2021-2023年,江苏锋晖实现营业收入分别约2951.13万元、4676万元、2.64亿元,对应的归属净利润分别亏损602.16万元、861.37万元、719.53万元。三年资产负债率分别为104.77%、105.88%、105.08%,显然资不抵债。

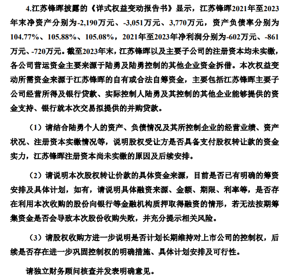
而据了解,此次股权转让价款主要来源于江苏锋晖的自有或合法自筹资金,主要包括江苏锋晖主要子公司经营所得及银行贷款、实控人陆勇及其控制的其他企业能够提供的资金支持、银行就此次交易拟提供的并购贷款等。
媒体报道称,陆勇及其实控企业多次因民间借贷纠纷被起诉。此外,陆勇担任法定代表人的江苏半步堂文化发展有限公司曾因未按时履行法律义务而被法院强制执行,其曾担任法定代表人的宿迁市保利城商业管理有限公司曾被法院列为限制高消费企业。
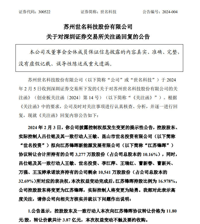
基于江苏锋晖的现状,深交所在下发的关注函中要求世名科技结合陆勇个人的资产、负债情况及其所控制企业的经营业绩、资产状况、注册资本实缴情况等,说明股权受让方是否具备支付股权转让款的资金实力,江苏锋晖注册资本尚未实缴的原因及后续安排。
并且,深交所要求公司说明本次股权转让价款的具体资金来源,目前是否已有明确的筹资安排及具体计划等情形。此外,还要求股权收购方进一步说明是否计划长期维持对上市公司的控制权,后续是否存在进一步巩固控制权的明确措施、具体计划安排及可行性。

世名科技回复称,陆勇除了可以通过其控制的企业向江苏锋晖提供有力的资金支持,同时还可以通过其投资的参股企业股权、个人房产等资产为本次交易提供充分的保障。江苏锋晖已与合作银行进行初步沟通,可通过并购贷款的形式筹措此次收购事项所需部分资金。预计可以申请 1.5 亿元并购贷,具体数额以实际放款金额为准。若陆勇提供的资金支持及时到位及银行并购贷款能够顺利审批,江苏锋晖具备支付股权转让款的资金实力。
在认购方看来,此次收购将“充分发挥自身优势,为上市公司业务发展赋能”,“未来将在海上风电的涂料、复合材料、拉晶切片等领域为上市公司拓宽下游市场”,并“计划在锌镍储能领域与上市公司形成协同效应。”深交所亦让世名科技补充说明协议转让完成后江苏锋晖对公司经营管理、资产业务等方面的安排,以及协同效应的具体体现。
世名科技回复称,业务协同体现在光伏、锌镍储能和风电涂料三个领域的协同上。公司主营业务为涂料行业提供各类高性能色浆及纳米功能性分散体,具有良好的专业技术与行业经验。公司可依托江苏锋晖在风电行业良好的产业链资源优势,发挥公司分散与纳米化技术优势,为各类风能涂料(企业)提供高分散、高耐候、高功能的钛白浆、超高耐候色浆与多功能性纳米材料分散液及其相关技术支持、产品配套,促进公司相关产品在该行业的应用。江苏锋晖做为光伏大产业链的使用终端用户,可以与上市公司共同携手,
上下游密切配合,共同促进整个产业链的技术提升、降本增效以及解决卡脖子问题,同时为上市公司业务拓展提供业务支持。
然而,究竟能否实现业务协同,还有待日后的磨合与配合。即将入主世名科技的江苏锋晖,是否有足够的资金实力做好一个称职的接盘方和掌舵者,也有待长期的观察。
虽然外界疑虑未消,但真正能给出答案的,还需要江苏锋晖用入主后的行动和业绩证明,世名科技的选择究竟是对还是错。