来源 :全景网2025-07-29
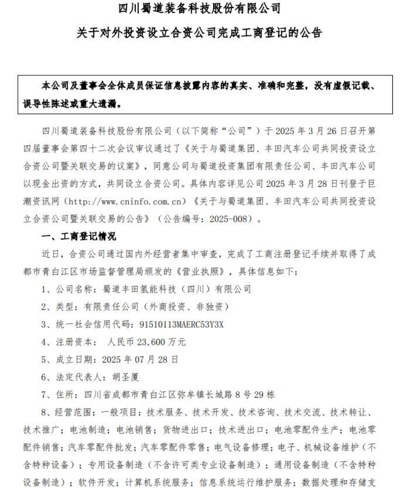
蜀道装备(300540)今日盘后发布公告称,公司与蜀道投资集团有限责任公司、丰田汽车公司拟成立的合资公司已取得工商营业执照,公司名称为“蜀道丰田氢能科技(四川)有限公司”。

图\蜀道丰田氢能科技(四川)有限公司工商登记信息来源:公司公告(局部)
按照规划,该合资公司将在成都市青白江区建设氢燃料电池系统生产线,实现氢燃料电池(FC)系统、FC电堆及关键核心零部件的研发、生产、销售、售后服务,打造氢燃料电池智能制造基地。该项目计划2025年第四季度建成投产。
公司表示,在技术研发方面,合资公司正在组建独立的研发团队,逐步构建自主产品研发及迭代能力;在生产制造方面,合资公司在成都建设生产线,实现氢燃料电池系统及相关产品的本地化生产;在市场拓展方面,以成渝氢走廊丰富应用场景为牵引,重点推进氢能重卡规模化应用,同时积极拓展合资公司产品在氢能发电等领域的推广应用。(全景网)