来源 :网易财经2023-07-24
先进数通24日盘后公告称,公司股东北京银汉创业投资有限公司(以下简称“银汉创投”)违规减持套现逾113万元。

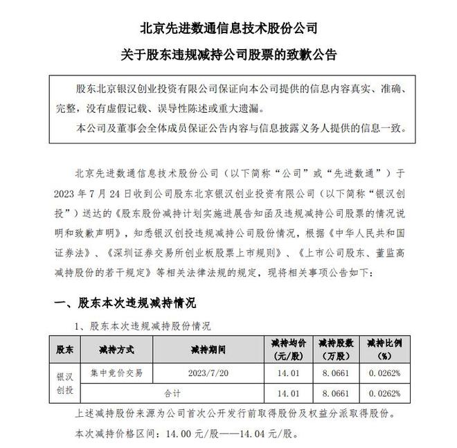
公告截图
先进数通称,当日收到银汉创投送达的《股东股份减持计划实施进展告知函及违规减持公司股票的情况说明和致歉声明》显示,2023年7月20日,银汉创投通过集中竞价交易减持8.0661万股公司股份,减持均价为14.01元/股,减持比例0.0262%。上述减持股份来源为公司首次公开发行前取得股份及权益分派取得股份。
公告指出,银汉创投工作人员在未核实减持先进数通股票是否需要履行信息披露义务的情况下,于2023年7月20日减持先进数通股份80661股,减持金额1130157.44元,未提前三个交易日披露减持计划,违反了银汉创投在先进数通《首次公开发行股票并在创业板上市招股说明书》等文件中所作出的承诺。
银汉创投已对相关工作人员、主管高级管理人员进行了严肃批评教育,责令相关人员深刻反省,并对本次违规减持可能对先进数通带来的负面影响深表歉意,对先进数通的广大投资者致以诚恳的道歉。
据公告,此次减持后,银汉创投合计持有先进数通545574股股份,持股比例0.18%。
资料显示,先进数通主营业务为提供面向商业银行为主的IT解决方案及服务,包括软件解决方案、IT基础设施建设及IT运维服务。主要产品为IT基础设施建设、软件解决方案及专业服务、IT运行维护服务。
二级市场上,先进数通24日收报13.60元,涨幅0.59%。