山证热点
投资要点:
江龙船艇国内中小型高性能船艇细分领域的骨干企业。公司主要产品包括公务执法船艇、旅游休闲船艇和特种作业船艇,并在新能源船艇方面迈进。公司控股子公司澳龙船艇科技有限公司是高性能铝合金船艇专家,可生产多种复合材料船艇,在国内铝合金船艇市场竞争中具备极强的竞争优势。
军辅船行业景气度提高。国防军费支出近年来稳步提高,预计未来将继续保持略高于GDP的增速增长,俄乌冲突等加剧国际局势的不稳定性,且相较美国我国军费支出占比仍然较低,需求端进一步刺激军费支出规模扩大;军辅船和军贸订单受益于国防军费支出整体提高和海军实力不断增强,订单将保持稳中有升。政策端,“军民融合”规划促进国防现代化,海洋海运装备升级的需求将被进一步催化,军辅船需求和要求均有所提高。
旅游休闲船迎来回暖,新能源船舶潜力巨大。滨海旅游业由中高端休闲方式向大众消费层面普及,占旅游业比例明显提升,随疫后消费出行复苏行业迎来回暖;绿色船舶成为大趋势,电动船舶以其清洁便利,市场规模迅速扩大,渗透率逐年提升,氢能源燃料环保高效可作为中长期发展方向,提升空间广阔。
江龙船艇产品与市场升级,订单爆发打开长期增长空间。受益于行业景气度提升,公司开辟产品新增长点,推动大订单爆发, 2023年公司订单收入比将高达300%以上,正在迈向新一轮高速发展期,预计2022-2024年归母净利润0.10/0.63/1.13亿元,同比增长-75.86%/528.97%/81.14%,2023/2024年PE分别为75/41倍,综合公司成长性与可比公司估值,给予公司“买入-B”评级。
风险提示:新冠肺炎疫情风险;外汇波动风险;政策环境变动的风险。

报告正文:
1
江龙船艇:中小型高性能船艇细分领域骨干企业
1.1 二十年深耕,业务布局完善
公司成立于2003年,主要从事公务执法船艇、旅游休闲船艇和特种作业船艇的设计、研发、生产和销售,是国内知名的铝合金、金属及多材质复合船艇,高性能船艇设计生产企业,也是国内领先的新能源船艇设计生产企业之一。目前公司主营产品包括公务执法艇、特种作业艇、旅游休闲艇,并在新能源船艇方面不断迈进,已成为国内中小型高性能船艇细分领域的骨干企业。

经20年发展,目前公司旗下拥有中山分公司、珠海分公司、澳龙子公司、香港子公司。公司在船舶研发制造方面持续突破,被行业协会认定为“钢—铝船舶研发生产基地”,获得了“国家高新技术企业”、“国家绿色工厂示范企业”、“国家博士后科研工作站”等多项荣誉与资质,已承建国内外多项大型船艇项目,包括上海世博会专用观光船,“珠江王子”新能源船等。公司控股子公司澳龙船艇科技有限公司是高性能铝合金船艇专家,第二批国家级专精特新“小巨人”企业。依托强大的研发设计能力、优异的产品性能和齐全的产品线结构,澳龙船艇成功获得了国内首艘高端的全铝合金船艇订单,在国内铝合金船艇市场竞争中具备极强的市场竞争优势。

1.2 公司凭借研发能力与技术壁垒占据行业前列
按用途分类,船舶大致可以分为军船和民船两类。其中民船中散货船、集装箱船、油船为主流船型。对于主流船型,需求端可拆分为新增需求与更新需求,新增需求又可分为货运量需求与周转量需求,主要受宏观经济周期、国际贸易量、全球海运市场繁荣度和大宗商品等影响,更新需求则与船舶报废拆解相关;供给端来看,由于造船周期(从开始建造到最终完工)大约需要8-14个月,叠加付款时间等因素,使得船舶从下单至完工通常需要2-3年的时间。因此,供需错配造成了主流船型的强周期性。从新接订单量、交付量和新船价格来看,过去上半个世纪至今,民船大致已经过三轮完整周期,目前正处于第四轮周期启动初期。


特别地,公司主营产品公务执法艇主要针对海警、海事、公安边防等公务执法及巡逻,如巡逻艇、执法艇、渔政船、缉私艇等;特种作业艇主要为特种作业和工作场景提供服务和安全保障,包括消防船、科考船、风电运维船等;旅游休闲艇主要用于江、岛际间客运、游览观光、商务及休闲娱乐活动,包括客运船、岛际交通船、观光游览船、豪华游艇、海钓船等。这三种船艇由于不以运输商品目的为主,因此受国际货运量和海运市场影响较小,且相较民船对技术与附加值要求更高,叠加需求不断扩大,具有较高景气度,因此江龙船艇凭借更强的研发能力与高技术壁垒可占据行业前列。
1.3 短期业绩受疫情扰动,公司期间费用率提高
公司近年来营收增长稳健,2022年受疫情影响有所波动。2020-2022Q3营收分别6.13/6.91/3.94亿元,同比分别11.31%/12.67%/6.74%,2020-2022Q3归母净利润分别34.86/41.48/9.12万元,同比分别2.40%/18.12%/-42.73%。根据2022年度业绩预告,2022年全年归母净利润预计800-1150 万元,同比下降80.57%–72.07%。公司下半年营收与利润下降一方面由于近两年新船订单量大幅增长,船舶配套设备需求明显提升,而船配企业产能短时间难以快速提升,因此产品价格上涨、供货延期现象较为普遍;另一方面,疫情导致配套设备生产周期、物流成本和运输周期增加,配套设备及零件平均到货周期比正常状态下延长1-3个月甚至 3-6个月以上;此外,由于招投标活动延迟,公司订单多于下半年签订,因此未能对业绩产生明显贡献。公司深耕高性能复合船艇,新能源业务逐步壮大,新签订单数量及订单金额大增,随疫情放开后配套设备到货周期及招投标活动恢复正常水平,公司盈利能力有望回暖并迎来进一步高增。

分产品来看,公务执法船作为核心产品占比过半,公司2019年新增特种作业船业务,特种作业船目前占比相对较低,但随海上风电行业快速发展,将会拉动公司海上风电运维船等特种作业船的需求,特种作业船业绩与市占率有望迎来新高。旅游休闲船营收略有波动,公司近两年在电动船艇及新能源船艇深耕,广泛应用于观光游览船、游艇等旅游休闲船艇,为旅游休闲船艇业绩进一步赋能。

公司产品主要在中国境内销售,港澳地区营收占比约5%-6%,海外营收占比约为10%,公司未来有意加大国际及港澳市场拓展力度,助力粤港澳大湾区的发展。
公司毛利率相对稳定,2020-2022Q3毛利率分别17.59%/20.58%/18.09%,净利率分别5.69%/5.96%/2.20%,我们预计2022年公司新接订单的毛利率高于此前。分产品来看,公务执法船毛利率近两年有较大提高,2021年达21.84%;特种作业船毛利率略有提高,已接近20%;旅游休闲船自2019年起毛利率下降较为明显,主要系多种新型复合船艇材料与设备成本较高所致。

费用率来看,公司近年来三费水平均有提高。销售费用率提高主要系公司项目中标量增加导致招标投标费用增加所致,管理费用率提高主要系员工薪酬和咨询顾问费用增加所致;此外,公司在研发方面加大投入,在船的种类、设计、材料与动力源方面取得突破,研发费用率持续提高。

1.4 股权结构集中,高管经验丰富
公司股权结构相对集中,夏刚与晏志清为一致行动人,且同为公司实际控制人,各持有公司24.55%,14,43%股份。此外,赵盛华,龚重英,贺文君分别持有公司8.72%,3.98%,2.65%股份。公司董监高均有多年业内从业经验,公司管理专业稳定。

2
受益于订单提升与政策支持,军辅船前景可观
2.1 国防现代化力度加大,军费支出仍有广阔空间
国防军队建设一方面是强国目标的保证,同时复杂多变的国际环境对国防实力提出更高要求,因此受益于政策端支持和需求端刺激,我国国防军工将继续保持高景气度,与部队相关的一些军辅船同样迎来快速发展期。
近年来我国对国防军队现代化重视程度加大,十九届五中全会提出加快机械化信息化智能化融合发展,全面加强练兵备战,“十四五”规划提出在推进智能化进程中发展高度发达的机械化和更高水平的信息化,二十大再次提出加快国防和军队现代化建设。面对富国强军的远景目标和国际形势加剧的不确定性,以更大力度开辟国防力量的新局面成为必然要求。

从支出上看,2019-2021我国国防支出分别12,122.1/12,918.77/13,787.2亿元,同比分别7.5%/6.6%/6.8%;根据2022年3月5日财政部提交的政府预算报告,2022年国防支出预计为14504.5亿元,同比增长7.1%,增速加快。从趋势上来判断,近年来我国国防支出增速大部分年份均略高于GDP增速,且增长步伐保持相对稳健,未来长期将有望保持高于GDP增速的较快增长。

另一方面,根据2021年世界各国军费支出情况统计,2021 年全球国防总支出达到 1.92 万亿美元,我国占比 10.89%,全球排名第二,较大幅度领先于其他国家;同时2021年我国GDP为美国的70%,而国防支出仅相当于美国国防支出 7540 亿美元的 27.72%,相较而言国防支出占GDP 比例仍然较低。从需求端来看,当前需求端刺激强烈,拜登上台后美国的外交政策使得中美博弈加剧,美国调整国家安全战略和国防战略,奉行单边主义政策,挑起和加剧大国竞争,大幅增加军费投入,同时俄乌冲突持续的升级使事态的复杂性和不确定性进一步加强,而目前我国军队现代化水平与国家安全需求相比还有较大差距,因此军费支出仍有广阔的提升空间。

2.2 海军实力增强,军船订单稳中有升
从海军方面来看,海洋成为各国提高综合国力、争夺长远战略优势的重要领域。2018 年 3 月,中共中央印发了《深化党和国家机构改革方案》,海警队伍转隶武警部队等,以上机构改革将改善我国海上执法和管理的分散局面,提升执法效率,增强我国对海洋问题争端的处理能力,装备升级的需求将被进一步催化,海军装备呈现出大型化、信息化、高性能化等新特点。十九大报告明确提出的加快建设海洋强国的背景,我国海军力量位处国防建设第一序列。近年来我国海军实力不断提升,根据Reddit 资料统计,2022年世界各国排水量中,我国高达280万吨,实力位列第二。结合我国国防稳步增长与海军实力不断提高的趋势,叠加政策长期支持,我国军工船舶订单将保持稳中有升。


公司还将加强与国家大型军贸企业的合作力度,实现在国际军贸市场占有一席之地。随着公司在国内公务执法船艇市场领先地位的逐步确立,公司船艇产品国际声誉和影响力不断扩大,公司通过与国家大型军贸企业强强联合进军国际防务船艇市场。公司防务船艇业务规模将有望快速增长,成为公司业务的重要组成部分。
党的十八大以来,习近平总书记多次在讲话中谈及海洋强国建设,重视海洋事业发展。国家持续推进海洋强国战略拉动了中国船艇制造业的发展。公务执法船艇在我国船艇市场占据着极为重要的地位,主要用于维护海洋主权及维护水域秩序,其客户主要为政府与水上活动有关的部门,如海警、海事、海关、海监、港航、渔政、公安边防、水警、水政防汛等部门。随着我国“建设海洋强国”和“交通强国”步伐的提速,公务执法船艇和海洋特种船舶将迎来一个新的发展时期。
3
旅游休闲船疫后回暖,新能源大势所趋
3.1 滨水旅游业前景广阔,旅游休闲船艇需求高增
滨水旅游作为一种新型旅游方式,符合人们对环保、低碳、休闲、舒适的追求,已经成为人们时尚的休闲方式。国内来看,我国滨海旅游业方兴未艾。一方面,我国海岸线狭长且海岛众多,横跨热带、亚热带、温带三个温度带,主要旅游城市中有13个是滨海旅游城市,为滨海旅游业奠定良好基础。随着国民经济的发展和国家政策对户外产业的助推及我国居民健康意识的提升,滨海旅游业逐渐由中高端休闲方式向大众消费层面普及。具体来看,虽然受疫情影响2020年滨海旅游业增加值下滑明显,但疫情缓解2021年延续快速增长,随2023年防疫政策放开,滨海旅游将有望随疫后复苏迎来新一波高增。此外,2014-2019年期间中国滨海旅游业增加值长期占据全国旅游行业总收入两成以上,2020年受新冠肺炎疫情影响,滨海旅游成为国内游客出游首选,占比一度达到62.44%,2021年小幅下滑,占比 52.39%。整体来看,滨海旅游业将保持长期良好的增长趋势,逐渐成为主要休闲方式之一,滨海旅游业的发展也将直接拉动客运船、游艇等旅游休闲船艇的需求。

由于滨水旅游还有整合旅游资源,带动相关产业发展,促进就业,提升城市形象等功能,近年来,我国各地方省市不断加大滨水旅游产业的开发力度,海洋海岛旅游、内河旅游、邮轮游艇旅游将得以进一步发展。例如2019年2月,中共中央、国务院印发《粤港澳大湾区发展规划纲要》。纲要提出,推动粤港澳游艇自由行有效实施,加快完善软硬件设施,共同开发高端旅游项目;2021年12月22日,国务院印发《“十四五”旅游业发展规划》,规划提出重点推进邮轮游艇等自主创新及高端制造,推进海洋旅游等业态产品发展,推动内河旅游航道建设,支持在长江流域等有条件的江河湖泊发展内河游轮旅游,推动游艇消费大众化发展;2022 年 8 月 18 日,工业和信息化部等五部门联合发布《关于加快邮轮游艇装备及产业发展的实施意见》,意见提出提升沿海内河旅游客船品质等。伴随政策扶持和滨水旅游文化的进一步深入人心,海洋海岛旅游、内河旅游、邮轮游艇旅游将得以进一步发展,我国旅游休闲船艇市场前景广阔。

3.2 船舶制造绿色化,新能源驱动正当时
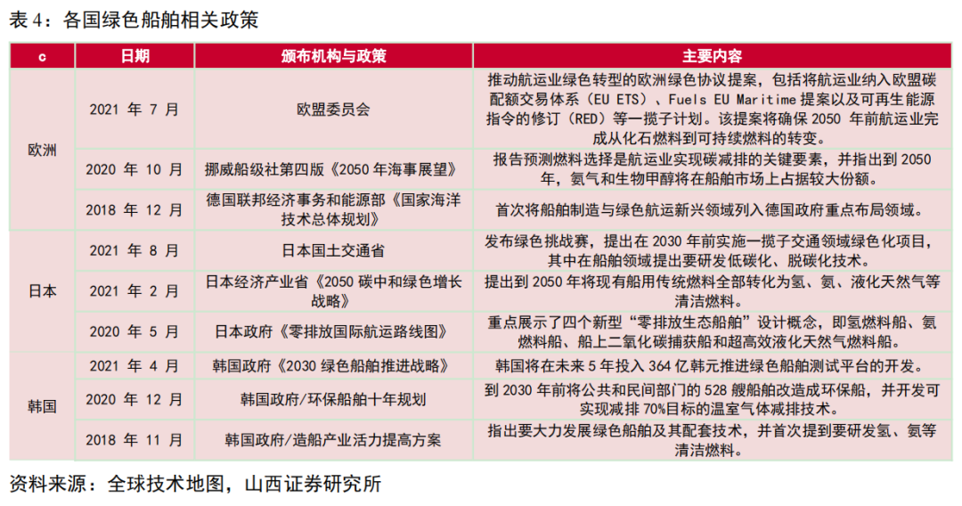
当前,全球贸易的90%通过海运完成。根据Simpson Spence Young分析公司发布的报告显示,2021年全球航运的二氧化碳总排放量达8.33亿吨,同比增长 4.9%,占世界总排放量的3%,航运污染已成为继机动车尾气污染、工业企业排放之后第三大大气污染来源,船舶海运带来的环境污染问题受到国际社会的高度关注,国际海事组织和各国纷纷出台布局绿色船舶的战略和政策。以欧洲为例,2018年12月,德国联邦经济事务和能源部发布新版《国家海洋技术总体规划》,首次将船舶制造与绿色航运新兴领域列入德国政府重点布局领域;2020年10月,挪威船级社发布第四版《2050年海事展望报告》,预测燃料选择是航运业实现碳减排的关键要素;2021年7月,欧盟委员会正式提出推动航运业绿色转型的欧洲绿色协议提案,包括将航运业纳入欧盟碳配额交易体系(EU ETS)、Fuels EU Maritime提案以及可再生能源指令的修订(RED)等一揽子计划,确保2050 年前航运业完成从化石燃料到可持续燃料的转变。日、韩等多国也陆续出台航运清洁能源规划,船舶行业绿色化成为大趋势。

国家统计局数据显示,2020年我国内河船艇约有12.68万艘,约2.7亿载重吨,其中,大多数内河船艇采用燃料油作为推进系统动力,新能源船艇市场潜力巨大。目前绿色船舶主要包括可再生能源(甲醇、生物、风能)、替代燃料(氢能、氨能、LNG)、电池(蓄电池、燃料电池)等,但由于生物质能、LNG不能满足零碳排放的要求,而太阳能、风能的稳定性不足;另一方面,核能的适用船舶类型有限,所以目前主要的零碳排放新能源船舶的案例集中在纯电动与使用替代燃料两个技术方向上。其中,电动船舶技术相对更加成熟,较为适合短航线应用场景,氢、氨燃料储能等壁垒较高且行业规定仍有待完善,因此目前各国及企业仍在重点研发攻克过程当中,未来使用氢、氨燃料将成为船舶最具潜力和长期发展的方向。

得益于锂电池储能系统的关键技术上取得重大突破,全球在建及营运的电动船数量已超过300艘,包括渡船、近海船、客船、拖船等多种船型。电动船舶一方面具有绿色环保,可以实现零排放,同时兼具安全便利、推进效率高、使用成本低等优势,且不会出现柴油泄露等问题,因此是内河航运绿色转型的有效选择。从全球角度来看,根据市场调研机构Fortune Business Insights在《电动船舶市场规模和行业分析》报告中的分析显示,预计到2027年电动船舶市场规模将达到108.2亿美元,约700亿元人民币;从我国来看,近年来电动船舶行业市场规模保持快速增长,2021年市场规模为94.8亿元,同比增长12.9%,根据观研报告网预测,我国电动船舶市场规模在2029年预计达到292.5亿元,近10年CAGR 15%。

此外,现阶段纯电动船舶主要集中在内湖、内河以及近海港口,以车客渡船、港口拖船、港务船以及海工船等为主,与江龙船艇主营产品及使用范围契合。虽然目前电动船舶锂电化渗透率仍然较低(不到4%),未来随着动力电池系统价格下降,电动船舶渗透率将逐步提升,根据观研报告网预测,2029年电动船舶锂电化渗透率预计达到10.68%,在城市渡船、观光船、内河货船和港口拖船等使用将会更加普及。

氢能通过燃料电池方式实现高效发电且不排放CO2,因此是航运行业中长期良好解决方案。氢动力船舶通常用于湖泊、内河、近海等场景,以客船、渡船、内河货船、拖轮等类型为主;海上工程船、海上滚装船、超级游艇等大型氢动力船舶研制是当前的国际趋势。现阶段,氢燃料电池适用于多种内河船舶,可作为小型船舶的主动力,也可作为大型船舶的辅助动力。发达国家已成功研制不同类型氢动力船舶,如德国“Alsterwasser”游船、日本燃料电池渔船、法国“Energy Observer”游艇、美国“Water-Go-Round”渡船、韩国“Gold Green Hygen”氢动力旅游船等;除燃料电池外,氢内燃机也是船舶应用氢能的重要途径,如比利时、日本研制的氢内燃机拖船“Hydrotug”、渡船“Hydro Bingo”等。我国研制出的氢动力船舶有2021年下水的“蠡湖号”游艇、“仙湖1号”游船等,但国内船型与国际先进产品相比仍存有差距,已下水的“蠡湖号”“仙湖1号”船型较小,PEMFC系统输出功率仅为数十千瓦,同时我国氢动力船舶的系统集成技术尚未完全成熟,提升空间广阔。

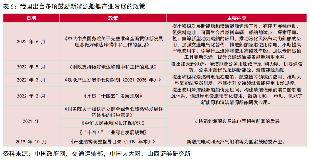
从政策端来看,国际海事组织海上环境保护委员会第70届会议决定自2020年1月1日起在全球范围内实施船用燃油硫含量不超过0.50% m/m的规定,并出台了相关的《国际防止船舶造成污染公约》修正案、导则和通函等,此后我国紧跟国际要求与标准加大绿色海洋建设。2019年10月,我国出台了《2020年全球船用燃油限硫令实施方案》,自2020年1月1日起,国际航行船艇进入中华人民共和国管辖水域应当使用硫含量不超过0.50% m/m的燃油,国际航行船艇进入我国内河船艇大气污染物排放控制区的,应当使用硫含量不超过0.10% m/m的燃油。2020年9月22日,中国在联合国大会上庄严承诺,我国二氧化碳排放力争于2030年前实现“碳达峰”,努力争取2060年前实现“碳中和”。2021年5月,《欧洲气候法》提出到2030年将欧盟温室气体净排放量与1990年的水平相比,至少减少55%;2050年前,欧盟各成员国将实现气候中和,即温室气体零排放。在此背景下,船艇绿色转型给新能源船艇产业带来了极好的发展机遇。中国船舶工业行业协会《2021年船舶工业经济运行分析》数据显示,2021年,我国船企全年新接订单中绿色动力船舶占比达到24.4%,鼓励新能源船艇发展的政策也逐渐密集。

特别地,在氢能源动力船舶方面,我国制定四步计划,至2025年制定氢动力船舶标准及规范,完成氢动力船舶装备研发;2025—2030年构建氢动力船舶设计、制造、调试、测试、功能验证、性能评估体系,建立配套的氢气“制储运”基础设施;2030—2035年降本增效提升质量,至2060年形成推广,我国水路交通运输装备领域碳中和目标。针对氢动力船舶的明确建设路径将进一步推动行业的快速发展。

4
原有业务开辟新增长点
军辅船订单打开长期增长空间
本部分我们将从公司角度分析其增长路径。在原有业务上,公司开辟新增长点,主要包括布局海上风电运维船和利用新能源赋能旅游休闲船两方面。此外,公司中标大额军辅船订单,由于其对于技术和资质要求的特殊性,未来公司将充分受益于军民融合,涉军业务将作为中长期业绩快速提升的主要支撑。
4.1 海上风电运维船和新能源船艇提供新增长点
2021年起,公司重点布局海上风电运维船船业务。海上风电运维船是用于海上风力发电机组运行维护的专用船舶,2021年起我国爆发海上风电抢装潮,海南、广东、福建等地都对海上风电的发展做出了明确的规划? 2022 年 3 月 22 日,国家发展改革委、国家能源局印发《“十四五”现代能源体系规划》,提出加快发展风电,鼓励建设海上风电基地,推进海上风电向深水远岸区域布局。

根据全球风能理事会发布的《2022 年全球风能报告》,2021 年,全球海上风电新增装机容量 21.1 吉瓦(为 2020 年的三倍多),创造了历史最好成绩,其中中国海上风电增量占全球的 80%。根据国家能源局显示,2021年我国海上风电累计装机量为2639万千瓦,同比增长193.2%。根据克拉克森于2022 年 7 月 15 日最新发布的专题报告《聚焦中国海上风电市场》预计,中国海上风电投运规模有望在“十四五”末期达到约 60GW,较当前投运水平(24GW)增长约 150%。从海上风电运行费用细分结构占比来看,维护费用占海上风电运行费用比例最高,超过6成,海上风电市场的迅速扩容将使海上风电运维船的需求迅速扩大。根据克拉克森数据,2022年中国新增风电运维船订单量达到创纪录的24艘,同比增长60%;其中风电场调试服务运营船的订单活动格外强劲,全年新船订单量达20艘,未来中国仍将是海上风电船的主导市场。

我国现存海上风电运维船仍然较为欠发达,主要以传统的交通艇为主,优势是成本低、数量多,但航速大多只有10节左右,效率低下、功能单一,无法承载海上作业特有的功能需求。对于专业的海上风电运维船来讲,目前航速更高、耐波性更强则是最基本的要求,并需要解决可达性差、安全风险大的问题;在未来,海上风电运维船不仅需要增加专业功能,如润滑油更换、移动备品备件库、应急救援工作站,优化船舶智能调度平台等,同时还要向绿色低碳方面发展,实现海上风电“智慧运维、绿色发展”的目标。
江龙船艇及子公司澳龙船艇作为海上风电运维船的稀缺标的,凭借新能源研发成果和先进的铝合金工艺技术,已具备了批量化建造风电运维船的能力,打造出多款海上风电运维船。2023年初,澳龙船艇交付国内首艘CAT-SWATH双模式风电运维船“三峡运维001”。除了小水线面双体船的船型优势、双模式工况转换的应用场景优势,本船采用喷泵作为主推进,配合单手柄矢量控制系统,并配套首侧推以及船首的凸点顶靠设计,有力提升了风塔顶靠作业的成功率和运维效率,大大拓宽了作业窗口期。海上风电运维船作为公司的重点方向,随着公司的先发布局和深入研发,未来将会为公司赢得更多重要订单,为公司长期稳健发展提供新的增长曲线。


旅游休闲艇业务上,公司将新能源业务与旅游休闲船艇制造相结合,自承建粤港澳大湾区首艘纯电动游船“金龙鱼”号开始,公司相继交付了42.5米/486客位纯电动游船“珠江王子号”、40米级/130客位珠江游纯电动游船,并开工建造了50米级/400客位三龙湾纯电动游船、南沙虎门36.8米纯电动游船等新能源船舶等;同时,2023年1月公司芜湖市文化旅游投资有限公司的128 米趸船项目,为公司少有的百米以上旅游休闲船艇,船体的加长一方面标志着公司船舶制造升级,同时也有助于净利率的提升。

4.2 军民融合推动公司高增长
4.2.1 公司中标大额军辅船订单,未来有望持续获得重要订单
“军民融合”为公司转型提供了政策基础。根据国家“军民融合”发展规划,我国大力推动船舶、海工、核工业、航空航天、兵器电子等领域的军民融合发展。在“民参军”上,将合理界定并逐步减少许可管理范围,鼓励社会资本参与国防科技工业改革和投资建设。国家“十四五规划”明确提出了“加快国防和军队现代化,实现富国和强军相统一”的目标,特别强调“深化军民科技协同创新”,军民融合产业进入政策机遇期。

公司注重研发,在研发上加大投入,2021年公司研发费用同比增长2593%,研发费用率逐年提升。公司设立了专业的研发设计团队,配备有先进的研发设备,使公司产品的设计研发全部实现数字化,积累了丰富的船型设计数据库资源。目前,公司能够独立完成从产品的初步设计、详细设计、生产设计到完工设计等完整的设计流程工作,是国内同类船企中少数几家具备完整设计能力的船艇制造企业之一。

突出的研发能力为公司奠定技术上的优势。具体来看,公司着力于“目标市场升级”和“产品制造升级”两大主线。“目标市场升级”指现有产品向千吨级巡逻艇、出口型高端客滚船、邮轮型游船、军辅船方向升级;“产品制造升级”是指投资建设海洋先进船艇智能制造项目,推进实现船艇设计、建造、管理与服务全生命周期的数字化、网络化、智能化,推动船艇总装建造智能化转型。随着海军建设力量加强,船艇装备将呈现出大型化、信息化、高性能化等新特点,智能化研发则将使船艇尽早实现性能升级,满足产品升级的多项新需求。

公司受客户认可度不断提高,订单收入比逐年上升。2023年1月18日,公司新中标合同金额为150,500万元人民币的一批船艇,该项目占公司 2021 年度经审计营业收入的217.9%,大额订单将对公司未来1-2年业绩与利润产生重要影响,公司成功拓展军辅船业务,从新赛道开辟发展方向。

由于军辅船制造需要取得较为严格的相关资质,相关资质大多需要较强的技术储备和认证周期,对企业要求较高,资质取得后客户往往与公司建立较为稳固的合作关系,定型且批产产品的供应商更换流程复杂且可能性较低,因此公司取得该资质后形成了较强的壁垒,后续订单批次与金额有望进一步放量,公司将充分受益于军民融合,军辅船业务为公司中长期业绩与盈利能力的快速提升提供有力支撑。

此外,公司于2021募集资金3.75亿元用于扩建产能,目前项目即将达产,达产后60 米-120 米高技术船艇年产能 12 艘,当前产能仍可满足订单需求,但若公司后续获得更多类似订单将出现产能不足的情况,公司可能需要通过并购的方式扩充产能,推动业务更快扩张。

4.2.2 他山之石:公司在军辅船领域将迎来新的发展阶段
我们选取了三家军工领域企业或转型进入军工领域的上市公司进行对比,藉此观测公司在军工领域的稳定性与成长性。通过类比我们认为,公司在深耕技术研发的基础上,取得相关资质后未来军辅船订单将有所保证,公司发展前景广阔。
雷电微力主要从事毫米波有源相控阵微系统的研发、制造销售,主营业务集中于精确制导、通信数据链和雷达探测等方面,其中精确制导为公司所涉及军工板块。受益于我国军工景气度提升及军事信息化加速,有源相控阵市场高增;公司聚焦于精确制导,业绩快速提升。2018-2021公司营收分别0.46/2.97/3.42/7.35亿元,同比分别增长546.04%/15.08%/114.90%,3年CAGR 152%,其中精确制导分别为0.26/2.87/3.17/7.17亿元,CAGR 203%;利润端扭亏为盈并实现快速增长,2018-2021归母净利润分别-0.31/0.83/1.21/2.02亿元,同比分别368.64%/46.38%/66.33%。公司的核心增长支持来源于明显研发和生产优势和取得了相应的军工保密资质,因此保持了稳定充足的在手订单,后续也有望继续产品批生产带来的业绩提升。

新雷能主营产品为多品类电源,服务对象为航空工航天等军工领域行业与通信行业两类,2018-2021年公司在军工领域营收分别2.43/4.58/5.42/8.80亿元,同比分别61.13%/88.13%/18.41%/62.31%;航空航天电子销售量分别73725/ 109800/ 124500/ 285657/ 446549台,同比分别48.93%/13.39%/64.04%/46.02%。公司注重研发并具有丰富的产品种类与型号,同时满足军用特种电源对供应商资质的严格认证要求;此外,电源作为产业链中游需要供应商具有较强的服务能力,公司作为民营企业可以灵活响应。受到以上几种因素的催化,公司营收及销量一直保持稳健高增。

广东宏大以民爆业务起家,现已建成“矿服、民爆、防务装备”三大板块,其中防务装备从2016年开始布局,主要针对军工领域。2018年,公司在资质方面取得突破性进展,军工项目得到政府发函支持,此后公司军工领域业绩进入高速发展期,订单数量快速增加。2018-2021年营收分别1.68/2.98/5.13/3.84亿元,同比分别82.41%/76.65%/72.27%/-25.14%,3年CAGR 77.1%。2021年,公司由“宏大爆破”更名为“广东宏大”,参与投资设立广东省军工集团有限公司,同时在军贸领域与客户洽谈订单,军工领域实现稳步扩张。

通过以上公司我们认为,军工领域的企业或企业转型进入军工领域后,一旦拿到军队相应保密资质的认证,则后续订单与业绩将迎来快速稳步的提升,同时民营企业受益于“军民融合”政策,能够以自身灵活性更好地服务于客户的需求与变化。江龙船艇进入的军辅船领域虽然与军舰还有较大的差距,但与以上公司有多重相似处:一方面,公司在技术实力上不断打磨,能够满足客户对产品的多种新要求;同时,公司达到了军辅船要求的专业资质,客户不会轻易中断与公司的合作关系,未来订单的持续性有所保证;此外,公司作为民营企业,受益于“军民融合”政策,对客户需求能够做到及时沟通与响应,综合以上几点因素,我们认为,公司在军辅船领域将快速迈进,迎来新的发展阶段。
5
盈利预测及投资建议
公司特种作业船、公务执法船和旅游休闲收入船持续提升船艇性能,且疫情管控放开后配件到货周期以及招投标活动恢复正常,2023年后订单逐步交付业绩兑现,且公司新接订单相较之前毛利率水平更高,因此毛利率总体水平提升;2023年初公司中标大额军辅船订单,未来有望继续中标其他相关项目,对公司的成长能力产生长期正向影响。
特种作业船艇业务:特种作业船艇生产2022年受疫情影响较大,中标项目将于2023年开始产生业绩贡献;公司2022年后重点布局海上风电运维船,受益于海上风电市场迅速扩容对海上风电运维船产生的多方面需求,海上风电运维船业务有望迎来进一步增长。因此预计特种作业船艇业务2022-2024年营收同比分别增长-2.00%/9.60%/8.30%,毛利率分别15.10%/20.00%/20.40%。
公务执法船艇业务:公务执法船艇生产2022年受疫情影响较大,中标项目将于2023年开始产生业绩贡献;公务执法船作为公司的主要产品近年营收及占比稳步提升,同时公务执法船市场目前进入更新换代时期,需求较大。因此预计公务执法船艇业务2022-2024年营收同比分别增长-2.00%/8.90%/7.90%,毛利率分别15.35%/22.20%/23.50%。
旅游休闲船艇业务:旅游休闲船艇生产2022年受疫情影响较大,中标项目将于2023年开始产生业绩贡献;公司将旅游休闲船艇与新能源结合,研发出高性能复合材料电动船舶,更好地满足旅游休闲船艇需求。因此预计旅游休闲船艇业务2022-2024年营收同比分别增长-2.50%/8.20%/7.20%,毛利率分别14.40%/18.50%/19.20%。
其他业务:公司2023年初军辅船中标大额订单,依据公司当前的排产情况和产能,该笔订单小部分于2023年交付,大部分将于2024年实现交付并对业绩产生较大程度利好。因此预计2022-2024年营收同比分别增长34.36%/757.14%/216.67%,毛利率分别17.40%/20.30%/21.70%。

综上,预计公司2022-2024年营收分别6.86/10.08/17.13亿元,同比分别增长-0.74%/47.05%/69.96%,归母净利润分别0.10/0.63/1.13亿元,同比分别增长-75.86%/528.97%/81.14%。

公司2023年初军辅船订单爆发,且由于其特殊性未来订单数量有望保持稳步提升;公司2021年增发股票开展募投项目的新增产能能够满足当前需求,但订单若继续高增,产能不足将很快显现,未来公司可能采取自建或并购方式扩充,因此产能上将保持充足,公司长期成长性较强。2023/2024年估值水平为75/41倍PE,选取主营业务为船舶制造的上市公司中国船舶、中船防务、亚星锚链和中船科技作为可比公司,综合公司成长性与可比公司,给予公司“买入-B”评级。

6
风险提示
新冠肺炎疫情风险,新冠肺炎疫情仍在全球多个国家和地区蔓延,境内外疫情持续蔓延对公司部分客户订单的执行产生一定程度的影响。(1)部分国家、国内省份或地区反复受疫情影响,导致部分订单无法按合同顺利履行;(2)受疫情影响,部分客户驻厂代表不能如期进驻公司开展监理工作导致部分产品的节点验收确认工作滞后,影响船艇的建造进度和交付;(3)疫情影响了国内、国际供应链的正常供货,影响订单的执行周期。若全球性新冠肺炎疫情的影响不能受到有效地控制,将会影响公司市场业务拓展和部分订单执行,可能会对公司业绩造成不利影响。
外汇波动风险,公司动力系统主要来自于国外,存在较多外币订单结算,因此汇率的超预期波动会对公司经营业绩造成影响。
政策环境变动的风险,船艇制造业是船舶工业的重要细分行业,也是国民经济的基础性行业之一,其发展与国民经济的景气程度有较强的相关性,也受国家及地方政府产业政策影响较大。如未来国家及地方政府产业政策出现对公司业务发展重大不利变化,则将给公司带来较大不利影响。
