先后历经两次延期,万里马(300591.SZ)选择终止定增募投项目。
2025年7月2日,万里马公布的股东大会决议公告显示,《关于终止募集资金投资项目并将剩余募集资金永久补充流动资金的议案》表决通过。
时代商业研究院注意到,2022年3月,万里马通过定增募集资金净额约4.1亿元,用于防弹衣和防弹头盔的产业化建设项目。或由于市场需求疲软及其他原因,自2020年起,万里马营收起起伏伏如坐“过山车”,且业绩连续五年亏损,至2025年第一季度末累计亏损达7.5亿元。
在连年亏损的情况下,由于募投项目产品市场未达预期,万里马决定终止上述募投项目,并将剩余的3.8亿元募资永久补充流动资金。
6月6日、7月4日,就连年亏损、募投项目终止等相关问题,时代商业研究院向万里马发送邮件并尝试致电询问。但截至发稿,该公司尚未回复相关问题。
营收未回到上市次年高峰,五年亏损超7亿元
万里马业务范围较广,母公司主营业务为皮具产品和个体防护产品的生产、制造、销售,并通过ODM模式代工手袋产品。与此同时,其子公司还为母婴和户外品牌提供电商平台运维服务以及代理销售护肤品。
财报显示,团购是万里马的核心渠道,收入占比在六成左右,客户主要包括军警系统、国家权力机关及其分支机构等。团购产品主要为万里马品牌鞋靴及防护产品,采用投标方式定价。
虽然业务布局广泛,但万里马自2019年起营收出现下滑,尚未恢复至上市次年(2018年)的高峰。
各期年报显示,受疫情影响,万里马收入核心来源团购渠道业务延缓验收和招标,非团购渠道客流大幅下滑,各营销渠道收入均大幅减少,2019—2021年,万里马营收由6.76亿元腰斩至3.39亿元。
年报显示,2022—2023年,团购客户需求有所回暖,万里马通过深耕团购业务、降本增效、优化整合内部资源,营收分别实现同比增长40.18%、29.92%,但收入规模仍未恢复到疫情前水平。
然而,在连续两年实现增收后,2024年和2025年第一季度,万里马营收再度下跌,分别同比下滑5.1%、32.5%。
对此,在2024年年报中,万里马解释称,在团购渠道方面,受团购主要客户招投标项目推迟、订单量减少等因素影响,团购渠道业务规模未达预期,总体订单不足。
在零售渠道方面,万里马表示,受消费信心不足影响,市场需求持续疲软,各大商场、购物中心以及街边商铺客流大幅减少,部分门店甚至关闭。为降低经营风险,公司主动调整经营策略,对线下渠道进行战略收缩,裁撤亏损店铺。

相比营收,万里马在盈利方面更是不甚乐观,业绩已连续五年陷入亏损困境。
财报显示,2020—2025年第一季度,万里马归母净利润分别为-1.45亿元、-1.31亿元、-2.13亿元、-0.72亿元、-1.76亿元、-0.13亿元,累计亏损达7.5亿元。
万里马在近年年报中表示,一方面,由于万里马主要销售渠道团购业务规模未达预期,产能利用率不足,导致单位人工成本及制造费用较高;另一方面,管理部门资产折旧摊销、员工薪酬等固定成本费用居高不下。此外,为加大电商业务拓展,公司在电商板块投入费用较大,营销费用投入较高,毛利水平不及预期。
与此同时,受超预期因素影响整体消费需求疲弱,对万里马的库存消化造成了较大影响,为进一步优化库存结构、加速资金回笼,其加大了对库存的促销力度,计提资产减值损失较高。
募投项目延期后终止,剩余募资将永久补流
面对近年来需求疲软的市场环境,万里马也尝试拓展业务范围。
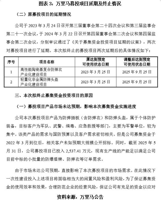
公告显示,2022年3月,万里马通过定增募集资金净额4.1亿元,用于“高性能陶瓷基复合防弹衣产业化建设项目”以及“轻量化非金属防弹头盔产业化建设项目”。上述项目旨在布局防弹装备产品,属于万里马现有团购业务的延伸拓展。
在募集资金使用可行性报告中,万里马称,国防支出及全国公共安全支出保持稳定增长,个体防护装备市场发展空间广阔。防弹衣和防弹头盔作为主要的个体防护装备,募投项目实施后,团购业务及其产品线将得以拓展,为客户提供更多产品,提高公司的竞争力、盈利能力与可持续发展能力。
然而,由于订单不及预期,上述募投项目先后两次延期,预期可投入使用时间先由2023年3月延期至2024年3月,后又再次延期至2025年9月。
虽然募投项目延期,但在延期公告中,万里马多次表示募投项目具备广阔的市场空间,仍坚定认为继续实施上述项目具备必要性和可行性。但从最终结果来看,万里马对市场的判断或存在一定偏差。
今年6月,万里马发布公告称,在募资到位后,相关客户未如预期大规模公开招标,由于产品市场未达预期,直接影响了本次募投项目的市场需求。在此情况下,公司一次性建设投入上述项目将面临相当大的闲置风险和盈利风险。
万里马还在公告中坦言,军警单位在个体防护装备方面的预算支出、支付意愿等存在较大不确定性,个体防护装备市场需求的不确定性风险增加。此外,募投项目产品外贸市场受出口管制影响,出口订单受阻。
基于上述三点原因,万里马董事会决定终止募投项目。不过,万里马也表示,若上述项目市场需求恢复,将根据市场环境变化适时以自有资金实施。

截至2025年5月31日,万里马募资已投入的金额为2537.41万元,剩余金额(含存款利息和理财收益)为3.87亿元。
那么,万里马剩余的募集资金又将用在何处呢?
事实上,在连续多年亏损的情况下,万里马的现金流并不宽裕。财报显示,2018—2025年第一季度,万里马经营活动产生的现金流量净额累计为-1亿元,长期以来靠外部融资。
截至2025年第一季度末,万里马短期负债(短期借款与一年内到期的非流动负债)合计1.7亿元,账面货币资金仅1亿元,已无法覆盖短期负债。
或出于优化流动性的考量,万里马将剩余的3.87亿元募投项目资金永久补充流动资金,用于公司日常经营活动,并将重点用于增长前景较好的电商和应急防护装备等盈利能力较强的领域。
2025年7月2日,万里马召开2025年第二次临时股东大会,《关于终止募集资金投资项目并将剩余募集资金永久补充流动资金的议案》以99.83%的赞同比例获高票通过。