来源 :电商报2023-09-06
9月6日消息,华凯易佰近日发布关于回购公司股份的进展公告。公告显示,截止2023年8月31日,华凯易佰通过回购股份专用证券账户以集中竞价交易方式回购公司股份12,150,001股,占公司总股本的4.2016%,最高成交价为27.408元/股,最低成交价为16.639元/股,成交总金额为260,136,720元(不含交易费用)。

华凯易佰关于回购公司股份的进展公告截图
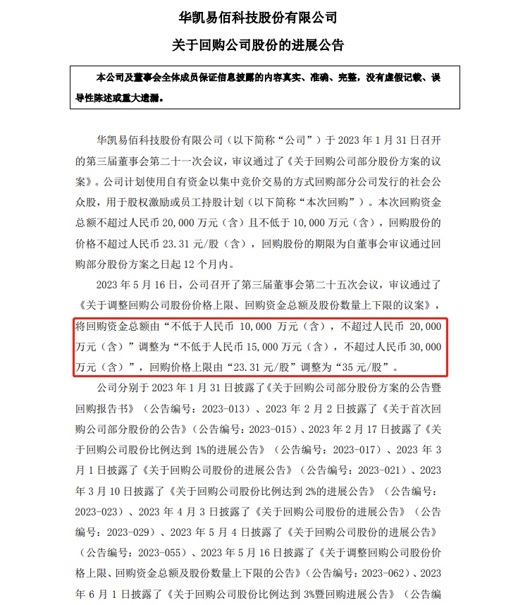
据介绍,该公司于2023年1月31日召开第三届董事会第二十一次会议,审议通过了《关于回购公司部分股份方案的议案》。公司计划使用自有资金以集中竞价交易的方式回购部分公司发行的社会公众股,用于股权激励或员工持股计划(以下简称“本次回购”)。
本次回购资金总额不超过人民币20,000万元(含)且不低于10,000万元(含),回购股份的价格不超过人民币23.31元/股(含),回购股份的期限为自董事会审议通过回购部分股份方案之日起12个月内。

华凯易佰关于回购公司股份的进展公告截图
2023年5月16日,华凯易佰召开了第三届董事会第二十五次会议,审议通过了《关于调整回购公司股份价格上限、回购资金总额及股份数量上下限的议案》,将回购资金总额由“不低于人民币10,000万元(含),不超过人民币20,000万元(含)”调整为“不低于人民币15,000万元(含),不超过人民币30,000万元(含)”,回购价格上限由“23.31 元/股”调整为“35元/股”。
公司首次回购股份事实发生之日(2023年2月1日)前5个交易日(2023年1月18日至2023年1月31日)公司股票累计成交量为27,139,064股。公司每5个交易日最大回购股份的数量(2023 年 2 月 10 日至2023年2月16日,公司股票累计成交量为2,370,000股)未超过首次回购股份事实发生之日前5个交易日公司股票累计成交量的25%(即6,784,766股)。

华凯易佰官网截图
官网资料显示,华凯易佰科技股份有限公司,前身为湖南华凯文化创意股份有限公司,成立于2009年2月23日,主要为展馆、展厅等大型室内空间提供环境艺术设计综合服务,产品形态为各类文化主题空间展示系统。2017年1月20日在深圳证券交易所创业板上市。 2021年,公司成功并购易佰网络,实现战略转型,大力发展跨境出口电商业务。