1 公司业绩增长迅速,主营业务发展良好
1.1 专注芯片设计开发,主攻安防领域,技术业内领先
上海富瀚微电子股份有限公司(简称“富瀚微”)是一家以视频为中心的完整芯片和解决方案提供商,成立于2004年 4 月,于2017年 2 月在深圳创业板上市。

公司专注于以视频为核心的专业安防、智能硬件、汽车电子领域芯片的设计开发,为客户提供高性能视频编解码 SOC 芯片、图像信号处理器 ISP 芯片及完整的产品解决方案,以及提供技术开发、IC 设计等专业技术服务。
公司通过多年自主研发创新,掌握了在图像信号处理、视频编解码、嵌入式系统软件、人工智能算法、复杂多媒体 SoC 设计技术等关键技术领域的多项核心技术与自主知识产权。

公司主营业务涉及智慧安防、智慧物联、智慧车行三大领域。
在智慧安防领域,公司主要提供专业安防摄像机、专业安防录像机等芯片及解决方案。
智慧物联方面,公司产品涵盖家用摄像机、户外摄像机、电池摄像机、扫码仪、智能门铃、智能闸机、智能门锁、智能家电等芯片,并提供对应解决方案。
智慧车行业务上,公司拥有专业车规 ISP、模拟视频链路芯片、车载 DVR 芯片,以及一系列车载视频产品及解决方案,包括:智能座舱、驾驶员行为检测、高清环视、行车记录仪、流媒体后视镜、电子后视镜等。


公司实际控制人为杨小奇,其持股 7.61%。
公司股东杰智控股有限公司、陈春梅、龚传军、西藏东方企慧投资有限公司和杨小奇之间存在一致行动关系。公司旗下有香港富瀚和成都富瀚两个全资子公司以及上海仰歌和眸芯科技两个控股子公司。控制人杨小奇虽然持股比例不高,但是由于和其他股东签订了《一致行动协议》,所以其对公司的控制权极大。

1.2 公司业绩逐步改善,高研发投入助力未来发展
公司业绩整体呈现快速增长趋势。
2017-2021年,公司营业收入从 4.49 亿元上升至 17.17 亿元,年均复合增长率为39.84%;归母净利润从1.06亿元上升至3.64亿元,年均复合增长率为36.13%。
可以看到,2020年以来,公司营收和归母净利润持续高速上升。
虽然 2022Q1 国内多地暴发疫情,但富瀚微业绩并未因此下滑,反而高速增长,营业收入达 5.15 亿元,同比增长 142.88%,归母净利润达 1.02 亿元,同比增长192.96%,说明公司具备较强的盈利能力。

芯片及模块产品为公司主要收入来源,智能硬件产品和技术服务占比提升。芯片及模块产品对公司营收的贡献最大,超过60%。2019年以来,随着公司其它业务的拓展,其占比下降。

安防监控产品贡献主要毛利。2018-2021年,汽车电子类和安防监控的毛利率变化较小,2021年安防监控毛利迅猛增加。智能硬件产品为公司在2019年之后拓展的新业务,毛利和毛利率都比较低。

公司近年费用率有较好的控制。2017-2021年,公司整体费用率呈现下降趋势。其中,销售和财务费用率一直保持在较低水平,而管理费用率则从 22%降至 5%,有明显压缩。

公司重视研发创新。公司研发投入整体呈现上升趋势,从2017年的 71.13 百万元上升至2021年的 250.39 百万元,且研发投入在营业收入中的占比较高,2021年为 14.58%。此外,近两年来,公司研发人员数量有明显增加,从原来的140人左右增加至目前的 330 人,且研发人员占比较高,长期维持在公司员工数量的 80%以上。

2 安防市场需求旺盛,公司顺应高清化、智能化的行业趋势,持续研发创新提高竞争力
2.1 政策支持和需求增长助力安防和视频监控市场发展
视频监控芯片是集成电路的重要组成部分,应用领域广泛。

围绕移动互联网、信息家电、物联网、云计算、智能电网、安防监控等战略性新兴产业和重点领域的应用需求,集成电路产品可细分为智能终端芯片、网络通信芯片、信息安全芯片、视频监控设备芯片、数字电视芯片等多种类型。
其中,视频监控芯片以低功耗、高性能为特征,主要应用于视频监控模拟摄像机、视频监控网络摄像机、数字硬盘录像机(DVR)、网络硬盘录像机(NVR)等安防视频监控设备,并逐步应用于家居安防、车载监控、运动摄像机、无人机等广阔市场。

视频监控芯片处于视频监控设备产业上游,是视频监控产品的重要部件。
视频监控设备产业链上游包括零组件、算法和处理器芯片等基础部件,其中处理器芯片主要包括模拟摄像机中的 ISP 芯片、网络摄像机和 DVR/NVR 中的 SoC 芯片以及深度学习算法加速器芯片。
中游的硬件设备主要涵盖前端的摄像机、后端的存储录像设备、中心控制端的控制和显示设备以及各传输环节的光端机和交换机等。
此外,硬件设备还要辅以系统管理软件。视频监控产品的下游应用较为广泛,除了消费级应用外,还包括政府国安、智慧城市等城市级应用和交通、金融、建筑等行业级应用。

视频监控市场是安防行业的重要组成部分。
中安网数据显示,2020年,安防产品占据了安防行业 30.55%的份额。据中安协的数据统计,2020年,视频监控设备在安防产品中占比达到 55%。可见视频监控在安防领域的重要性。

政策助力国内安防行业的发展。
2015年以来,国务院、工信部等发布了多项安防领域的相关政策,以推动传统安防向信息化、智能化方向转型。
中国为世界重要的安防和视频监控市场。
前瞻产业研究院数据显示,2019年在全球安防 TOP50 企业榜单中,中国企业数量排名第一,有 19 家,占据 38%的比重。可见国内安防企业实力雄厚。华经产业研究院指出,从全球视频监控设备区域占比分布来看,我国需求尤为旺盛,是最主要的市场之一,2019年占据全球市场 48.4%的份额。

我国安防和视频监控市场前景向好。
《中国安全防范年鉴》数据显示,2015-2020年,中国安防行业总产值从 4900 亿元增长至8510 亿元,年均复合增长率为 11.67%,增长稳定。中商产业研究院指出,2014-2019年,我国视频监控市场规模从 1300 亿元增长至 2790 亿元,年均复合增长率为 17.57%,增长较快,预计2020年市场规模达 3167 亿元。下游应用领域的繁荣为上游芯片市场的增长提供了良好的条件。

2.2 智能化、高清化是视频监控设备的发展趋势,推动视频监控多媒体处理芯片的更新换代
随着光电信息技术、微电子技术、微计算机技术与视频图像处理技术等的发展,传统的安防系统正逐步向智能化发展。
此外,作为安防产品重要组成部分的视频监控设备的智能化趋势已明朗。视频监控领域的智能化是指视频监控设备能够自动地对影像进行分析和处理,得到有价值的数据,最后提供信息或者警示给使用者,更好地满足用户需求。
我国智能安防和智能视频监控市场增长迅速。在技术进步、政策激励和需求拉动的背景下,我国智能安防各领域应用不断深化,前景向好。
前瞻产业研究院估算,2013-2020年,我国智能安防市场规模从 101亿元增长至 511亿元,年均复合增长率达 26.0%,增速较高。
此外,2013-2020年,我国智能视频监控市场规模从 6 亿元增长至 21 亿元,年均复合增长率为 19.6%。

作为智能视频监控设备的主要部件,AI 摄像头市场也在快速增长,拉动对上游芯片的智能化需求。IDC、艾瑞咨询数据显示,2017年我国 AI 摄像头出货量仅为 55 万个,但2022年预计可增长至 3458 万个,年均复合增长率将达到128.9%,增速迅猛。智能摄像头和智能监控设备市场的增长将对上游视频监控多媒体处理芯片行业提出新的要求。

高清化是视频监控市场的另一大趋势。
IHS 数据显示,2013-2018年,中国模拟高清视频监控摄像机市场总量从 82.31 万台上升至 3034.83 万台,年均复合增长率为 105.7%,增速迅猛。
但中国模拟标清视频监控摄像机市场总量则在持续下降,从2013年的 6229.03 万台下降至2018年的 3828.03 万台,且下降速度不断提高。可以看出,模拟高清视频监控摄像机对传统视频监控摄像机的替代趋势明显。

国内视频监控图像传感器、DVR(数字硬盘录像机)制造市场均呈现明显高清化趋势。
IHS 数据显示,2013-2018年,高清(HD)及以上传感器市场规模从970.92万颗快速上升至12645.06万颗,年均复合增长率为 67.1%,于 2016年超越逐渐萎缩的标清传感器市场。DVR 市场也呈现类似的高清替代趋势。模拟高清 DVR 市场总量从2013年的22.31万台上升至2018年的 532.43 万台,年均复合增长率为 88.6%,而标清 DVR 市场则持续缩小。

安防视频监控模拟摄像机的核心部件包括图像传感器和ISP 芯片,DVR SoC 编解码芯片则是 DVR 的主芯片。在下游需求的驱动下,ISP、SoC 芯片也将持续高清化。目前,高清实时编码 SoC 芯片已成为市场主流,部分领域已经提出超高清的需求。
2.3 公司拥有多年技术积累,并与下游龙头企业建立稳定合作关系
公司经过多年研发积淀,已拥有多项视频监控领域的核心技术。富瀚微在视频图像处理技术领域耕耘多年,一直保持较高的研发投入以保持技术先进性。
目前,公司的技术优势体现在:
①图像处理 ISP:十余年的自研专业图像处理引擎,目前已经演进到第 6 代,获得行业标杆企业认可;
②视频编解码器:完全自研的视频编解码器,目前演进到第 3 代,编码质量行业领先;
③完整模拟 IP:自研模拟接口 IP,支持从 40nm、28nm 到 12nm 不同规格;
④人工智能 AI:自研人工智能加速引擎,支持不同算力规格;
⑤专业芯片研发量产团队:团队方面具有近 20 年的芯片研发经验,量产芯片数亿颗。


公司持续进行研发创新,以适应快速变化的市场环境。
集成电路行业产品更新换代速度快,竞争激烈,因此公司不断升级自身技术及产品,以满足下游不断变化的需求。
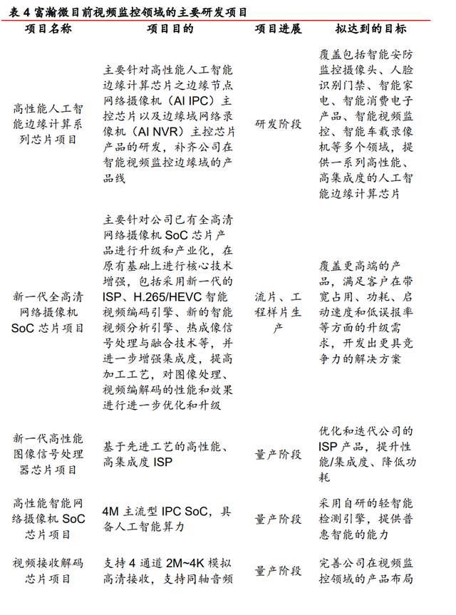
目前,富瀚微针对视频监控行业高清化、智能化的发展趋势,开展多个研发项目(部分项目以至量产阶段),以期完善公司现有的产品布局,提高竞争力。
此外,公司持续完善和提升技术平台的构建能力和规划能力。公司密切跟进各项新技术发展,大力投入在 AI ISP 技术、H.266 视频编码技术、高性能多核异构 SoC 架构设计、12nm 工艺制程等先进技术研发,推进新技术提速升级。


公司安防领域产品和服务布局完善,已形成前、后端协同,各个层级产品线充足的良好态势,提供完整的一站式解决方案供应能力。
通过持续的研发创新,富瀚微目前已能提供模拟安防全套解决方案,涵盖前端 ISP,传输链路 RX,后端主控 XVR SoC,首创 T-Magic 同轴通信协议,提供客户同轴音频和高速升级功能;IPC 产品在图像效果方面树立标杆,通过系统软硬件整合,在产品方案方面起到较好的客户引导作用,被业内领先企业客户广泛认可。
公司与视频监控设备市场的龙头企业建立了紧密的业务往来。海康威视是一家提供软硬融合、云边融合、物信融合、数智融合的智能物联系列化软硬件产品和服务的科技公司,处于富瀚微下游,是视频监控设备市场的龙头,2020 年占据 36%的市场份额。海康威视也是富瀚微的第一大客户,占据公司 60.34%的销售额。
目前,海康威视财务及资信情况良好,与其保持相对稳定的合作关系有利于为公司带来持续稳定的营业收入。
3 智能硬件前景向好,带来发展新机遇
3.1 智能硬件设备未来应用广泛,需求持续增长
智能硬件通过软硬件结合的方式,对传统设备进行改造进而让其拥有智能化的功能。智能化后,硬件将具备连接的能力,能实现互联网服务的加载,形成“云+端”的典型架构,具备大数据等附加价值。智能硬件的应用范围广泛,包括智能家居、医疗健康、零售支付、智能玩具、机器人等场景。

智能硬件终端产品出货量呈现稳定上升趋势。
CCID 数据显示,全球智能硬件终端产品出货量呈逐年增长态势,从2014年的 19.91亿台增长至2019年的37.54亿台,年均复合增速达13.5%。
中国智能硬件终端产品出货量从2014年的 4.90 亿台增长至2019年的 7.7 亿台,年均复合增速为 9.5%。

智能家居是智能硬件的重要细分领域,市场规模增长迅速。
赛迪数据显示,2020年,中国智能硬件行业以智能家居设备为主,占比 30.6%。亿欧智库数据指出,2019年,中国智能家居市场规模为 1855.70 亿元,预计到2025年将上升至 7091.80 亿元,年均复合增长率为 25.0%,增速较快。

智能安防设备是智能家居产品的重要组成部分。
IDC数据显示,全球智能家居设备中,视频娱乐、家庭监控和安全设备的市场份额较大,分别为 41%和 20%。
CSHIA Research 的《2020中国智能家居生态发展白皮书》指出,智能安防产品是目前智能家居行业中用户需求最大的产品,92%的智能家居用户要求实现安防智能化。随着智能家居的发展和普及,预计智能安防行业会首先迎来快速的增长,并为其上游芯片产业创造大量需求。

智能摄像头在智慧智能硬件产品中扮演着重要角色。
随着科技化和智能化的普及,摄像头模组、云计算与大数据等关键技术与智能硬件产品将进一步融合,越来越多基于机器视觉技术的智能生活产品会出现。
在智能视觉等技术的赋能下,智慧物联、智能硬件类产品的应用场景将进一步铺开,创造大量的需求。

3.2 公司积极发展智能硬件领域业务
目前,富瀚微已能为客户提供智慧家庭整体解决方案。其中基于 H.265 的 IPC SoC 成为运营商智慧家庭芯片平台推荐产品。公司针对智慧家居需求,推出了家用智能安防套装、视频门铃/猫眼、超低功耗电池型摄像机、PC/直播摄像、智能楼宇/家电等解决方案;针对新零售下的各类智能扫码产品,推出具有竞争力的消费类 Turnkey 方案。
相关产品及解决方案以极低的待机功耗、快速启动、稳定的连接、系统简单易操作、适配性强为用户带来更优体验,获得市场良好反响。
公司与下游市场领先企业建立了合作关系。富瀚微已成为智慧物联领域三大运营商视频物联网芯片的战略合作伙伴,为其提供具有竞争力的视频芯片方案;同时与国内领先的品牌智能家居厂商、方案商保持长期战略合作。
4 汽车电子行业发展迅速,车载电子前景广阔,公司技术水平领先
4.1 汽车电子对整车制造意义重大,市场持续发展
汽车电子在整车制造中扮演着不可或缺的角色。
随着电子信息技术的快速发展和汽车制造业的不断变革,汽车电子技术也在持续创新与发展,并在提高汽车的动力性、经济性、安全性,改善汽车行驶的稳定性、舒适性,降低汽车排放污染、燃料消耗等方面起到了非常关键的作用,同时也使汽车具备了娱乐、办公和通信等丰富的功能。

此外,汽车电子的应用范围也变得更加广泛,从刚开始的发动机燃油电子控制、电子点火技术拓展到高级驾驶辅助系统(ADAS)。
在此背景下,汽车电子在整车制造中的重要性日益提高。前瞻产业研究院指出,汽车电子在整车制造成本中的占比不断提高,预计2030年将达到 50%。

汽车电子行业稳步发展。
随着汽车电子化水平的日益提高、单车汽车电子成本的提升,汽车电子市场规模迅速攀升。《2020汽车电子研究报告》指出,近年来全球汽车电子市场规模一直保持增长趋势,从2017年的14568亿元增长至2020年的18999亿元,年均复合增长率达 9.26%。
预计到2022年,全球汽车电子市场规模将达到 21399 亿元。前瞻产业研究院指出,中国汽车电子市场规模从2014年的 579 亿美元增长至2019年的 962 亿美元,年均复合增长率为 10.69%,增速稳定。

从汽车电子的市场份额分布来看,前瞻产业研究院数据显示,2019年,动力控制系统占国内汽车电子市场份额最大,为28%;其次是底盘与安全控制系统(27%)、车身电子(23%)与车载电子(22%)。

4.2 自动驾驶与车联网的发展推动车载摄像头市场持续扩张
自动驾驶技术的发展和车联网市场的增长将带动上游车载摄像头等汽车电子产品需求的扩张。《汽车产业中长期发展规划》预计,2025年高度和完全自动驾驶汽车将进入市场。如果要实现完全自动驾驶功能,车上至少需要搭载前视、环视、后视、内置摄等五类摄像头。
中国汽车工业协会数据显示,国内自动驾驶辅助系统 ADAS 的市场规模持续增长,2020年可达到 878 亿元,为上游摄像头、芯片等部件创造了大量需求。
此外,车联网的普及也带动了汽车电子市场的繁荣。亿欧智库数据显示,2015-2020年,中国车联网市场规模从 442 亿元增长至 1637 亿元,年均复合增长率为 29.91%,增速较快。

车载摄像头市场持续扩张。
据 OFweek 智能汽车网的测算,我国车载摄像头出货量从2017年的 1690 万枚提升至2020 年的 4263 万枚,年均复合增长率为 36.1%,增速较高。
华经产业研究院数据显示,近年来中国车载摄像头市场规模增长迅速,从2016年的 20 亿元上升至2020年的 64 亿元,期间年均复合增速达 33.8%。预计2025年市场规模将保持高速增长到 287 亿元,2020-2025 年 CAGR 约为 29%。

4.3 公司抢先布局汽车电子领域,抓住未来发展机遇
公司积极推进汽车电子领域研发创新,已推出一系列具有竞争力的产品。富瀚微在汽车电子领域已形成从车载后装到车载前装,从舱内到舱外的一系列富有竞争力的产品,包括:专业车规 ISP、模拟视频链路芯片、车载 DVR 芯片,以及一系列车载视频产品及解决方案,如:智能座舱、驾驶员行为检测、高清环视、行车记录仪、流媒体后视镜、电子后视镜等,涵盖前端摄像头、传输链路、后端主机的完整车规级视频芯片产品线,且多款芯片已通过 AEC-Q100 车规认证。
公司拥有市场领先技术。
富瀚微是国内极少数拥有通过 AEC-Q100 Grade2 车规认证的芯片的企业,其产品具有集成多帧合成宽动态技术、ISP 同步技术、无光夜视、精准监测、6D 辅助驾驶模式、全方位录像等高性能、低功耗的特点,已成功在汽车厂商实现量产;车载芯片产品及解决方案已获得了多个头部 Tier1 部件商的认可,产品在多个整车厂量产,广泛应用于网约车辆应用场景,保障出行安全。公司目前已成为该市场主导者。
此外,公司目前仍在汽车电子方面持续投入,开展多个研发项目已提高市场竞争力。

5 盈利预测与估值
1)智能硬件产品
21年公司主要受益于不断拓展与三大运营商和头部品牌的合作,我们预计今年增速预计35%左右,但考虑经济大环境较大压力,未来23-24年有望保持到 30%和 25%的增速;毛利率我们认为公司该块业务毛利率有望保持在 34%的稳定水平。
2)安防监控
前端是公司原有业务,我们预计今年依然会保持适度增长,主要得益于公司今年 IPC 新品的量产,有望继续提升份额。
22 年 Q4 全新高端 IPC SoC 产品有望量产+放量,同时客户端继续提升份额,我们预计整体有望保持适度增长。
收购的眸芯具备领先后端芯片能力,强化了公司前后端整体的产品实力。我们预计公司22年有望继续突破,公司后端 NVR新品大客户已经转量产,预计全年收入端保持较高增速,另外随着份额提升,预计23-24年也会保持较快增速。
我们预计22年宏观经济承压,预测22年安防监控工业务毛利率有望小幅下降至41.6%,23-24年有望回暖分别提升至42.3%和42.7%。
3)汽车电子产品
公司汽车电子业务将充分受益于国内智能电动车崛起,21年公司增速高达140%,我们认为未来三年是公司汽车电子继续落地国内品牌车企、方案商客户的关键年份,该业务增速有望保持较快增长。汽车电子业务从后装向前装突破,同时汽车电子产业壁垒较高,我们预计22-24年汽车电子类业务毛利率保持在46%。
4)营收与毛利率总体预测
我们预计2022-2024年公司的营业收入将分别达到24.32/34.03/43.96亿元,同比分别增长41.64%/39.92%/29.19%。我们综合预计2022-2024年公司的毛利率将分别达到41.21%/41.82%/42.20%。


我们预计公司2022-24年的归母净利润为5.31/7.21/9.44亿元,同比增长45.9%/35.9%/30.9%,对应EPS为2.32/3.15/4.12,22-24年PE估值为26.6/19.6/15.0。公司作为国内安防芯片的龙头企业,产业线不断完善,新产品不断推出,市场份额迅速提升。
6 风险提示
1)公司研发进度不及预期
半导体行业产品更新迭代速度快,若公司新技术研发速度不及预期,可能无法及时参与竞标,导致订单减少。
2)晶圆代工厂产能不及预期
公司业务只涉及集成电路设计环节,晶圆加工等通过委托加工方式进行。集成电路产业需求巨大,晶圆代工厂数量较少,可能出现代工厂供不应求导致公司无法及时交付产品的情况。
3)公司客户集中度较高的风险
公司对前五大客户销售收入合计占当期营业收入的比例为90.36%,客户集中度较高。
未来公司主要客户的经营、采购战略发生较大变化,或由于公司自身原因流失主要客户,或目前主要客户发生重大不利变化,将对公司经营产生不利影响。