2022年半年报业绩预告已拉开序幕,核酸检测板块风光独好。
凯普生物(300639.SZ)6月21日晚间发布业绩预告,公司预计上半年实现归属于上市公司股东的净利润8.5亿元至9.5亿元,同比增长117.38%至142.95%。上年同期盈利不到4亿元。
受业绩利好消息刺激,凯普生物6月22日股价高开震荡,早盘上涨5.69%,收于21.75元/股。

凯普生物2022年半年报业绩预告
业绩大增的原因在于新冠疫情对于核酸检测需求的增长。
凯普生物公告称,报告期内,公司系列产品广泛应用于新冠疫情防控、妇幼健康等领域,旗下第三方医学实验室(含香港)积极参与疫情防控,因核酸检测需求增加对取样耗材、核酸提取试剂等带来销售拉动,相关业务取得快速发展。

非经常性损益对公司净利润的影响金额约为2,350.00万元,影响有限。
尽管业绩优秀,但核酸检测价格回落对核酸检测公司业绩的影响已显现。
因新冠疫情多点散发,疫情防控常态化,核酸检测需求第二季度暴增。如无意外,凯普生物第二季度的营业收入环比将高过第一季度。然而,其净利润反而环比回落。第一季度净利润为5亿元,第二季度的净利润区间在3.5亿元和4.5亿元。
净利润环比下滑的原因或在于检测集采价格下降。
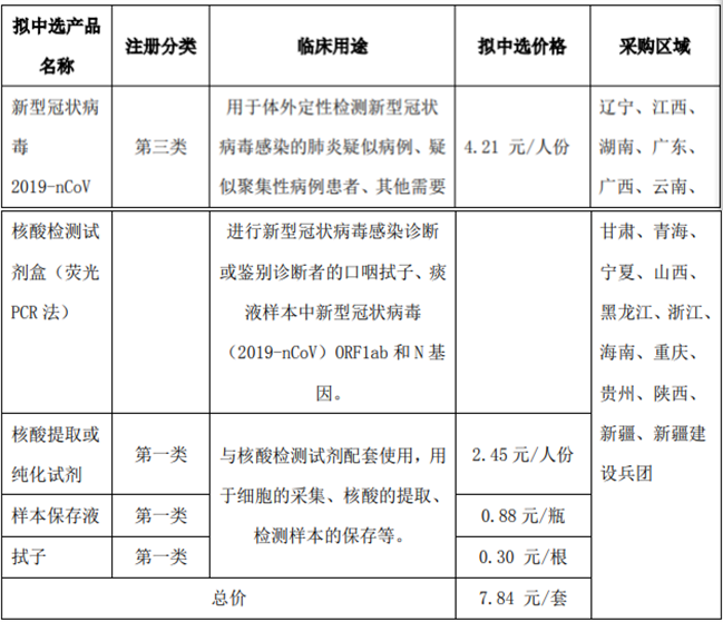
凯普生物5月10日披露了核酸采购的拟中标公告。公告显示,广东省联合16家省及新疆建设兵团组成采购联盟对新型冠状病毒(2019-nCoV)检测试剂和相关耗材开展的带量采购,凯普生物全资子公司凯普化学拟中选。
公告还披露了中选产品价格,一套新冠核酸检测价格合计为7.84元,其中,拭子的价格为0.30元/根。中选价格采购周期至2023年5月25日。混检通常10人一管或20人一管,成本更低。

凯普生物中选产品基本情况
“这是整个行业的价格规范,对公司新冠检测产品这一块多少会有些影响。”凯普生物证券事务部相关人士对界面新闻称。
上述中选产品2021年销售收入共计约2.2亿元(不包括销售给公司旗下第三方医学实验室的金额,仅计算对外销售的金额),占凯普生物同期主营业务收入的8.27%。
凯普生物称,本次带量采购中标,公司的中选产品价格与同行中选价格均有一定幅度的下降。
价降量升,带量采购中选对凯普生物今年的营业收入增长将有助力。公司称,若公司后续签订购销协议并实施,将有助于公司在联盟十八省保持市场竞争优势,并为持续扩大市场份额奠定基础。
因此,凯普生物的业绩还要看检测增量是否足以弥补价格下降的损失。
凯普生物2021年完成核酸检测近5,000万人次,截至2022年4月8日,当年度已完成新冠核酸检测超8,000万人次。
三个多月时间,今年检测人次已是去年的160%,但这仍难判断检测量在同比例上升。
今年检测中,十合一、二十合一检测量在增加,因此,按人次计的统计口径无法说明整体业务的增幅。
在新冠疫情爆发前,HPV试剂盒是凯普生物收入的主要来源。这一业务也决定着凯普生物的业绩增长前景。
凯普生物是分子诊断产品及服务一体化提供商,除新冠核酸检测外,公司还开发有宫颈癌HPV检测系列产品、地贫基因检测系列产品、耳聋易感基因检测产品、生殖道感染检测等核酸检测系列产品。
凯普生物日前业绩说明会上透露,HPV是公司重点产品之一,未来前景看好,渗透率持续提升,公司会持续做强做大HPV检测。
公司目前正从HPV检测向HPV治疗延伸。“公司在HPV治疗方面的药物加大研发创新投入,产品“磷酸氯喹凝胶”已进入二期临床阶段。”凯普生物透露。
近期HPV疫苗普及,对凯普生物检测业务会否带来影响?对此,公司称,“宫颈癌是目前唯一病因明确的肿瘤。宫颈癌的消除包括HPV疫苗的普及和HPV检测渗透率的提升,二者并不冲突,是互补关系。”
此外,凯普生物正计划15.12亿元在广东潮洲建设凯普医学科技园。项目规划建设内容包括高端生物医学实验耗材及体外诊断原材料生产基地、新冠防疫检测配套试剂生产基地等。资金来源于公司自有或自筹资金。
凯普生物总经理管乔中日前还透露,2022年公司检验检测板块还将围绕毒品检测等加快布局。