投资要点
国内领先人力资源整体解决方案供应商
科锐国际是国内首家A股上市的人力资源服务民营企业,以其基于技术驱动的整体人才解决方案服务领先业内,22年公司营收90.92亿元,yoy+29.7%;归母净利润2.91亿元,yoy+15.1%,公司传统线下业务稳步增长,海外中高端业务增速显著,在特殊宏观背景时期,22年利润端依旧展现较强成长性。
灵活用工高速增长,“技术+服务+平台”全产业链生态布局
科锐自2006年起开展灵活用工服务,截至2022年底,公司灵活用工业务累计派出近36.9万人次,同比增长18.28%。公司当前正进一步加强线下服务产品与线上平台协同,持续推进技术投入端内部数字化建设与各垂直招聘平台、产业互联平台和人力资源管理SaaS等产品的开发。
坚定数字化转型,科技赋能初见成效
内部信息化构建大数据系统标签,通过私域数据库实现高效招聘,同时搭建更为精细化的审批及财务管理中后台系统;外部持续优化B/C两端产品,提供精准研发人员招聘与匹配支持。
重视海外需求,拓展国内区域长尾
企业需求开启全球化人才配置,重视全球化服务体系建设,截至2022年底,公司海内外拥有 100 +家分支机构、超3,000 名专业招聘顾问及专业技术产研人员,服务超过 20 个细分行业。公司在国内五大城市集群重点商圈内深耕细作,在深度服务大客户的基础上,叠加技术平台与区域生态伙伴密切配合,广泛连接目标商圈内“专精特新”及快速发展中的企业。
盈利预测与估值
科锐国际作为人服行业领军公司,在三大业务稳健发展的基础上,积极布局科技提效数字化转型及海外业务的拓展,预计将呈现新的成长动力。预计23/24/25年公司营收分别实现109.3/138.9/179.2亿元,yoy+20.2%/27.1%/29.0%;归母净利润分别实现3.3/4.3/5.6亿元,yoy+14.5%/28.0%/31.8%,公司当前市值对应23-25年PE分别为20.6X/16.1X/12.2X,首次覆盖,给予“买入”评级。
风险提示
行业竞争加剧;人员流动率高;规模扩大的潜在管理风险。

报告正文
1 科锐国际:灵活用工先驱,技术驱动人才解决方案服务商
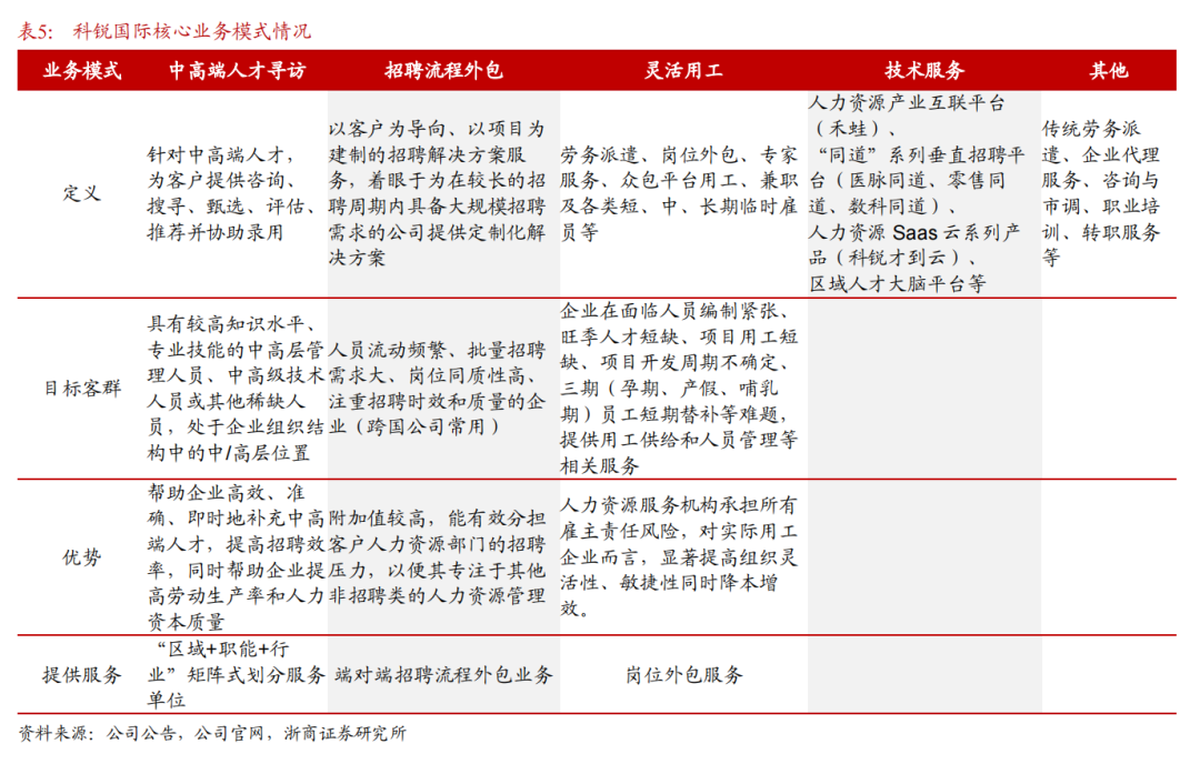
国内领先人力资源整体解决方案供应商,“技术+服务+平台”全产业链生态布局。科锐国际是国内首家A股上市的人力资源服务民营企业,以其基于技术驱动的整体人才解决方案服务领先业内,在超20个细分行业及领域为客户提供以高端人才寻访、招聘流程外包(RPO)和灵活用工三大领域为核心的人力资源全产业链服务,叠加公司技术服务平台端的一体化支撑,为引才就业与产才融合提供全链条赋能。
1.1 发展历史:“猎头”业务起家,数字化赋能成就头部地位
资源与渠道基础坚实,前瞻性布局数字化技术赋能。公司自1996年成立以来,27年致力于深耕垂直细分行业及领域,充分结合“区域+职能+行业”复合解决方案,通过广泛聚合、深度撮合、多维度整合,有序推进公司发展经营,追溯公司成长历程,目前可见三阶段发展里程碑:
起步期(1996-2008):以中高端人才寻访业务起家的科锐信息咨询有限责任公司成立,即公司前身。
收购扩张期(2008-2015):公司先后获得了经纬中国和摩根士丹利的投资,奠定发展基础,并在此后陆续收购了北京欧格林、上海肯康、秦皇岛速聘、上海科之锐、新加坡公司、安拓咨询和安拓奥古、北京联品、亦庄人力、Capstone以及马来西亚公司,开启全球范围跑马圈地,成为汇聚全球资源、打造国际化服务能力的行业领军企业。
数字化加速期(2015年至今):作为人力资源行业首家登陆A股的行业领军企业,科锐坚持“一体两翼”的战略指引,即前瞻性布局数字化平台建设,并通过持续加大技术投入,进一步完善公司“技术+平台+服务”的产品生态模式。2017年公司战略投资才到,开启新技术服务基建,2020年成立科锐数字,进一步加速科技布局,并于2021年定增募集7.5亿元资金用于公司数字化转型。

1.2 股权结构稳定,管理团队经验丰富
公司创始人即实控人,公司核心管理团队稳定且具备丰富的行业经验。据公司2022年报显示,控股股东泰永康达持有公司股权30.42%,而公司创始人高勇及李跃章合计持有泰永康达60.21%的股份,为公司实控人。创始人高勇作为中国专业招聘服务行业的先行者,自创立公司以来已具备超26年行业经验,并率先将招聘流程外包(RPO)业务模式引入中国。李跃章亦拥有超20年人力资源领域专业招聘与咨询经验,先后领导科锐国际中高端猎头、招聘流程外包、灵活用工及技术创新业务团队。此外,公司核心管理团队平均任职时间超15年,团队稳定且具备丰富的实践经验。


1.3 灵活用工为核心业务,数字化转型加强技术投入
营收利润稳步增长,灵活用工业务为贡献主力。20-22年分别实现营收39.32/70.10/90.92亿元,5年CAGR达51.6%;归母净利润1.86/2.53/2.91亿元,5年CAGR近31.4%。面对近年来多变且极具挑战的市场环境,公司依然保持了稳定且出色的增长,传统线下业务稳步增长,海外中高端业务增速显著,使得公司在特殊宏观背景时期,利润释放依旧保持增长趋势。
灵活用工持续高速增长,RPO贯彻大客户引领策略。灵活用工业务为公司收入贡献主力,且维持业务高速发展趋势,截至2022年底,公司灵活用工业务收入占比达88.39%,较19年提升近10 pct。此外,中高端人才寻访及招聘流程外包(RPO)业务继续深挖客户多维度服务需求,持续提升大客户黏性。2022年,公司成功推荐中高端管理人员和专业技术刚人员近2万人,灵活用工业务累计派出近36.9万人次,同比增长18.28%。

坚定数字化转型,持续增强技术投入。整体费用率下降的背景下,公司研发费用率呈稳步上升趋势,主要系公司坚定推进内部数字化建设,以及新技术产品的推出。公司2022年度技术总投入1.76亿元,yoy+52.36%,其中约30%用于内部信息化建设,70%投入数字化产品开发与升级。数字化持续升级也将提升公司整体效率及核心业务灵活用工的服务中台管理能力。

海外业务高质量提升,升级全球服务体系。截至2022年底,公司海外拥有100余家分支机构、3000余名专业招聘顾问及专业技术产研人员,服务超过20个细分行业的职能职位,形成了300余个利润中心。截至2022年底,中国港澳台及海外业务收入较去年同期增长48.03%,贡献约26%的总体营收。

2 人服行业万亿市场容量可观,灵活用工大有可为
国企探索行业发展起步,外企民企助力体系完善,数字技术赋能创新服务与功能优化。我国人力资源服务行业经历了明确的四个阶段的发展,未来在行业体系持续健全及科技浪潮赋能加持下,行业市场化水平和企业精细化管理水平将进一步提升。

2.1 人服行业供需双侧驱动,万亿行业规模增长持续
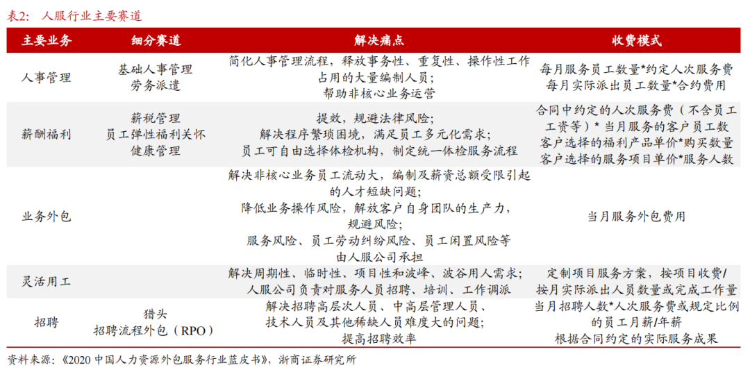
需求端:业务链涵盖人员雇佣全流程,阶段性需求催生行业细分赛道。传统的人力资源服务主要包含招聘流程外包、人事代理、传统派遣、业务外包和薪酬福利等服务。对中高端人才和临时工的需求则分别催生了中高端人才访寻(猎头)和灵活用工产业。


供给端:疫后行情强劲反弹,行业服务规模稳步上升。据人社部数据披露,2015-2021年人服行业市场规模从0.97万亿元提升至2.46万亿元,2015-2021年CAGR为16.8%,受外生冲击影响2020年增速显著放缓,仅同增2.04%;2021年强劲反弹,高增速持续,同增20.89%,恢复弹性较强。此外数据还显示,截至2021年底,全国各类人力资源服务机构5.91万家,从业人员103.15万人,同增29.04%/22.32%,2015-2021年CAGR 分别为13.88%/10.95%;截至2021年底,全国获得服务的用人单位0.51亿家,获得帮助的劳动人次3.04亿人,同增2.33%/4.83%,2015-2021年CAGR 分别为13.13%/9.13%。


2.2 灵活用工蓝海赛道,对标海外空间巨大
国内灵活用工服务市场渗透率对标海外发达国家具备较大提升空间。随着劳动力供需缺口维持高位、第三产业和新经济行业需求扩大,灵活用工成为广义外包服务市场的主要增长动力。据灼识咨询《2020年中国人力资源外包服务行业蓝皮书》,2015年灵活用工占总体外包规模的31.2%,2019年提升至39.4%。我国外包和灵活用工业务渗透率较海外发达国家较低,2019年中国/欧盟/日本/美国外包和灵活用工渗透率分别约为65%/78%/85%/93%和不到1%/3%/4%/10%。随着经济环境与发达国家趋同,企业间竞争加剧,在降本增效、减轻雇佣风险、满足短时用工需求的驱动下,外包和灵活用工市场规模仍有巨大提升空间。


2.3 行业格局高度分散,差异化竞争百花齐放
我国人服行业主要企业以背景划分主要为国有企业、民营企业和外资企业三类。国有企业背景深厚,起步早叠加强规模优势为行业中坚;民营企业、外资企业专攻细分赛道。
国营企业:外包业务起家,发展中形成体系化产品链;国企背书,客户资源丰富,整体议价能力较强。规模和品牌优势形成强业务壁垒,具备逆周期生存能力。国企特性下创新能力略微薄弱。
民营企业:聚焦中高端人才访寻、灵活用工,线上招聘等细分赛道,公司间能力差异较大。通过持续创新、数字化发展增强竞争力,获客能力较国企不足。
外资企业:管理技术先进,主要专注中高端人才访寻、业务外包赛道。因服务高度信息化,收费定价较高,目标客户主要为跨国公司。

民营企业数量占行业绝对优势,企业发展具备区域生态属性,区域分布不均衡。由于人服行业技术壁垒较低,行业内众多小规模企业,民营企业数量占绝对优势,2020年民企/国企数量占比分别为77.2%/5.2%。此外,人力资源服务行业发展与地区经济水平相辅相成,业内企业多具备区域生态属性,深耕经济发达区域。据中智抽样数据,我国人服机构集中于经济发达、服务基础设施完善的沿海城市和内地一线城市,尤其是环渤海、长三角和珠三角地区,在国家鼓励劳动密集型产业园向中西部转移的趋势下,未来中西部地区人服企业或将获得结构性发展机遇。

2.4 政策发力优化调整稳就业,财政补贴加速行业体系化进程
政策支持及补贴激励加速行业发展,违规企业出清利好龙头企业资源集中。近年来,在稳就业导向下国家陆续出台支持政策推动人服行业规模化、高质量发展,同时给予人服企业财政补贴,切实支持企业扩大规模。2022年12月人力资源社会保障部提出,培育壮大人力资源服务市场主体,到2025年重点培育形成50家左右人力资源服务龙头企业和100家左右“专精特新”企业。

3 数字化赋能,海内外拓展
坚持完善“技术+服务+平台”全产业链生态布局,通过为企业人才配置与业务发展提供一体化支撑,开启海外拓展及国际化全链条赋能。公司上市前主营传统线下服务产品,如中高端人才寻访、招聘流程外包、灵活用工、咨询、培训与发展等业务,随着公司在细分行业及优势区域内的深耕,当前正进一步加强线下服务产品与线上平台协同,持续推进技术投入端内部数字化建设与各垂直招聘平台、产业互联平台和人力资源管理SaaS等产品的开发;增强国内与海外业务协同,围绕“一带一路”企业需求提供全球化人才招引与配置,通过中国香港、东南亚、英国等地子公司多维度支持国内出海客户及海外本土企业的各类人才服务需求;并加深前台与服务中后台间的紧密配合。

3.1 灵活用工优势体现,人才洞察术业专攻
3.1.1 流程管理标准化输出,中高端人才精准招聘
灵活用工先发布局,规模扩张优势展现。据华经情报网数据显示,全球人力资源服务市场规模中灵活用工占比较高,2018年即达到71.3%,此外MSP(管理服务提供商)占比19.8%,人才访寻(猎头)占比7.7%。科锐自2006年起开展灵活用工服务,岗位覆盖技术研发岗、专业类白领岗及通用类岗三大类,公司在此积累了丰富的客户资源及运营经验,当前公司灵活用工规模已位列行业头部水平。

灵活用工业务在公司强化流程管理与系统升级提效的双重赋能下依然保持高速增长趋势。多变的市场环境推动了用工企业对降本增效的关注以及对提高组织敏捷性的重视,为人力资源服务市场释放出更多岗位外包需求。截至2022年底,公司灵活用工业务累计派出近36.9万人次,同比增长18.28%;公司在册灵活用工岗位外包员工超3.27万人,时点人数同比净增 3.28%,分布在通用专业类白领岗位(财务、法务、合规、人事、行政、采购等),技术研发类岗位(IT 研发、工业研发、医药研发、技术服务等)和通用类岗位(终端销售、市场营销等);在以上三大类外包岗位中,技术研发类岗位作为公司岗位外包业务的重点布局的方向,结构上占比增长拉动了灵活用工业务营业收入的整体增长。

中高端人才访寻已形成完善体系化流程,高效准确招聘合适人才,提升招聘质量。公司中高端人才寻访业务在大健康、半导体、大数据、云计算、新能源、智能制造等领域招聘需求持续旺盛。截至2022年底,公司成功为客户推荐中高端管理人人员和专业技术岗位近2万人。公司实施“前店后厂”以提供标准化服务,同时采用“千人千岗”提供专业化服务,以针对专业类岗位的专业性要求。

3.1.2 客户规模持续增长,KA大客户稳定聚焦
高效的内部运行机制稳定提升客户规模,累计收费客户数量持续增长。公司的灵活用工业务及中高端人才寻访业务基本覆盖了传统行业和新兴行业内的世界500强企业,重点聚焦大健康、半导体、大数据、云计算、新能源、智能制造等领域,覆盖超20个细分行业及领域。截至2022年底,公司累计收费客户数量达6570家,同比增长6%;结构方面,近年国企客户占比提升显著,同时民营企业占比攀升,逐步成为主体客户,国企+民企客户合计占比达71%,而外企客户占比缩减至29%。

稳定聚焦KA大客户管理,第一大客户优势显著,前五大客户销售占比稳步提升。公司2022年实现前五大客户销售额33.7亿元,同比增速31%,2016-2022年CAGR达54%,2022年前五大客户销售占比依旧稳定在37%。

3.1.3 特色人才洞察追踪,洞悉市场行业最新趋势
人才洞察帮助增强不确定环境下公司抗风险能力,紧跟趋势巩固公司竞争优势。科锐国际市场研究中心连续11年发布《人才市场洞察及薪酬指南》报告,报告覆盖18个重点行业及职能、63个细分板块、超3,600个热需中高端及专业技术人才岗位,并对7个国内重点城市群及3大国际市场进行细节考证,透过专业视角及服务实践洞察人才市场的新特征。

3.2 科技产品生态夯实服务基础,线上线下协同锁定长尾客户
定增赋能数字化转型,匹配公司科技发展。2021年7月,公司通过定向项目募集资金7.6亿元,其中5.6亿元用于“数字化转型人力资本平台”及“集团信息化”升级项目。
3.2.1内部信息化归类客户需求,数字化发展线上下协同
内部信息化及数字化建设方面:公司初步构建了标签为核心的“客户”、“人才”、“职位”、“顾问”等大数据系统,通过私域数据库实现高效招聘,同时搭建更为精细化的审批及财务管理中后台系统。
平台开发建设初见成效,广泛链接区域长尾及专精特新类目标伙伴协同合作。公司在“一体两翼”的基本战略指引下,通过加大技术投入,进一步完善“技术+平台+服务”产品生态模式;通过自主研发、投资、并购等方式陆续推出“同道”系列垂直招聘平台、人力资源产业互联平台、人力资源管理 SaaS 平台等多个技术产品;通过构建线上产品与线下服务业务相融合的运营模式,为企业人才配置与业务发展提供人力资源整体解决方案,为区域引才就业与产才融合提供全链条人力资源服务。截至2022年底,公司通过垂直招聘平台、产业互联平台、SaaS技术平台触达各类客户超2.5万家,运营招聘岗位超14.2万,链接生态合作伙伴超9,600家。

3.2.2外部数字化B/C两端持续优化,技术平台链接生态合作伙伴
对外数字化产品端:(1)持续优化垂直招聘平台“同道”系列产品,目前“医脉同道”和“零售同道”已实现B/C两端注册持续增长。2022年Q3公司推出的垂直招聘平台“数科同道”,积极为智能制造、工业互联、智能驾驶等领域提供精准研发人员招聘与匹配支持。
(2)一体化HR SaaS平台实现多场景运用,旗下针对企事业单位线上招考服务的“招考一体化平台”,可支持全流程或单一模块的功能,具备国家信息安全等级保护三级资质,可支持 3,000 人同步在线录制面试,帮助企事业单位实现人才引进和公开招聘流程的数字化管理。截至2022年底,累计服务客户1,000+家,累计在线笔试面试30万人次,业务覆盖新疆、山东、河北、河南、山西、安徽、广东、甘肃、福建等省份。

(3)通过建设人力资源产业互联平台“禾蛙”,汇聚了从高端人才招聘到蓝领用工的全方位人才服务资源,通过白领和蓝领两类岗位模式探索推进,进一步实现公司既定的标准化、规范化、数字化和专业化的“四化”目标。在资源渠道方面,禾蛙盒子作为人力资源综合服务信息平台,提供海量资源与商机;禾蛙平台专注于链接猎企之间的职位空缺与职位交付能力,设置双重角色同时满足猎企接单和发单的需求;禾蛙闪招承接劳务派遣需求,连接上亿级的蓝领用工市场。
(4)区域人才大脑平台批量链接区域企业,高效获取区域多层次多类型岗位,充分调动互联伙伴力量,服务区域政府和市场需求,并进一步赋能。


3.3 海外需求受重视,国际化布局显优势
3.3.1 深耕五大城市集群,拓展区域长尾客户
国内紧密围绕五大城市集群深耕,联合地方伙伴增强粘性并迅速扩大潜在客户圈。公司在五大城市集群重点商圈内深耕细作,并通过混改、合资、合作共建等形式联合地方伙伴,在深度服务大客户的基础上,叠加技术平台与区域生态伙伴密切配合,广泛连接目标商圈内“专精特新”及快速发展中的企业,不断拓展垂直区域内的长尾客户,共同促进当地人力资源服务市场的专业化、规范化发展。

3.3.2 企业需求全球化,海外业务获重视
“一带一路”企业需求开启全球化人才配置,重视全球化服务体系建设。随着国内大客户国际化发展路径及海外子公司当地客户业务的扩张带来的人力资源需求,科锐亦积极推进海外布局,通过中国香港、东南亚、英国等地子公司多维度支持国内出海客户及海外本土企业各类人才服务需求。截至2022年底,公司海内外拥有 100 +家分支机构、超3,000 名专业招聘顾问及专业技术产研人员,业务覆盖中国大陆及中国香港地区、新加坡、马来西亚、英国、荷兰、美国等国家和地区,服务超过 20 个细分行业的研发、工程、制造、供应链、市场、销售、财务、法律、人事等多种职能职位,形成了 300 +个利润中心。

海外分支业务呈现高速增长态势,为公司整体业绩增长提供了强有力支撑。截至2022年底,公司外海区域收入 23.38亿元,占整体业务营收的 25.72%,同比增长 48%。其中,主要为英国及欧洲区域的蓝筹企业以及中小企业提供服务的Investigo,作为公司海外业务开展的重要控股子公司,营收同比增长近 52%。基于其优秀表现,公司在2022年进一步增持10%股权,加码海外业务布局。未来公司将通过资本运作等方式进一步优化海外资源配置与布局,以增强持续盈利能力进而带动公司全球化发展进程。

4 财务分析
主营业务间毛利率差距较大,中高端猎头和RPO业务毛利率水平相对较高。而灵活用工业务收入中主要包含自有员工工资及服务费,自有员工工资计入公司营业成本,因此毛利率相对较低,灵活用工业务收入占比的不断提升,亦将对公司整体毛利率呈现一定影响。

管理费用率改善,内部效率提升;研发投入维持高增速,促进公司新业务发展。2021年公司研发费用显著提升,主要系公司将技术服务单独列为主营业务之一,2021年全年公司技术投入超1.1亿元,公司研发人员数量亦显著提升,从而拉升整体费用支出。2022年公司持续投入研发,但因2021年前期铺垫已基本完成,因此研发费用增速显著下降。

应收账款高企,经营性现金流充裕。人服公司因客户在合同约定流程节点完成后才支付费用,因此通常存在大量应收账款。截至2022年底,公司应收账款18.10亿元,yoy+16.90%,公司核心客户集中度较高,应收账款回款有保障。截至2022年底,公司经营性现金流净额为3.38亿元,在手现金充裕。

5 盈利预测与估值
收入端:根据公司当前主营业务收入分项目种类拆分,结合公司最新发展战略:
1)灵活用工:为公司核心业务收入贡献,考虑到当前我国灵活用工渗透率依然相对较低,公司技术端布局规模效应亦有望逐步显现,该业务在公司强化流程管理与系统升级提效的双重赋能下有望保持高速增长趋势并逐年提速,预计灵活用工业务23/24/25年增速为+22%/+28%/+30%。
2)中高端人才寻访:公司在中高端领域的深耕及人才洞察为其积累了深厚的行业资源,后续结合技术端赋能提效,收入端亦能积极展现成果。考虑到高端猎头业务对应岗位重要性,其整体寻访+招聘周期相对较长,我们预计该业务增长提速将在明后年逐步显现,预计23/24/25年增速为+4%/+20%/+18%。
3)招聘流程外包(RPO):主要系大客户维系及资源整合,其中受经济周期波动影响,我们预计23年该业务将出现小幅收缩。但中长期看,伴随经济环境企稳,结合人服市场需求愈加精准化及技术提效,公司自身业务优势将逐渐凸显,预计23/24/25年增速将分别为-5%/+5%/+10%。
4)技术服务:数字化转型已成为公司核心战略,公司在科技产品及技术匹配端已完成前期布局投入,预计后续将为公司带来新增量,该部分业务体量相对较小,向上弹性可观,预计23/24/25年增速为+90%/+80%/+60%。

利润端:考虑公司各项业务增长趋势,其中灵活用工体量较大且流程相对标准,预计盈利能力将整体企稳,后期伴随数字化赋能推进,毛利率小幅上行。中高端人才访寻受经济波动及业务交付周期影响,预计23年毛利率短期承压,此后将逐渐恢复。招聘流程外包业务技术提效优势明显,公司当前在科技产品及技术匹配端已完成综合布局,预计毛利率呈逐年提升趋势。综上,预计公司23-25年整体毛利率水平分别为9.60%/9.84%/9.95%。
估值及投资建议:23/24/25年行业平均PE为20.0X/17.1X/14.8X,从同业PE估值来看,市场多给予深耕行业、资源积累深厚的行业头部公司以相对高的估值定价,给予专业领先、数字驱动的公司以相对高的估值定价,给予全球布局的综合性人服公司以相对高的估值定价。
我们认为科锐国际作为人服行业领军公司,在三大业务稳健发展的基础上,积极布局科技提效数字化转型及海外业务的拓展,预计将呈现新的成长动力。我们预计23/24/25年公司归母净利润分别实现3.3/4.3/5.6亿元,yoy+14.5%/28.0%/31.8%,公司当前市值对应23-25年PE分别为20.6X/16.1X/12.2X,整体低于行业平均估值水平。
此外,我们认为从营收架构及经营模式看,横向比较同业公司,科锐更侧重价值、毛利率和难度更高的“招”,这一赛道进入壁垒低但发展壁垒高,小企业发展主要依托经济景气度,大企业可凭借客户资源优势逆周期生存;科锐深耕行业多年,客户积淀深厚,近年来在深度服务大客户的基础上,广泛连接目标商圈内“专精特新”及快速发展中的企业,拓展垂直区域长尾客户。从发展趋势看,科锐持续加码数字化平台,未来降本增效空间较大。公司自身业务确定性成长性兼具,有望享受一定程度的估值溢价,首次覆盖,给予“买入”评级。

6 风险提示
1)行业竞争加剧:人力资源服务业当前属于快速发展的朝阳行业,行业从业机构众多,且集中度偏低,行业竞争将进一步激烈。
2)人员流动率高风险:随着行业的快速发展,行业内人员流动率较高于其他行业,对公司整体业务规模增长带来一定影响。
3)规模扩大存在潜在管理风险:公司组织管理模式未能及时跟上高速成长的公司规模,将对公司呈一定负面影响,削弱市场竞争力,如岗位外包服务中人力资源服务机构需承担所有雇主责任风险等。