今年4月份,因为一份错漏百出的年报,大烨智能被资本市场狠狠嘲笑了一番,有投资者戏称“年报门”事件。
该公司的2020年年报当中,存在多处瑕疵,甚至将其他行业的分析内容错误的摘抄到了年报里,经过后面发布新版本进行了更正,仍然在5月2日,大烨智能收到深交所向下发的监管函。
8月19日晚,大烨智能公告披露,公司方以及董事长兼董秘陈杰分别收到江苏证监局出具的警示函,公告里一同曝光的,不光有2020年年报的信披错误,还有大烨智能4项信披“漏洞”。

01
四大信披问题公开细节
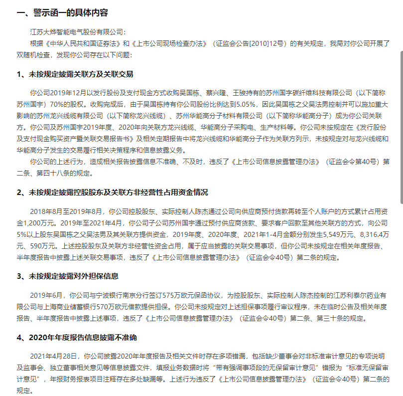
公告显示,大烨智能收到两封警示函,在第一份出具给上市公司的警示函中,证监局将大烨智能存在的四项信披问题悉数公开。
分别是——1、未按规定披露关联方及关联交易、2、未按规定披露控股股东及关联方非经营性占用资金情况、3、未按规定披露对外担保信息、4、2020年年度报告信息披露不准确。

具体来看,2019年12月,大烨智能以发行股份及支付现金方式收购吴国栋、蔡兴隆、王骏持有的苏州国字碳纤维科技有限公司(以下简称苏州国宇)70%的股权。
收购完成后,由于吴国栋持有上市公司股份比例达到5.05%,因此吴国栋之父吴法男控制并可以施加重大影响的苏州龙兴线缆有限公司(以下简称龙兴线缆)、苏州华能高分子材料有限公司(以下简称华能高分子)成为公司关联方。
然而,大烨智能及苏州国宇2019年度、2020年向关联方龙兴线缆、华能高分子采购电、生产材料等。却未按规定在相关定期报告中将龙兴线缆和华能高分子作为关联方列示,未按规定对上述交易履行相关决策程序和信披义务。
这还没完,2018年8月至2019年8月,大烨智能实控人陈杰通过公司向供应商预付货款再转至个人账户的方式累计占用资金1200万元。
2019年至2021年4月,公司子公司苏州国宇通过预付供应商货款、要求客户回款至其他关联方的方式,向公司5%以上股东吴国栋之父吴法男及其关联方提供资金,2019年度、2020年度、2021年1-4月金额分别发生5549万元、8316.4万元、590万元。
上述控股股东及关联方非经营性资金占用,属于应当披露的关联交易事项,但公司也没披露。
此外,警示函中还把大烨智能存在的违规担保,以及2020年报中很多错填漏填的事实进行了大公开,总之,大烨智能的信披工作仿佛是射击场上的靶子——千疮百孔。
02
上市四年董秘换了仨
信息披露漏洞百出,或许跟大烨智能“捂不热”的董秘位置有关。
公开资料显示,大烨智能的注册地和办公地都在南京江宁,公司主要从事配电网智能设备的研发、生产和销售,以及电力应用软件、电力泛在物联网技术研发、实施等信息化服务。2017年7月3日登陆资本市场,上个月就是上市四周年的日子。
虽说上市年头不算长,但大烨智能换董秘的次数却不少。
2017年年报显示,公司上市的前一年,董事会秘书一职由任长根担任,其1968年8月出生,中专学历;2013年8月任公司副总经理,2015年4月至2016年7月兼任公司董事会秘书。
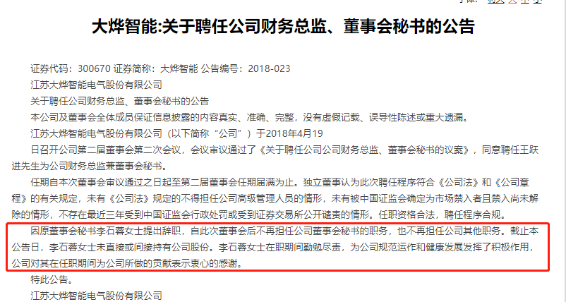
而上市当年,也就是2017的时任董秘是李石蓉,然而,上市还没满一年之际,2018年4月20日,大烨智能发布公告披露高管变动消息,因李石蓉提出辞职,改由王跃进担任董秘一职。

王跃进,1975年11月出生,本科学历,在其2000年7月至2018年3月的职业生涯当中,全部从事会计和财务方面有关工作,去到上市公司前的最后一份工作,是2017年1月至2018年3月在新奥能源控股有限公司担任区域财务总监。
不过,这位老会计师的董秘工作也没能干太久,2020年9月,大烨智能发布公告表示,王跃进因个人原因辞去所担任的董事会秘书职务,而原定任期为2018年4月19日至2021年1月4日。
奇怪的是,2020年9月到2021年1月仅剩3个月时间,为何王跃进脸都不坚持一下,最起码拿了年终奖再走也好啊。
王跃进辞职后,大烨智能的董秘职位就一直由董事长陈杰代劳。而公司信披的问题主要就出现了王董秘和陈董事长两人任职期间,结合位置变动频繁,很难不让人浮想联翩。
03
资产重组进展更新
8月19日当晚,大烨智能还披露了资产重组的进展。
实际上,大烨智能的资产重组之路,是一个很长的故事,共分为上下集,上级最早要追溯到2018年。
2018年8月,上市才一年的大烨智能抛出了重组计划——拟以发行股份及支付现金的方式购买吴国栋、蔡兴隆、王骏合计持有的苏州国宇碳纤维科技有限公司(下称“苏州国宇”)70%股权,交易对价为3.15亿元。
但此次重组,并没有“打动”并购重组委,就当时的审核意见来看,苏州国宇的实际经营情况存在与财报不相符的情形,且有关现金流的预测依据及合理性披露并不充分。
2019年5月6日,并购重组委否决了大烨智能的购买资产议案,于是大烨智能修修改改,重新提交并购申请,4个月后,收购案方才获批。
然后,资产重组故事的下集开始了。
2021年5月12日,大烨智能发布公告称,公司拟以现金方式收购江苏海湾电气科技有限公司(以下简称“海湾科技”)控股股东宁波梅山保税港区宝舟股权投资合伙企业(有限合伙)持有的海湾科技34.3%股权中的10%股权,收购价格为1.25亿元人民币。
值得一提的是,或许是之前资产重组的阴影犹在,在这份公告里,大烨智能强调自己的交易不构成重大资产重组,同时在5月21日的公告中,再次“强调”自己本次交易不构成重大资产重组。

然而“世事难料”,大烨智能分别在今年6月22日、7月21日、8月20日分别发了三条重大资产重组事项进展公告,大烨智能终于发挥了喜欢“修改”的特长。

根据公告,本次资产重组分成了两步走,第一步,公司拟先以现金1.25亿元收购宁波梅山保税港区宝舟股权投资合伙企业(有限合伙)(以下简称“宁波宝舟”)持有的海湾科技10.00%股权;
第二步,公司拟通过发行股份并支付现金方式购买宁波宝舟、泰州市盛鑫创业投资管理有限公司等15名交易对象持有的海湾科技54.00%的股权。同时向不超过35名特定投资者非公开发行股份募集配套资金。
最新进展显示,公司已向宁波宝舟支付收购海湾科技10%股权的全部股权转让款,海湾科技已完成该交易所涉及的工商变更工作,目前公司持有海湾科技10%股权;
大烨智能这次能否顺利完成计划呢?又会不会再次进行方案修改?保持期待吧。