来源 :面包财经2023-12-28
编者按:《证券发行上市保荐业务管理办法》规定,保荐机构及其保荐代表人、其他从事保荐业务的人员应当遵守法律、行政法规和中国证监会、证券交易所、中国证券业协会的相关规定,恪守业务规则和行业规范,诚实守信,勤勉尽责,廉洁从业,尽职推荐发行人证券发行上市,持续督导发行人履行规范运作、信守承诺、信息披露等义务。
12月27日,凯伦股份公告称,公司收到中国证监会江苏监管局下发的《行政处罚事先告知书》。因存在未及时披露关联方非经营性资金占用、定期报告存在重大遗漏的违法行为,江苏证监局决定对凯伦股份及相关责任人给予警告,并处以罚款。
公开信息显示,凯伦股份2019年配股的保荐机构为中天国富证券,持续督导期间为2019年5月28日-2023年12月31日。
公司出现信息披露违规的情况,中天国富证券作为保荐机构,是否在督导期尽职履行其督导义务?
凯伦股份:占用资金超3亿元未及时披露
根据《行政处罚事先告知书》,2021年6月至2023年2月,凯伦股份及其子公司广西凯伦新村料有限公司以预付款的名义向苏州蓝航建材有限公司、江阴市江海非织造布有限公司、南京旭泰建材有限公司等供应商转出资金,经苏州四海汇商贸有限公司中间方账户,最终流入凯伦股份控股股东凯伦控股账户,或由凯伦股份代凯伦控股归还借款,导致凯伦股份发生关联方非经营性资金占用合计35,937.70万元,其中,2021年6月17日,凯伦股份发生资金占用1000万元,占最近一期经审计净资产的0.75%,达到临时报告标准,凯伦股份未及时技露,且对后续发生的资金占用均未及时披露。

此外,上述非经营性资金占用未在凯伦股份2021年半年度报告、2021年年度报告、2022年半年度报告中披露,公司定期报告存在重大遗漏。
中天国富证券是否尽督导责任?
凯伦股份主营业务为新型建筑防水材料研发、生产、销售并提供防水工程施工服务。公司2019年配股的保荐机构为中天国富证券,持续督导期间为2019年5月28日-2023年12月31日。

在凯伦股份2021年半年度报告、2021年年度报告、2022年半年度报告存在重大遗漏的情况下,中天国富证券在2021年度及2022年半年度持续督导跟踪报告中并未发现公司信息披露存在问题。

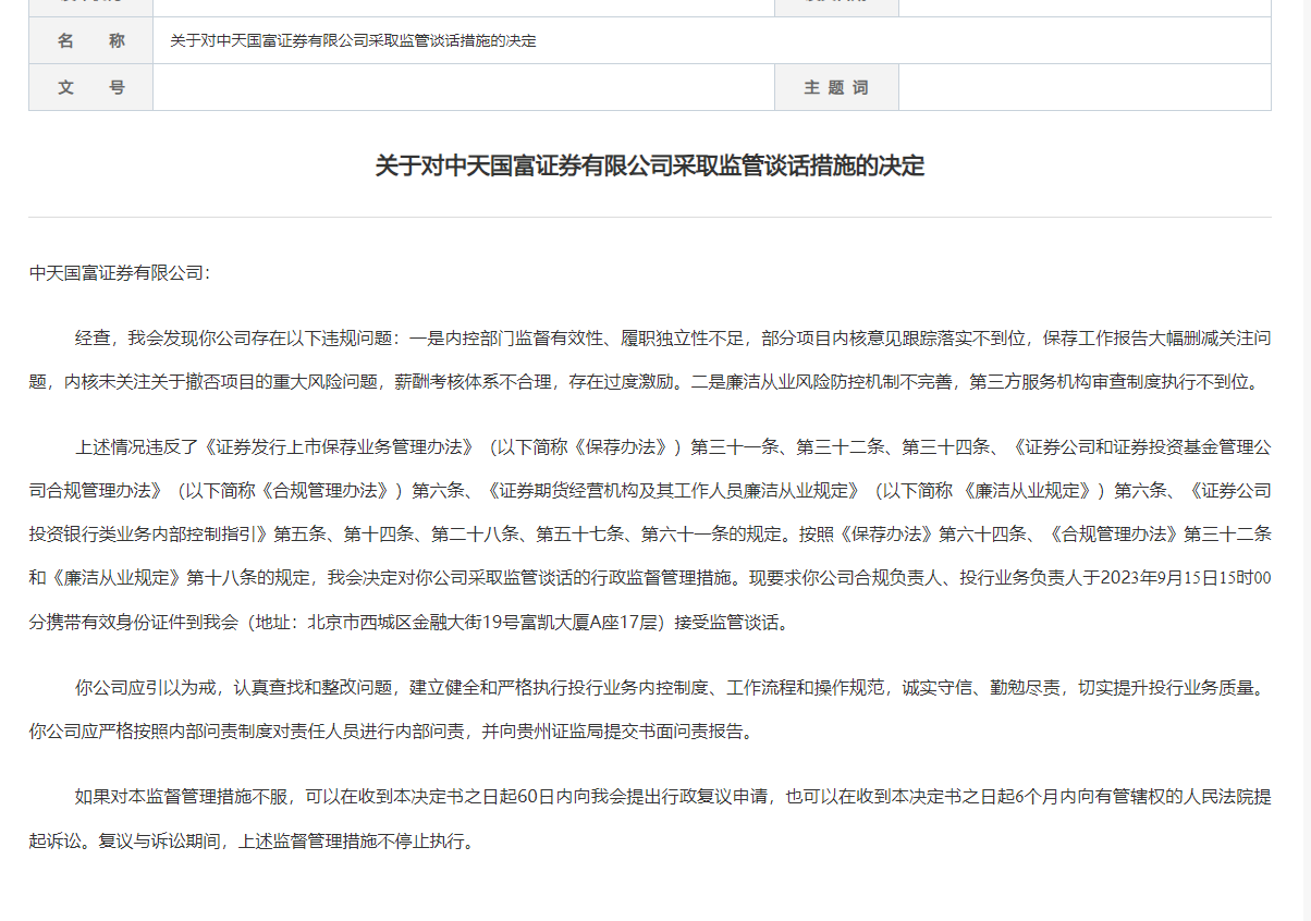
中天国富证券:曾被采取监管谈话措施
2023年9月,中国证监会下发《关于对中天国富证券有限公司采取监管谈话措施的决定》。

根据《决定》内容,中天国富存在以下违规问题:一是内控部门监督有效性、履职独立性不足,部分项目内核意见跟踪落实不到位,保荐工作报告大幅删减关注问题,内核未关注关于撤否项目的重大风险问题,薪酬考核体系不合理,存在过度激励。二是廉洁从业风险防控机制不完善,第三方服务机构审查制度执行不到位。据此,证监会要求中天国富合规负责人、投行业务负责人接受监管谈话。
督导期间项目出现问题,中天国富证券的风控合规团队是否做到了勤勉尽责,公司内控是否合规?董事长、总经理、合规负责人等高管该如何堵住风控漏洞?