来源 :山东财经头条2022-10-25
10月25日,针对近期消费者关注的乐歌升降台中发现摄像头的问题,乐歌股份(300729.SZ)接受山东商报·速豹新闻网记者采访时回应称,摄像头系用于公司开发的无接触心率检测功能,当前该项功能已经关闭,不存在窃取用户隐私的问题。
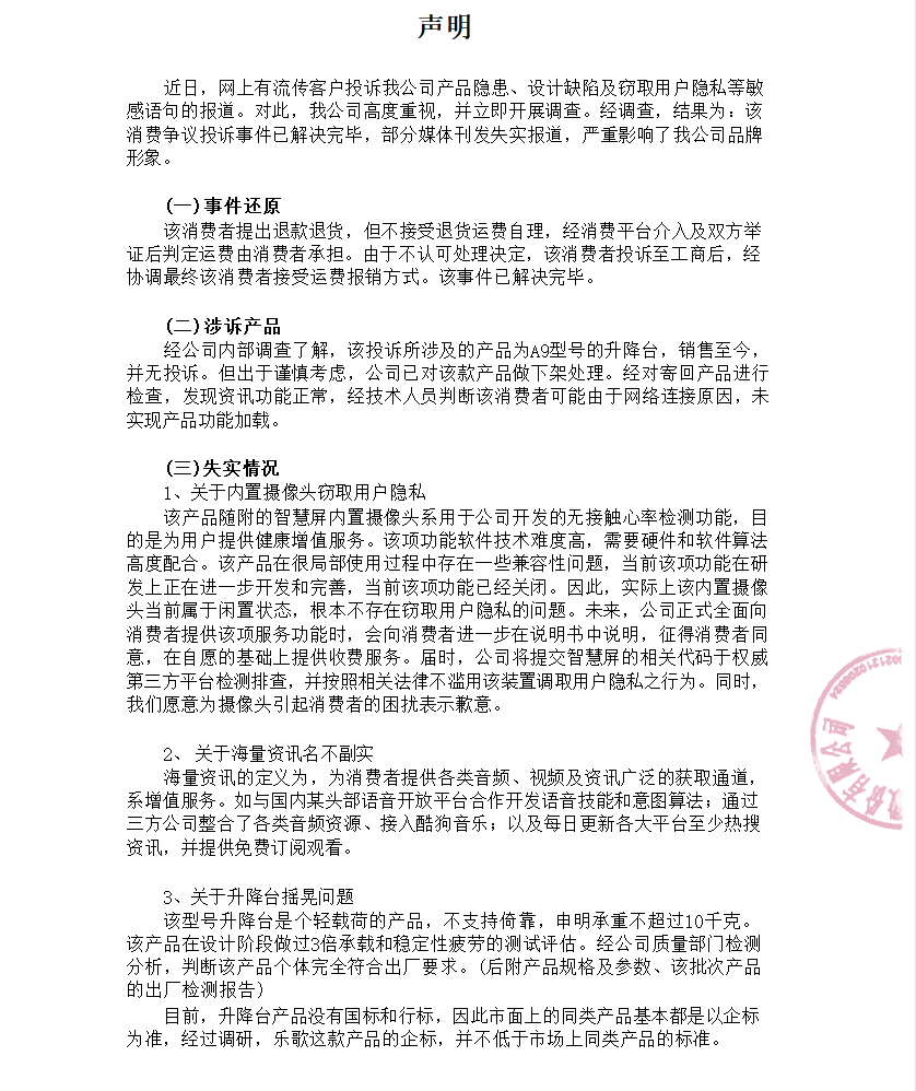
上周,网上一篇题为《乐歌产品存重大隐患、设计缺陷遭用户投诉非法安装摄像头偷窥用户隐私》的文章引发消费者关注,其中引述黑猫投诉平台上1名消费者对乐歌人体工学发起的投诉,称该消费者购买了乐歌a9智能升降台后发现了多个问题,包括这款产品的数码屏内偷偷暗藏了一颗摄像头。
对于这一投诉,记者本月19日向乐歌股份发送了采访函,25日,乐歌股份通过官方邮箱回复邮件,对这一事件进行了解释。


乐歌股份称,“经公司内部调查了解,该投诉所涉及的产品为A9型号的升降台,销售至今,并无投诉。但出于谨慎考虑,公司已对该款产品做下架处理。经对寄回产品进行检查,发现资讯功能正常,经技术人员判断该消费者可能由于网络连接原因,未实现产品功能加载。”
对于上述文章所质疑的内置摄像头窃取用户隐私一事,乐歌股份表示,“该产品随附的智慧屏内置摄像头系用于公司开发的无接触心率检测功能,目的是为用户提供健康增值服务。该项功能软件技术难度高,需要硬件和软件算法高度配合。该产品在很局部使用过程中存在一些兼容性问题,当前该项功能在研发上正在进一步开发和完善,当前该项功能已经关闭。因此,实际上该内置摄像头当前属于闲置状态,根本不存在窃取用户隐私的问题。”
“未来,公司正式全面向消费者提供该项服务功能时,会向消费者进一步在说明书中说明,征得消费者同意,在自愿的基础上提供收费服务。届时,公司将提交智慧屏的相关代码于权威第三方平台检测排查,并按照相关法律不滥用该装置调取用户隐私之行为。同时,我们愿意为摄像头引起消费者的困扰表示歉意。”乐歌股份称。
公开信息显示,乐歌股份2017年12月在深交所创业板上市,被誉为“人体工学大健康行业第一股”,2021年年度报告,公司实现营业收入28.71亿元,同比增长47.95%;归属于上市公司股东的净利润1.85亿元。

记者在黑猫投诉上看到,目前该投诉仍然存在。此后记者联系到该消费者,她表示投诉是本人发起的,目前已经将该产品做了退货处理,货款和运费均已经退还。