来源 :财联社2021-07-30
财联社7月30日讯,昨日收盘后,宁德时代正式推出了万众瞩目的钠离子电池。该第一代钠离子电池在低温性能和快充方面,特别是在高寒地区高功率应用场景,具有明显的优势,并已开始与车企和储能客户进行商业化合作。
“宁德时代发展过程中最早卡位的是动力电池,现在希望利用钠电池最早卡位储能电池。”招银国际研究部白毅阳表示道。

双碳”目标下,储能已成为实现“以新能源为主体的新型电力系统”的必要途径。此前,国家发展改革委、国家能源局发布关于加快推动新型储能发展的指导意见。意见提出,到2025年,实现新型储能从商业化初期向规模化发展转变,装机规模达3000万千瓦以上。到2030年,实现新型储能全面市场化发展,技术创新和产业水平稳居全球前列,装机规模基本满足新型电力系统相应需求。
能够削峰填谷的先进储能项目也正成为市场“香饽饽”。近期,国网时代华电大同储能项目、宁德霞浦储能项目、江苏亿纬林洋储能项目等接连破土动工,大型储能产业项目推进速度逐渐加快。多家机构表示,随着新能源产业日益发展,先进储能作为必不可少的配套将迎来快速增长期。再加上电池成本的快速下降,储能近万亿市场空间打开。
东莞证券分析指出,在“十四五”期间储能将实现跨越式发展,从2020年底的3.27GW到2025年的30GW,五年间储能市场规模将扩大至约2020年年底的10倍水平,年均复合增长率约55.8%。随着国家对支持新型储能行业发展的政策落地,逆变器和储能相关龙头企业将迎来巨大发展空间,未来将充分受益于储能行业的高速发展。
储能系统主要由电池系统、逆变器等部件集合而成,储能电池厂商主要就是指锂电池供应商,包括宁德时代、比亚迪、亿纬锂能等,储能逆变器厂商基本就是原有的光伏逆变器厂商,包括阳光电源、锦浪科技、固德威等。后续随着各地政策的持续出台,可关注储能产业链投资机会。
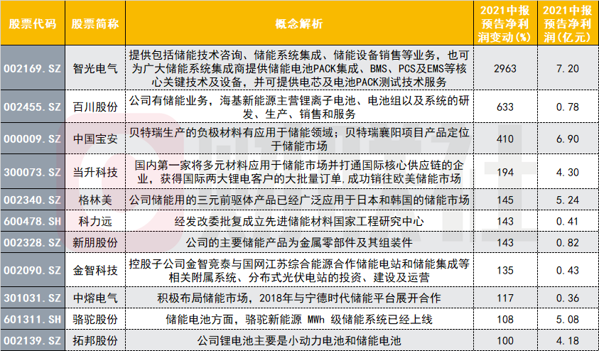
财联社梳理储能产业链部分中报预告高增长个股如下: