8月12日,宁德时代公告称,拟向不超过35名特定对象非公开发行股票,募资总额不超过582亿元。
8月13日,宁德时代发布定增预案,拟募集不超过582亿元资金,用于福鼎时代锂离子电池生产、广东瑞庆时代锂离子电池生产等6个项目的投资建设以及补充流动资金。
其中419亿元投向新能源,主要与锂电池领域相关,按照宁德时代的规划,募资将主要用于五个生产基地扩充产能和技术研发等。融资额计划用于产能扩建和研发(预备70亿投研钠电),另93亿元用于补充流动资金。

据悉,此次募资若能顺利完成,将创下民营企业在A股的定增规模之最。要知道如此大规模的增发,在A股市场上已经可以排进前五,定增额是宁德时代2018年IPO募资额的近10倍。
上市至今,宁德时代已累计募集资金294.7亿元。其中,2020年7月,公司通过定增募集资金196.18亿元,用于52GWh锂电池产能扩张。如果算上此次定增,宁德时代单靠这一遭,已从市场上吸血780亿左右。它这么做,究竟是为了什么?
有钱人不嫌钱多?
面对潮水般的质疑,宁德时代回应称,定增是公司整体的长期战略规划,需要有一部分资金匹配。按监管规定,定增最高可以到30%,而此次582亿按市值计算占比不到6%。此外,宁德时代还表示,此次定增面向不超过35名特定对象,并不存在大家认为的会对市场造成冲击。

宁德时代的意思是,我如此高的市值,定增这点,其实还算低了的,我对得起股民。
宁德时代还表示,此次融资是为了长期规划,那么这个长期规划现在宁德时代不增发真的就没有办法了吗?我们先来看公司未来三年流动性资金缺口到底多大。
以2018年至2020年近三年的财务数据,未来按照30%的增长测算,最终初步算的是流动性资金缺口合计288.27亿元左右。具体如下表:

我们将宁德时代账面名义货币资金扣除未来三年日常的流动性资金缺口,最终计算得出可剩余的资金为446.24亿元,而此次定增拟募集419亿元用来锂电池领域相关扩产。换言之,扣除日常经营所需资金,公司的账面现金完全能够覆盖此次定增主要项目资金需求的。
我们再看个变化,2017年及以前,宁德时代的经营性支出是不能覆盖资本性支出的,但是2018年以后,公司经营性支出首次能够覆盖资本性支出,且两者差额越来越大。这说明公司已经可以通过自身经营造血去满足资本性扩张需求。

(1)
从上可以看出,由于宁德时代近几年经营极其顺利,因此,无论是从账面资金的流动性,还是自身经营盈利能力,都足以覆盖此次融资规模。而此时它还要通过定增从市场拿582亿,难道真是有钱人不嫌钱多?
投向新能源的豪赌
我们首先看此次定增的大头,419亿元投向新能源。
前面已说,主要投向福鼎、瑞庆等几个锂电池在建项目,据悉此次增发在建产能达92.5Gwh,远高于目前65.45Gwh的产能。一下子投这么多,它也不怕自己消化不良,这足以证明宁德时代对自身的未来发展充满信心。
必须承认,新能源汽车产业的蓬勃发展使得宁德时代广受热捧,在不到两年的时间里,公司市值已然突破万亿元;2020年,宁德时代实现的归母净利润约为55.83亿元,静态市盈率超过200倍。
从宁德时代目前已投或在投的项目看,今年2月至今,宁德时代已先后投资395亿元,在江苏溧阳、广东肇庆、四川宜宾和福建宁德浦霞等地新建或扩建生产基地;截至目前宁德时代共拥有7大主要生产基地,包括宁德章湾区(东桥/湖东/湖西)、宁德车里湾、宁德福鼎、溧阳基地、四川和青海基地、德国工厂,合计规划产能超过500GWh,规划产能近600GWh。
在业内看来,版图加速扩张铺开成为近期宁德时代的主要节奏。8月18日,宁德时代与上海市政府签订战略合作框架协议,将在上海落地全球创新中心及国际功能总部、未来能源研究院、高端制造基地等相关项目;值得注意的是上海临港基地的产能并不在宁德时代上周公布的扩产计划之中,这也意味着宁德时代实际规划产能更多。同一日,宁德时代与四川发展(控股)有限公司达成合作,将与四川发展及6家控股公司深化合作,在储能、充换电设施、航空动力研发、上游材料一体化、智能矿山采掘、零部件供应、商用车电动化等领域进行合作。
实际上,宁德时代快速铺设布局是基于对新能源汽车发展的预判,新能源汽车市场的快速增长拉动动力电池行业的快速发展。市场研究公司SNEReserach的预估,预计到2025年全球动力电池出货量将达到1160GWh,从GWh时代进入到TWh时代。(2)
宁德时代如此大张旗鼓的扩张产能,它依仗的是目前全球范围内新能源汽车的巨大需求潜力。
数据显示,2020年,全球锂电出货量186GWh,其中中国动力锂电池出货量约为80GWh;同期,全球新能源汽车累计销售319.8万辆,其中中国新能源汽车累计销售136.7万辆。以平均数据计,2020年,全球新能源汽车对应的电池出货量约为0.58GWh/万辆。
但是这个需求潜力真的能对应宁德时代如此蓬勃的扩张野心吗?
2020年11月2日,国务院办公厅印发《新能源汽车产业发展规划(2021-2035年)的通知》提出,到2025年,新能源汽车新车销售量达到汽车新车销售总量的20%左右。
以此计算,到2025年,中国的新能源汽车销量接近300万辆,对应的锂电池需求约为180GWh左右。而扩展到全球,2025年销售规模接近1600万辆,对应锂电池需求928GWh,这显然与宁德时代预计的数据存有不小差距。
同时,数据还显示,2020年,全球储能锂离子电池出货量约为27GWh。上述数据意味着,以27GWh为起点,未来五年,全球储能锂离子电池的年化复合增长率将达到72.8%。(3)
2025距今只有4年,锂电市场照此算是很难能够产生超过1500GWh的真实需求的。
至此,我们基本清楚,宁德时代实际上是在进行一场豪赌,它赌的是未来新能源车对电池的需求还能呈现爆发式增长,赌的是凭借自己的技术与先发优势还能占有足够的市场,两者缺一不可,但数据显示前者可能不及它想象的那么乐观,至于后者从电池材料来源到竞争对手,更是充满了诸多的不确定性。
如此豪赌,也是为了维持其股市高估值的需要。
高位割韭菜?还是开辟新航路?
宁德时代的高估值,既来源于碳中和的风口,也源自于其自身业务的高增长。但从目前的业绩规模出发,其市值已严重脱离实际情况。宁德时代需要向资本市场兑现自己的高成长性。也就是说,宁德时代若想维持现有的天价市值,必须要向市场证明其赚钱能力。
根据国信证券预测,在股价和市值不变的情况下,宁德时代2021年-2023年的净利润需要维持104%/56%/25%的增速。按照国信证券的预测,宁德时代在2023年的市盈率将回归至60倍左右,估值回到合理区间。

国信证券对宁德时代相关数据的预测(4)
与此同时,2020年末,宁德时代市值8179亿元,有息负债为437.71亿元,货币资金为684.24亿元,宁德时代2020年EBITDA(息税折旧及摊销前利润)为109.95亿元。根据EV/EBITDA计算,此时宁德时代企业价值倍数为72X。
对标消费电子行业,2010年之前为智能手机行业发展初始期,2010-2015年为高速成长期,而2015年之后渗透率增长缓慢,进入成熟期。对应产业链公司如立讯精密与歌尔股份(39.650,0.07, 0.18%),在行业发展初始期都曾出现超过80X企业价值倍数的估值,而在进入成长期后,企业倍数估值进入20-45X区间波动。
这说明两点,一是短期可能受景气度影响估值飙升,二是行业进入成熟期后估值则会大幅回落。(1)
到这里应该很清楚,宁德时代如此规模的增发,直接目的主要是为了扩产能,赌未来新能源汽车电池需求的总爆发,从而维持高利润,而间接目的又是借高利润又来维持股价高估基本盘。
总起来说,宁德时代增发582亿股票,是在高位割股民韭菜,因为此时股价位居高位,即使你的股份稀释,从绝对数额上讲,也没什么损失。剩下的大头在用于产能扩张,在市场占有率处于高位,新能源汽车被广泛看好时,大干快上,极力扩张扩能,把能赚的钱抓紧时间赚上。
但是,宏观环境一直在变,随着政府对新能源行业的补贴力度的逐步减少,再加上锂电池材料稀缺,原材料价格居高不下,性价比不如磷酸铁锂,使得主打锂电池的宁德时代开始由资本的绝对宠儿而逐渐淡化,大股东开始减持,此时的宁德时代要想维持新能源时代绩优股地位,必须讲出新的故事,于是押赌钠电池就成了其唯一选择,从这个意义上讲,582亿增发既是在高位再割韭菜,又是其融资开辟新航路之举。
投资钠电:另一个赚钱故事?
此次增发的第二大用途是斥资70亿投研钠电。
关于这个钠离子电池,7月29日下午15:30宁德时代在线上召开了第一代钠离子电池发布会,董事长曾毓群在发布会上说到:“电化学就像能量魔法,未知永远大于已知。”(5)
从发布会上传来的信息可知,宁德时代的第一代钠离子电池做到了160Wh/kg的单体能量密度,高于行业平均水平120-140Wh/kg,系统集成效率做到了80%,可以实现15mins充完80%的电,进行3000次充电循环,达到-20度的低温性能。
相比于锂离子,钠离子电池的劣势是能量密度低,能量密度仅为锂离子电池50%左右,当前钠离子电池电芯单体能量密度仅为120Wh/kg,明显低于磷酸铁锂电池180Wh/kg和三元电池的240Wh/kg。
同时钠离子电池循环寿命较短,由于钠离子本身离子半径是锂离子的约1.3倍,导致脱出/嵌入更难。钠离子电池当前循环次数最高约为1500次,显著低于磷酸铁锂电池的6000次与三元电池的3000次,未来有望进一步提升。
但优势同样明显,其资源储备丰富,成本更低,使用起来可能更安全。(6)
2021年8月25日当晚,工信部发文表态,考虑将钠离子电池纳入有关发展规划和重点科技支持计划,尽快推动钠离子电池全面商业化。宁德时代似有未卜先知的本领,一时间,引得钠离子概念股票纷纷大涨。
但是钠离子电池因其钠离子材料储量大,成本低,可持续性高,未来在储能、低速新能源车及小动力领域有较大的发展空间,但产品目前仍处于导入期,无业绩兑现。(6)
这就使得宁德时代斥巨资押赌钠离子电池充满了极大的不确定性,“赌性坚强”的曾毓群能否押中未来,依然要在商业化落地之后,让市场来说话。
但宁德时代等不及了,它时刻想的是维持在很多人看来都严重高估了的市值,所以必须带给股民新鲜的能赚钱的故事。这就像大人给孩子玩的游戏,一旦开始,就没了叫停的机会,只能硬着头皮不断下注,挖空心思要用好听的故事哄着投资者们做“时间的朋友”,钠离子电池就是这么一个道理。
补充流动资金之谜
第三大用途是93亿元用于补充流动资金。
在此次定增之前的今年一季报末,宁德时代账面货币资金为716.77亿元,交易性金融资产为17.74亿元,两者合计734.51亿元。所有一切证据表明,宁德时代并不差钱。
但令人惊异的是,宁德时代不仅发了这么大一笔融资,而且用高达93亿来补充流动资金。那么宁德时代的流动资金缺了吗?

投中新消费制图
仅2021年上半年,公司的经营性现金流量净额就达到257.4亿元,同比增长341.8%,已经超出2020年全年水平近80亿,净现比达到4.8。从公司的现金流情况就可看出,从2018年开始,公司的经营性现金流净额就保持在100亿以上,并逐年增加,收现比持续大于1,净现比保持在3左右,说明宁德时代的“吸金”能力和净利润含金量极高。
如此充裕的现金流,却拿出93亿再补充现金流,人们不仅要问,宁德时代唱的是哪出?
距此次增发前整整一年的 2020年8月11日,宁德时代宣布,将拿出不超过190.67亿元的公司自有资金(不会动用公司首发及上半年定增募集来的资金),投资产业链上下游上市公司的证券。投资不限海内外,海外投资总额不超过25亿美元(约合170多亿人民币)。
其中以其入股永福股份堪称经典。
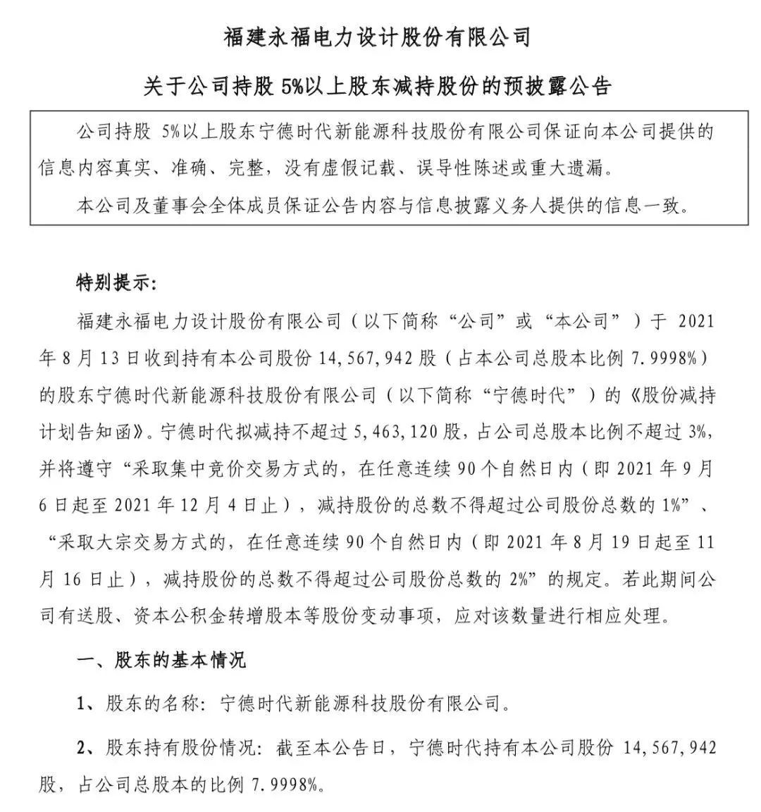
永福股份,一只名不见经传的股票,因“牵手”宁德时代,永福股份股价一度暴涨数倍,成为A股的大牛股之一;在近5个月来,股价从25元左右一路上涨到126元,足足涨了4倍;却在5个交易日内,一口气跌到60元左右,活生生被腰斩。但宁德时代的一纸公告,使永福股份一下子被打回原形。
8月13日永福股份(300712.SZ)发布公告称,股东宁德时代因自身资金需求,拟减持公司不超过546.31万股,占公司总股本比例不超过3%。股民打趣道:“爸爸不要你了”。

短短5个交易日里,永福股份股价大跌超50%,超过百亿市值灰飞烟灭!(7)
2020年12月8日,永福股份公告称,公司控股股东博宏投资、恒诚投资、博发投资当日与宁德时代签署《股份转让协议》,将其所持有的1456.79万股股份,占公司股份总数的7.9998%,协议转让给宁德时代,转让价格为14.52元/股,相应的金额2.12亿元。
而宁德时代从入股到减持只用8个月,宁德时代一波炒股操作最高时浮盈近8倍。谁说宁德时代只会搞技术,人家炒股才是高手。
“这或将成为宁德时代582亿元定增的绊脚石。”一位资深PE人士对《华夏时报》记者表示,宁德时代的“炒股”操作,使其名义上的产业投资,变得和财务投资难以区分,并且难以保证未来不再发生类似永福股份的“炒股”操作。
三年分红在10%左右
除了永福股份外,宁德时代还在一、二级市场大把撒钱。先后投资了先导智能、NeoLithium、星云股份、北汽蓝谷、寒武纪的子公司等。此外,宁德时代还大手笔认购多家基金的LP份额,先后认购福建时代闽东新能源产业股权投资合伙企业(有限合伙)LP份额、宜宾晨道新能源产业股权投资合伙企业(有限合伙)LP份额、博裕四期(厦门)股权投资合伙企业(有限合伙)LP份额、山东绿色发展股权投资基金合伙企业(有限合伙)等等。
其实,上市公司融资进行财务投资,证监会有明确规定。
2020年2月,证监会发布《发行监管问答—关于引导规范上市公司融资行为的监管要求(修订版)》,明确上市公司申请再融资时,除金融类企业外,原则上最近一期末不得存在持有金额较大、期限较长的交易性金融资产和可供出售的金融资产、借予他人款项、委托理财等财务性投资的情形。
其中,财务性投资的类型包括不限于:类金融;投资产业基金、并购基金;拆借资金;委托贷款;以超过集团持股比例向集团财务公司出资或增资;购买收益波动大且风险较高的金融产品;非金融企业投资金融业务等。
很显然,宁德时代是在打擦边球。因为这些所谓的金融、类金融是很难一下子定义清楚的。
不过在实际操作中,关于财务投资对定增的影响,知名投行人士王骥跃对华夏时报哦记者表示:“这个规则是明确的。如果财务投资规模太大,会有融资必要性问题,从而成为发行障碍;如果规模不大,不会成为障碍,但6个月之内的财务投资会被要求从募集资金总额中扣除。”(8)
宁德时代如此融资慷慨扩能炒股,对其股民却一场吝啬。
据Wind数据统计,上市以来,宁德时代累计融资397亿元,其中股权融资(IPO+定增)252亿元,债券融资45亿元,间接融资100亿元。如果此次582亿元定增融资得以成行,宁德时代通过股权融资获得的资金将高达834亿元。
如此规模融资额,宁德时代历年的现金分红比例似乎不高。2018年至2020年,宁德时代的现金分红比例分别为9%、11%、10%。

(1)
宁德时代在半年报中回顾了公司融资历程。2018年首发和2020年定向增发,合计募资252亿元。截至今年6月末,公司合计尚未使用募集资金有68亿元。公开数据显示,公司累计现金分红13.6亿元,是募资额的5.4%。(9)
我们看到的是一家如此特别的公司,它是如此财大气粗,但对股东是如此吝啬;它是如此高瞻远瞩,却是拉着股民一起豪赌。
要知道,宁德时代是制造业,制造业和互联网最大的区别在于,边际成本不可以无限下降,并且不具备赢者通吃的属性。
当前无论从二级市场中的市值角度,还是从产业链中实力地位,宁德时代均处于主导地位,各环节公司都以代加工模式供应,产业链议价能力最强,执产业链牛耳。
宁德时代这事,如果从资本市场角度讲,显然是不厚道的,板块龙头股票在股价高位发巨额定增,历史上这么干的公司,最后结果要么带崩板块要么带崩市场。(10)
特拉斯把全行业的人带沟里,全部绑在一条船上讲故事,全产业链给我亏钱做蛋糕,产业链上中下游都得给我讲故事圈钱,圈不到钱的出局。大家等于把几年后的预期兑现到现在。