“加班受得了吗?”
每个前来宁德时代面试的人,都会被反复暗示这一问题。
无论就职意向是作业员、工程师,还是中层管理者,来到这家企业的第一项考核就是加班。
互联网大厂的“996”,在宁德时代打工人口中叫“义务加班”,月均100个小时起步。
普通蓝领的加班时长会被算入当月工时,以工资的形式结算。工程师加班没有加班费,只有绩效考核。
就在10天前,宁德时代发放了今年的第一次绩效。
不同于大多数公司在每年年底发放年终奖,宁德时代的年终奖分两次发放,一次是当年年底,另一次是次年5月。
也就是说,在此期间不离职的员工,才能完整领到自己辛苦加班一年换来的绩效奖励。
即便如此,一批又一批的年轻人还是选择了进厂。老家附近没有“时代工厂”的,火车转高铁再转大巴,换乘好几趟交通工具,冒着跨省被隔离的风险,只为了能顺利入职。

距离宁德时代总部仅有120公里的“福鼎时代”,其锂离子电池第一期项目在去年年底才正式投产,是宁德目前最缺人的子公司之一。
除了福鼎,四川宜宾的“四川时代”、广东肇庆的“瑞庆时代”,也都在大规模招聘员工。
一位员工表示,最疯狂的时候,他路过公司附近的打印店,都能看到屏幕上反复播放宁德时代的招聘宣传片。
加班补不上的产能缺口,需要建更多的新产线、招更多的人来填补。
当"奋斗100天"常态化
晓山毕业于一所普通211,本科专业是材料化学。去年年末,他经由一位已经入职的学长推荐,来到福建宁德。
和他一同参加面试的,有中科大的硕士,有简历上写满专利的博士生。相比之下,他的简历显得很单薄,只有两份实习经验,而且是地方小厂。
出乎晓山意料的是,只过了两天他就收到了宁德时代的offer。一周后,晓山正式入职,学长作为推荐人拿到了4000元奖金。
来了之后他发现,“只有培训的那两周下午六点左右下班,之后每天晚上九点能下班就算早的了。”
晓山提到,培训小组有一位同事所在的Z基地,是宁德时代目前的主产基地,全员通常要忙到晚上十一二点才能下班。
也有人偶尔工作做完了,但是待在基地不走,害怕部门领导知道自己下班早。因为晚上八点下班算早退,而月均加班少于70个小时必定会被约谈。

胡强已经离职一年,他在职时平均每个月加班120小时。
以每天10个小时的有效工作时长来计算,胡强每个月要多干12天,而他在职时每周只有单休。
他表示,大多数部门都是“896”、“8106”,早八晚九或者早八晚十,每周单休。少有的几个新部门,如21C实验室、储能、钠离子电池研发,下班时间比较早,基本上是早九晚八。
在众多生产部门中,与工艺相关的岗位加班最频繁。有员工透露,加班最多的时候一个月有240个小时。
只要踏入了基地,就与休息无缘。
一位MDE员工说到,他们的岗位职责是做设备开发与安装调试管理,是动力电池生产的前期工程。实际上,真正负责开发的是供应商,MDE在宁德里像乙方,把需求部门的需求转给供应商,由供应商做好方案后再进行评审。
产线是24小时运作的。虽然MDE部门不需要倒夜班,但设备出了问题就得立即去产线查看。尤其是新设备导入时,最容易出现问题,部门上下加班到凌晨一点是常有的事。

在宁德时代,保质量、保产能才是第一位。这样的优先级在六年前就有所体现。
2016年,宁德时代在江苏溧阳投资了100亿人民币,准备建造年产能10GWh的锂电池工厂。上半年,其动力电池产能仅为7.5GWh。
此时全球动力电池的格局是,松下凭借与特斯拉合作稳居第一,比亚迪紧随其后,宁德时代甩开了LG化学位居第三。
宁德时代还未封神成为宁王,无论是对内还是对外,其面临的都是一场恶战。
曾毓群在一封内部邮件中提到,要以跟竞争对手拼命的精神,大干100天交付产能。各个部门当即下达了这一要求,员工开始每天加班到晚上九、十点才能走。
义务加班、没有加班费、做十四休一,这就是每一位员工都会提及的“奋斗100天计划”。
老员工对加班早已无感,当第一个“100天”结束后,他们又迎来了无数个这样的100天。
一位项目经理称,合作的车企越来越多,大部分都是谈长期合作,双方的共识是产能波动在正负15%之内。
也有车企会直接包下产线。车企付钱买下生产线,宁德时代建厂房、拉产线投产。
每当订单量大且急,要尽快交付产能时,奋斗100天就变成了一根发条,将所有人的神经拧紧。
严格的敬业协议与等级进化
“一方面让员工拼命加班,留不住人了就用竞业协议相威胁,如果当初知道是这样的公司,我肯定不会入职。”
离职已有两年半的徐培远,此前已接受过不少媒体的采访。当被问到具体的职位和工作内容时,他警惕地回复“不重要吧”,然后聊起了职级。
宁德时代有一套复杂的职级体系,分层次、职级、级别三个模块。管理类、技术类、操作类、文职类岗位对应的名称都有所不同。
比如操作类岗位,一级、二级、三级作业员,都被划分到一级员工这个层次,分别对应1A、1B、1C三个职级,级别也从1排到3。

徐培远说到,211、985的毕业生进入宁德时代,职别最低也有7级。至于职级晋升,有快有慢,有人一年连升两级,也有人三四年升不了一级。
像这样贡献与回报不匹配的现象,还发生在工程师与普工之间。
一名7级左右的工程师工资大约为1w3,一个普工平均每周至少加班120个小时,也能拿到差不多的工资。
但2019年以后,每升一级的基础薪资从提高1000元变成了3000-4000元。到了2021年,员工的薪资普遍涨了17%左右。
这些说法得到了内部人士的证实。
最为关键的是,只要级别是7级及以上的员工,宁德时代就会要求对方签署竞业协议。
竞业协议是大公司为了保护自身权益,避免行业不正当竞争带来的损害,而设置的安全机制。
但在宁德时代,这份协议就像随时能让锂电池自燃的锂枝晶那样,让离职员工走投无路,也让在职的员工如履薄冰。
宁德时代是行业中最早起草竞业协议的公司。2017年,其在竞业协议中约定的违约赔偿款金额是30万,而到了2018年却提高到了100万。
竞业协议上列举了100多家公司,有LG化学、松下、比亚迪、中航锂电,这些显然是宁德时代直接竞争对手的公司,也有欧鹏巴赫动力、尼尔生电能这类业内人士都很少听说的公司。
并且这份名单还在不断扩充。不仅是已书面列举出的公司,与竞业限制企业相关的母公司、子公司、分支机构、参股公司等,都被涵盖在内。
一位前员工表示,签了竞业协议几乎意味着离职后断送了自己的前途。除了换行和在家待业,别无选择。即使过了限制期入职新公司,也仍有风险。“一线研发岗位不可避免地会牵扯到专利,这两年宁德盯得很紧,起诉了不少公司”。

实际上,早在2019年,宁德时代就先后起诉了9名违反竞业协议的前员工。他们之中,有人是10级主任工程师,有人是6级的助理工程师,还有普通的市场专员。唯一的共同点就是,他们都与宁德时代签署了竞业协议。
据悉,被起诉的员工在职时的月薪8000元-3万元不等,竞业协议限制时间在3月到2年之间,但宁德时代都向他们无差别地索赔百万违约金。
值得注意的是,宁德时代的竞业限制时间并没有规律可循,基本由该员工所属的部门经理决定。
宁德时代认为,涉事的9名员工在竞业限制期限未满就分别入职了保定亿新咨询有限公司、无锡天宏企业管理咨询这两家公司,违反了竞业协议。
去年,宁德时代还就此事起诉了蜂巢能源,因为保定亿新的法人代表正是蜂巢能源总经理。
涉事员工因不满百万索赔而反诉宁德时代,但一审、二审均以败诉告终。
尽管宁德时代未将蜂巢能源列入竞业限制企业名单中,但法院认定保定亿新与蜂巢能源公司存在实质性关联。
不过,百万索赔是否过激?
按照竞业协议条款,企业要竞业协议限制期中的劳动者提供经济补偿,一般补偿金额为月平均薪资金额的30%。
在宁德时代,一位9-10级员工的年薪大约为30万。离职后,其在竞业限制期内,每月能收到6000-7000元左右的补偿金。
假设其竞业限制时间为一年,也就是说该员工至少要在宁德时代干满3年,才有可能让薪资、补偿金与赔款相抵。
但除了选择和解,似乎再无退路。
大预言家
“累是真的累,干个三年就差不多了。”许多前宁德人表示,三年就是一个周期,意味着可能会等到期权解锁。
更多的情况是,很多人待不到一年就走了,尤其是985、211毕业的本硕生。
一位入职三个月的校招员工表示,他所在部门与电芯工艺相关,入职不到二十天,就走了6个人。
早期,宁德时代能留住人,很大一部分原因是股权激励。
2018年7月,宁德时代首次公布股权激励计划,向195名中层管理人员和1475名骨干员工,合计1628人授予2258.04万股限制性股票。授予价格为35.15元,相当于授予日股价的5.4折。
“半价入股”成为了内部员工向外的谈资。许多经历过首个“奋斗100天”的老员工,在干满3年后,有了不一样的体验:在宁德时代的加班时长能被折算成账上的数字,前提是坚持得下来。
而奋斗100天已经从墙上的标语,逐渐变成了一种制度,一种公司文化,深入人心。
随后的几年里,宁德时代每年都会推出股权激励计划,2019、2020、2021分别向3105名、4573名、4483名中层管理和核心骨干员工授予限制性股票。
但进入名单变得越来越难,规则也越来越复杂。
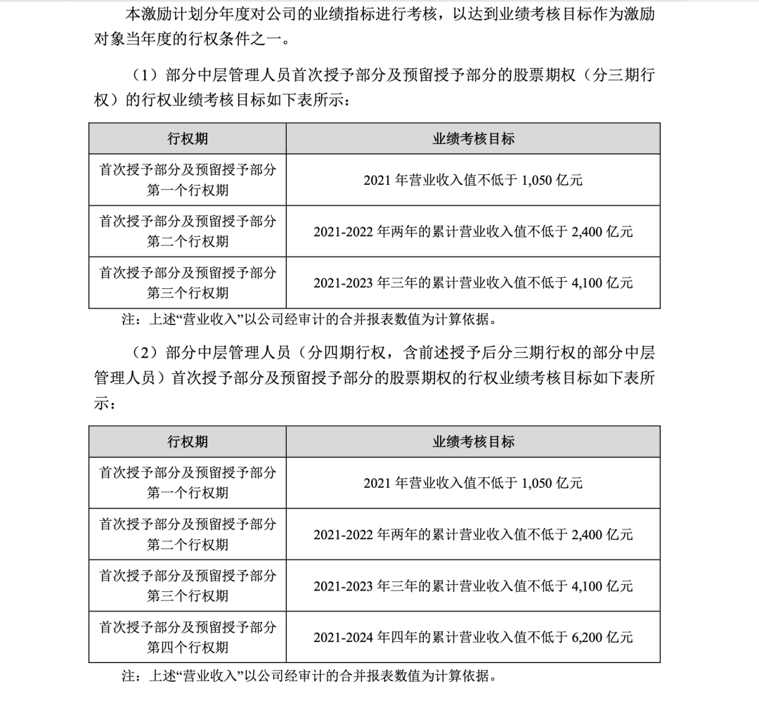
以2021年的股权激励计划为例,分为股票期权激励和限制性股票激励两种方式。
其中,宁德时代拟向297名激励对象授予294.03万份股票期权,占其股本总额0.1262%;授予其余激励对象222.074万股限制性股票,占其股本总额0.0954%
行权期及归属期分为三期和四期。三期为授予日后的三年,每间隔一年激励对象分别可以行权或归属20%、30%、50%;四期为授予日后的四年,每间隔一年其分别可以行权或归属20%、25%、25%、30%。
然而,行权业绩考核目标却令人惊愕。

2021年,宁德时代的实际营业收入为1303.56亿元,满足了第一个行权期的考核目标;今年第一季度,其营收为486.8亿元,距离全年营收目标还差600多亿元。按照这个节奏,宁德时代基本能顺利满足第二个行权期的业绩考核。
关键在于后两个行权期,宁德时代要维持年均27%左右的营收同比增幅,才能顺利完成全部考核。
在巨大的不确定性面前,股权激励对绝大多数员工来说,已经失去了原本的意义。
具体体现在,一边是宁德时代对业绩的大胆预测,另一边是原材料成本上涨带来的恐慌。
去年,海外矿石价格疯涨,碳酸锂价格暴涨了400%。即使像赣锋、天齐这样在澳大利亚、南美多地拥有锂矿的巨头,也难以面对开采受限、海运困难重重。
大多数下游的动力电池厂商不是停产就是减产,同时向车企提价。这也是各大车企从去年年底到现在为止,都不同程度上调新车型价格的主要原因。
同样被锂矿涨价潮波及的宁德时代,去年与江西宜春签订了协定。今年拿到探矿权后,其正在布局在当地建设矿厂。
内部人士称,如果锂矿价格再度飙升,他们会考虑加大开采量,压低锂价,以此保住生产成本。
但这种不确定的情绪还在蔓延,同样影响到了投资者们。

如今,几乎没有人敢悍跳预言家,因为他们眼中的“万亿宁王”已经身价大跌,市值蒸发超过1300亿元。
在全球新能源混战中,极少有机构像瑞士银行(UBS)一样,一直保持激进的态度,没有调转过方向。
2018年11月中旬,瑞银发布了一份关于全球动力电池市场研究的报告。在报告中,瑞银给出预测,预计2021年宁德时代、松下、LG化学、三星SDI以及SKI的产能都将超过50GWh。同时,这五大电池供应商将占据全球80%的市场份额。
瑞银的分析师们未曾料到,这则预言只兑现了一半。
截至2021年,宁德时代的年度产能为170.39GWh,松下约为89GWh,LG新能源为165Gwh。三星SDI、SKI的产能都未达到50GWh。
但同期内,宁德时代、LG新能源、松下、比亚迪、SKI、三星SDI这六家企业的市占率已经达到80%。
值得一提的是,最初这份报告没有给后来者比亚迪一席之地。仅在报告发表的一年后,瑞银又为自己找补,把比亚迪的名字添了上去。
由这份报告所产生的蝴蝶效应,却至今仍未弥散。
今年2月,瑞银再次跳预言家,在最新的研究报告中指出,已经到了宁德时代买入机会,目标价700元。
与之相反的,安联神州A股基金(ALCATUA)从开年起就开始大幅减持宁德时代。这个海外最大的中国股票基金,在过去的两年里一直把宁德时代放在重仓股前10的位置上。
期待或是失望,不足以概括市场对宁德时代的情绪。股民们只能通过大机构买进和卖出这两个简单的动作,来捕捉新的动向。

而宁德时代给出了自己的解读。
日前,宁德时代发布了修订后的募集资金说明书,计划募集450亿元,将用于福鼎时代、瑞庆时代、蕉城时代、江苏时代动力四家子公司生产基地与项目的建设。
其中,宁德时代向瑞庆时代锂电池生产项目一期投资120亿元;江苏时代动力及储能电池研发与生产项目一期投资116.5亿元。
从供给侧看,目前宁德时代的产能仍未满足市场需求。
无论是将储能、换电推向市场,还是继续主攻其营收的第一曲线——动力电池,三万多名员工还不足以撑起这个野心勃勃的制造业巨头。
招聘与24小时不间断作业的产线一样,还不能停下来。