
年初,宁德时代宣布了今年的第一个百亿投资项目。
这个项目是宁德时代公控股子公司广东邦普循环科技有限公司在佛山建设的一体化新材料产业生产基地,投资规模238亿,其中就涵盖了一个50万吨废旧电池材料的回收项目。
宁德时代并不是第一个对动力电池回收下重注的企业。从去年开始,这条原本名不见经传的赛道,不断获得头部企业和资本的青睐。其中不乏大众汽车、国轩高科、SK Innovation、蔚来资本、阿里巴巴等头部企业和机构。
据钛媒体App不完全统计,2022年动力电池回收赛道投融资事件超过20起,其中融资金额高达亿元的超过10起。按照半年到一年的融资操作周期来看,资本实际关注的时间还要提前一些。
如果只看现在的情况,动力电池回收距离真正的“爆发期”或者说动力电池的集中报废期还差一些距离。目前国内拆解回收有效产能为年处理废旧电池60万吨左右,但实际回收废旧锂电池仅23.5万吨,中间差了近两倍。
但这并不妨碍动力电池回收提前成为资本的宠儿。
多家机构预测2025年动力电池回收的规模效应就会开始释放,三五年的时间距离,对于投资人来说,或许刚刚好,既不会近到一片红海挤不进去,也不会远到看不清方向不敢进。
不过,从早期到成熟的阶段,动力电池回收还有太多的“坑”要踩。从产业链位置来看,动力电池回收处于链条末端位置,最近上游锂价的波动是否会联动影响回收环节?更长期的技术、法律、成本等问题又该如何解决?
废料价格与新货持平,昔日高价囤货遭反噬
“此前以高价回收囤积磷酸铁锂退役电池的一些动力电池回收企业或许会面临巨大的压力。”从事相关行业的邱子晨(化名)在谈到最近锂价与动力电池回收关系时,并不乐观。
锂矿—碳酸锂—正极材料—动力电池—新能源汽车—动力电池回收,从上而下粗略构建了新能源汽车产业的链条。作为锂电池重要原材料,碳酸锂的价格波动将直接决定锂电池的成本高低,而锂电池又是新能源汽车成本中占比最大的部分。
去年,广汽集团董事长曾庆洪更是直言:目前除特斯拉之外的新能源整车厂都是亏损的,动力电池成本已占据整车成本的40%-60%,而且还在不断增加。
碳酸锂的价格作为牵动产业神经的所在,也一路从上游价格传导到终端回收环节。
动力电池回收中一直使用的计价方式是折扣系数。过去在碳酸锂价格行情飙涨之际,折扣系数出现倒挂,一度上升超200%,而这也就意味着回收料大于新料的价值。
动力电池的回收主要分为拆解回收和梯次利用两种方式。其中,拆解回收即将锂电池通过破碎、分选、萃取的手段进行提炼获得对应金属氧化物,主要工序分为前道和后道。拆解回收由于关联上游金属、原材料,更具有利润空间,经济性高于梯次利用,吸引大量企业入局。
锂价大涨之前,由于磷酸铁锂电池回收经济性低,多用于梯次利用,因为拆解回收磷酸铁锂电池中可回收金属只有锂,不像三元电池中包含钴、镍、锂等多种有价值金属,但锂价大涨之后,“经济性”的问题也就被忽视了。
因此,去年回收企业四处抢收退役电池,通过倒卖废旧电池,或者与破碎厂合作,进行打粉,从而提炼原材料变卖。
但近期锂价大幅“下杀”,几乎每周都在下跌,也让部分动力电池回收企业尝到了囤货的苦果。
3月15日,据上海钢联发布数据显示,部分锂电材料报价下跌,电池级碳酸锂跌至7500元/吨,均价报34万元/吨,工业级碳酸锂跌7500元/吨,均价报30.25万元/吨。
中国科学院院士欧阳明高曾表示,锂价会在今年下半年回归到35万/吨-40万/吨的理性水平,今后比较合理的价格平衡点可能在20万/吨左右。
而据有关报道,废旧磷酸铁锂电池(锂含量在1~2%,按最大值等价于20%左右的碳酸锂)近期的回收价格在3.5万元/吨上下,回收加工成本在2.5万元/吨左右。以目前主流技术85%的回收率计算,对1吨废旧磷酸铁锂电池的锂进行回收大约能带来0.17吨的碳酸锂。
对应下来,回收价格在34万/吨左右,与锂价持平。但如果要让大家更愿意选择回收这种方式的话,“只有回收价格小于等于非回收价格才行。”光源资本副总裁栾声远解释称。
企业数4年新增超3.4万家,头部大佬相继下场
不过,与之形成对比的一幕是:2023年开局不过三个多月,电池供应商、材料企业、第三方回收公司及车企等各类市场参与者,仍在不停加码动力电池回收。
邱子晨分析说,经受2022年锂矿成本暴涨的教训后,打造核心材料自控能力恐怕成了许多企业的共识:只有将产业链向电池回收端延伸,提高材料话语权,进而保障自供能力,才能具备市场竞争力。
共识之下,产业链不同的企业纷纷以自己擅长的方式加码入局。
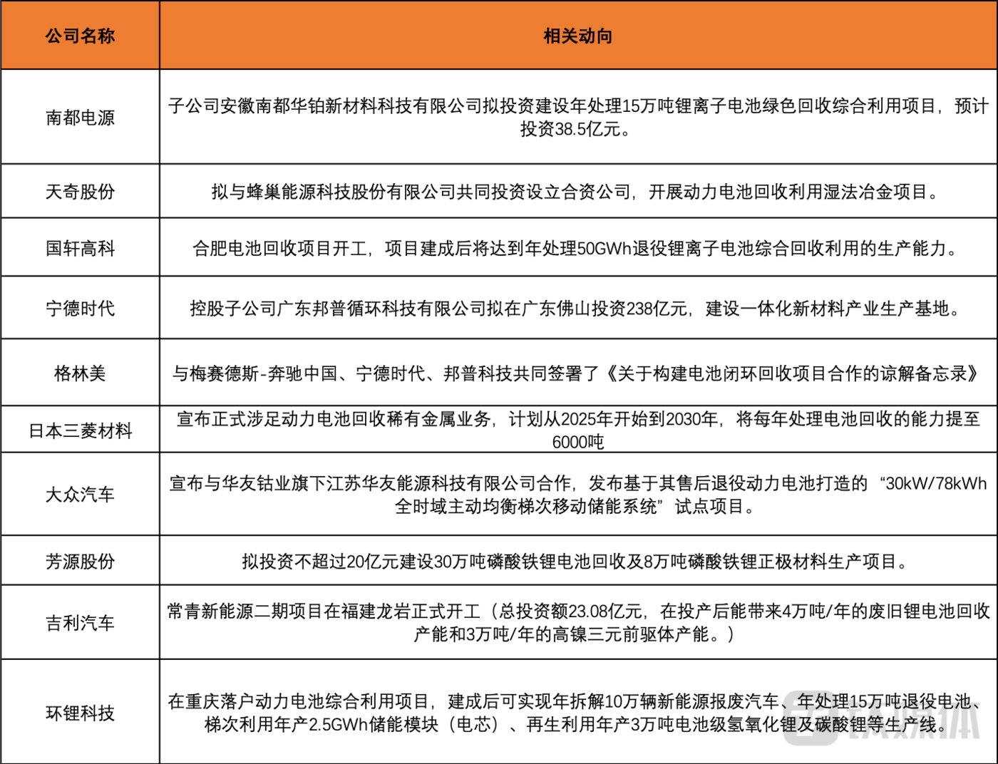
像车企一般会采用跟电池回收厂合作的方式来布局业务,比如大众汽车就宣布携手华友钴业旗下江苏华友能源科技有限公司,发布基于其售后退役动力电池打造“30kW/78kWh全时域主动均衡梯次移动储能系统”试点项目。
车企本身有大量退役电池资源,有供应渠道优势。“去年底,相关部门就提出说以后我们的4S店得有电池回收和维修工位。”吴磊任职于国内一家车企,在和钛媒体App谈到动力电池回收时说道。
不过,一切都还刚刚开始。吴磊就表示,这是一个刚提出的要求,还没有具体细节,比如虽然要求各车企的4S店需要有相关工位和设备,但到底是一个店一个,还是一城一个,从面积、数量、设施设备都没有明确详细要求。如果每个店每个车企每个城市都建,可能会造成资源浪费,不排除国家会联合各车企,或跟第三方电池回收单位合作,在一个城市设置一个专业回收的地方。
而电池制造商一般主要回收以前自己生产制造的电池,现在很多电池制造商在设计开发阶段就会考虑到后面的回收环节,所以后续电池的拆解处理也会相对容易。
像国轩高科年产50GWH电池回收项目已在庐江高新区开工,项目达产后预计实现年产值约110亿元;宁德时代控股子公司广东邦普循环科技有限公司拟在广东佛山投资238亿元,建设一体化新材料产业生产基地。
与此同时,宁德时代在最近发布的2022年年报中,还在主营业收入的行业类别中首次增加了“采选冶炼”行业,其中的产品类别中首次增加了“电池回收”和“电池矿产资源”两个项目。财报中还披露了电池材料和回收的收入为260.3亿元,同比增加94.7%,占总营收的7.92%。
而材料企业布局回收则是通过电池回收来获得所需原料,降低采购成本。比如电池材料企业环锂科技就在1月份大手笔投资106亿元,在重庆落户动力电池综合利用项目,建成后可实现年拆解10万辆新能源报废汽车、年处理15万吨退役电池、梯次利用年产2.5GWh储能模块(电芯)、再生利用年产3万吨电池级氢氧化锂及碳酸锂等生产线。
钛媒体App也对2023年部分企业布局动力电池回收动态进行了汇总。

除了头部大厂接连布局之外,资本也在不断流向第三方回收公司。像锂电回收利用解决方案提供商金晟新能、一体化电池回收企业瑞隆科技、锂电再生循环企业道童新能源、电池回收企业杰成新能源都宣布了新一轮融资进展。
背后的资本同样来头不小,既有车企背景的蔚来资本、政府产业资本,还有深创投、阿里巴巴等头部机构和企业。
事实上,如果拉到更长的时间纬度来看,2022年国内新成立的动力电池相关回收企业超过4万家,而在2018年之前,相关企业数量仅为6000家左右。
头部企业和资本市场的集体介入,无疑是看到了一个更长期的发展脉络,那就是动力电池回收技术逐渐成熟与规模效应将逐渐释放。
根据中国汽车工业协会的统计,截至去年年底,全国新能源汽车保有量已达1310万辆。按照动力电池4-8年的使用寿命估算,2017年前后国内大规模装机的新能源车动力电池也将在今年迎来回收放量期。
距离爆发期仍有距离
虽然动力电池“退役潮”即将来临,但如果从回收数量的角度观察,有观点认为真正的“爆发期”仍需等待,还有一段距离。
此前就有多家企业发表过类似观点。像格林美就说,动力电池还没有迎来退役爆发期,没有足够的量。因此,公司也面临着产能闲置的问题。
天奇股份在之前的投资者交流中也表示,目前国内拆解回收有效产能为年处理废旧电池60万吨左右,但实际回收废旧锂电池仅23.5万吨,产能存在一定程度的不匹配。
目前,动力电池回收、循环再生的途径主要有两种:一个是电池厂极片,另一个是新能源汽车/储能等应用场景的废旧电池。“当下极片的回收比例更高一些。”栾声远说。
接着他分析说,从回收的渠道来讲,报废极片、边角料等从电池厂出来之后,直接或者通过贸易商给到某些回收厂商进行回收,链路很短很直接,但废旧电池回收需要从终端各零散场景收集、物理破碎、回收循环,当下还没有一个完全成熟的回收链路来保证汽车上的废旧电池被高效地归集,产业链尚不成熟。
那么“爆发期”或者说动力电池的集中报废期要在什么时候出现?多个机构预测是2025年。
根据GGII预测,到2025年我国退役动力电池累计将达到137.4GWh,需要回收的废旧电池将达到96万吨。还有机构预测,到2025年,通过回收动力电池可再生的锂、钴、镍、锰资源量分别约占相应需求量的27.7%、55.5%、28.7%、47.9%。
也就是说,2025年有望成为大规模退役潮的标志性启动节点,并进入规模与利润双增长的黄金时期。
不过,在进入黄金时期的路上,还有更多的挑战需要一一解决。
自2018年工信部发布第一批动力电池回收利用“白名单”企业以来,我国已先后分四批发布了超过80家“白名单”企业,目前设立了14435个新能源汽车动力电池回收服务网点,然而,倒买倒卖、违规操作、破坏环保等乱象仍然层出不穷。
全国人大代表、骆驼股份董事长刘长来在两会期间就表示,建议在现有工信部名单的基础上,进一步完善电池回收法规、制定明确奖惩规则,让整个行业做到可持续发展。同时,高校、机构、企业同时参与到技术攻坚之中,尽早实现电池的高效回收,为即将到来的退役潮做好准备。
需要做好准备的远不止这一点,光源资本董事总经理李昊觉得还需要寻找以更低成本、更高效地实现回收的方式。
紧接着他说道,这一方面需要持续探索低成本、短流程、高纯度的金属回收技术,另一方面商业模式尚未建立,电池回收利用与新型储能、通讯基站、低速电车等行业的融合发展仍需探索。“一旦形成一个稳定的商业结构后,就会形成一定的产业链的聚集效应。”
邱子晨认为,未来将会重新形成三元电池材料回收主导、铁锂电池梯次利用主导的格局。因为从回收经济性角度看,拆解回收磷酸铁锂电池中可回收金属只有锂,而三元电池中包含钴、镍、锂多种有价值金属,三元电池更具备回收价值。而磷酸铁锂电池在寿命、循环和安全性能方面表现较好,适用于梯次利用。
动力电池回收利用涉及产业链上下游各个环节,是一项复杂的系统工程。从资本的热捧到行业的成熟,需要企业、政府和社会的合力,才会迎来产业的爆发。