来源 :电车汇2023-08-04
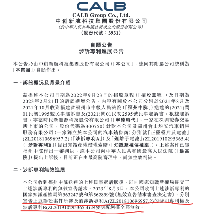
宁德时代与中创新航长达两年的专利纠纷案迎来重要进展。8月3日晚,中创新航公告称,国家知识产权局已就宁德时代拥有的“锂离子电池”和“正极极片及电池”两项发明专利作出无效决定。

据专家介绍,专利侵权的被告方如果申请专利无效成功,原有的专利权诉讼就失去了基础,相当于变相打赢官司。国家知识产权局负责审查专利权是否应该被授权以及具体的授权范围,法院则根据专利权所明确的权利范围,界定产品是否侵犯了相关专利。
自2021年起,宁德时代共计向法院起诉中创新航侵犯其五项电池专利,二者的专利纠纷前后持续近两年,期间不断反复,索赔金额越来越高,最新的诉讼请求累计高达6.48亿元。其中就包括“锂离子电池”和“正极极片及电池”专利,宁德时代就上述两项专利侵权的索赔金额为1.08亿元。
今年2月,福州中级人民法院已就这两项专利侵权诉讼作出一审判决,中创新航被判侵权,需向宁德时代赔偿5710万元,且要求中创新航停止销售涉诉侵权产品。
中创新航对此表示,动力电池领域的技术进步和产品迭代速度快,涉诉产品处于其生命周期末期,且已被公司内部新款产品迭代。
而对于一审落败,中创新航表态称,这并非终审生效判决,中创新航将在上诉期内就该一审判决向最高院提出上诉。同时,公司于2021年10月收到福州中院送达的民事起诉状后,即向国家知识产权局提交了涉诉专利的无效宣告请求,涉诉专利的有效性也尚处于国家知识产权局的审理中。因此,中创新航暂无需支付福州中院的一审判赔额,相关判决尚不会对公司当前及未来的生产经营产生不利影响。
此次中创新航公告中提到的专利无效涉及的就是该起诉讼。
除“锂离子电池”和“正极极片及电池”专利诉讼外,两家公司围绕“集流构件和电池”专利的诉讼也已宣判,中创新航被判向宁德时代赔偿总计296万元。不过,针对该判决结果,中创新航也表态称将上诉最高人民法院。
目前双方的专利案件案件正由最高院审理中,尚无生效判决。截至发稿前,宁德时代方面未就此事做出回应。

现阶段国内的动力电池市场已经基本稳固,今年上半年前十名占到了行业总装车量的97.5%,宁德时代仍然保持领先,位居第一名,中创新航发展较为迅速,已经处于第三名,并且短期内其他电池企业难以超越。
市场格局稳定之后,头部企业之间的竞争也从产能竞争转向技术、成本竞争。就专利技术方面,中创新航与宁德时代还是有较大差距的。
2022年的数据显示,中创新航合计专利数量1270项,2022年度中创新航申请专利1571项。中创新航在年报中称,公司将致力于在先进化学储能材料、智能制造技术、高性能电池及系统技术、新型电池、电池全生命周期管理等方面持续技术创新并保持领先,确保产品在应用领域的竞争优势。
截止2022年末,宁德时代拥有5518项境内专利及1065项境外专利,正在申请的境内和境外专利合计10054项。宁德时代表示,公司将以高效的研发体系持续引领行业技术创新。以材料及材料体系创新为例,公司磷酸铁锂、高镍电池、钠离子电池、M3P、凝聚态等均处于领先地位;以结构创新为例,公司率先打造CTP电池,推出的麒麟电池各项性能行业领先。