近日,广东铭基高科电子股份有限公司(以下简称:铭基高科)披露了关于第二轮审核问询函的回复意见,并更新了自去年五月IPO申请受理以来的第四版招股书。
作为典型的家族企业,王氏家族对铭基高科享有绝对控制权,实控人王彩晓此前离婚补偿款高达4000万元引起关注。股权穿刺后发现,公司外部投资者背后出现了客户宁德时代的身影。
未如期支付4000万离婚补偿金被起诉
铭基高科致力于精密连接组件研发、生产、销售,公司已形成计算机类连接组件、手机类连接组件为业务基石,新能源、安防等其他类连接组件快速发展的业务格局,产品广泛应用于消费电子、通信、新能源、工控安防、医疗等多个领域。
截至招股书,铭基高科实际控制人系王彩晓和王成富,王成富为王彩晓的哥哥。王彩晓直接持有公司72.00%股份,担任公司法定代表人、董事长和总经理;王成富直接持有公司19.20%股份,为公司董事、副总经理;王彩晓和王成富合计控制公司91.20%股份,享有绝对控制权。
值得一提的是,王彩晓和王成富二人此前并未签订一致行动协议,一轮问询中被监管层询问“未签订一致行动协议的原因,日常生产经营活动中两人之间发生意见分歧或纠纷时的解决机制及有效性”后,二人方才于2023年7月1日签署了《一致行动协议》。
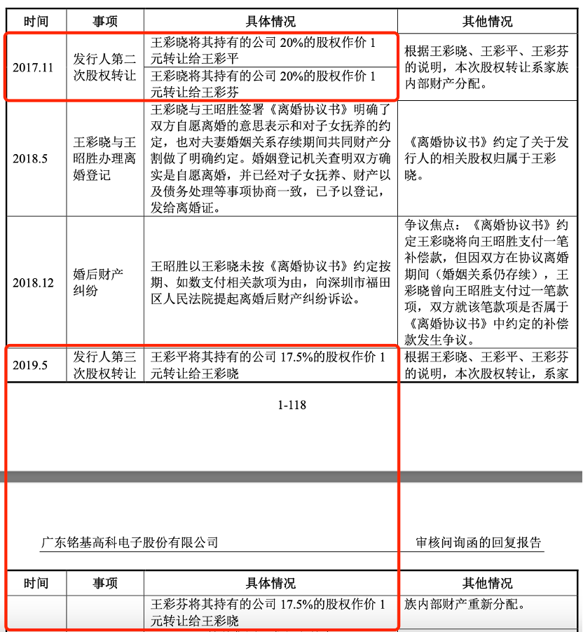
2017年11月,王彩晓分别将其持有的铭基高科20%、20%股份分别作价1元转让给王彩平、王彩芬;2019年5月,王彩平、王彩芬分别将其持有的公司17.5%、17.5%股份分别作价1元转让给王彩晓。王彩平系王彩晓和王成富的姐姐,王彩芬系王彩晓的姐姐、王成富的妹妹,前述转让均系近亲属(姐妹)之间象征性1元转让实为赠与。

然而,上述转让曾被质疑是否与王彩晓与前夫离婚所涉及的财产分割有关。铭基高科表示,王彩晓因考虑到王彩平、王彩芬二人为企业的发展做出了贡献、双方的亲情关系,以及激励的目的,向二人转让部分股权。后随着企业规模不断发展壮大,基于企业后续的融资、上市等计划,并为了巩固发行人控制权的稳定,二人转回部分股权。上述股权转让与王彩晓的离婚情况无关。
根据王彩晓与前夫王昭胜2018年5月签订的离婚协议书约定:铭基高科的股权归王彩晓所有;王昭胜自己持有的深圳鸿基盛所有股权归王彩晓所有;王彩晓支付给王昭盛4000万元人民币。2018年12月,王昭胜以王彩晓未按《离婚协议》约定按期、如数支付相关款项为由,向法院提起离婚后财产纠纷诉讼,后经一审判决、当事人上诉、法院调解等审判程序,法院调解约定王彩晓于2020年11月15日前再支付王昭胜400万元人民币,王彩晓和王昭胜夫妻之间的共同财产分割完毕。截至2020年12月,王彩晓已按《离婚协议书》与《民事调解书》的约定向王昭胜支付完毕相关款项。
整体来看,铭基高科系典型的家族企业,实控人家族持股比例高达96%,多名家族成员在公司均有任职。除王彩晓和王成富二人外,王彩平、王彩芬分别担任公司行政专员、采购总监;王彩晓的女儿王秋紫担任公司董事会秘书、副总经理;王彩平的配偶臧国豹担任公司外联副总经理,王彩平的儿子臧云峰担任公司业务经理,王成富的儿媳周荷悠担任总经办助理。
外部股东背后有客户宁德时代身影
2020年9月,长江晨道、东莞创投、宁波超兴分别以货币资金出资4100万元、1500万元、400万元成为铭基高科股东,三名机构股东比例分别持有公司2.73%、1.00%、0.27%股份,本次增资价格为19.20元/股。

事实上,在引入外部投资者前,铭基高科进行了三次大额分红。2019年7月2日,铭基集团(铭基高科前身)计划股份改制,各股东按持股比例分红1000万元。同年7月30日,因实控人王彩晓提议,按各股东持股比例再度分红3500万元。2020年9月,考虑到在引入机构股东前回馈原始股东,以2019年12月31日的总股本7500万股为基数,每10股派发现金股利2.70元(含税),合计派发现金股利2025万元。
天天财经注意到,分红过程中,王彩晓共计获得分红3915万元,61.30%的分红款用于支付上述离婚补偿金,连续分红或为疏纡解困之举。
需要注意的是,长江晨道持有铭基高科2.73%股份,问鼎投资持有长江晨道15.87%股份,而宁德时代则持有问鼎投资100%股份。也就是说,铭基高科背后出现了宁德时代的身影。事实上,也正是长江晨道入股后,铭基高科开始了与宁德时代的故事。
2020年6月,铭基高科开始主动与宁德时代进行业务接洽,最初以新能源低压线束为合作目标,期间并未就线束产品的业务达成进一步的合作意向。2022年上半年,公司以CCS业务与宁德时代开始进行接洽,在经历了宁德时代两次的实地审厂并按要求进行工艺改善后,于2022年11月正式取得宁德时代合格供应商资格。
2023年前三季度,铭基高科向宁德时代销售的产品收入为3188.20万元,单价为138.71元/套,毛利率为21.14%,单价和毛利率相对较高。
对此,铭基高科表示,2023年上半年向宁德时代销售的CCS产品主要为样品收入,样品定价较高。公司在下半年逐步提高对宁德时代的出货量,截至2023年9月底,公司拥有宁德时代的正式订单和Forecast订单合计4413.12万元,随着公司相关产品的陆续量产,预计交易规模及占比将进一步提升,产品单价和毛利率也逐步与市场价格接近。
这番解释未能打消顾虑,监管层再次要求铭基高科说明,报告期内公司对主要非股东客户CCS产品销售情况、开拓新客户的情况,CCS产品是否对股东客户存在重大依赖。