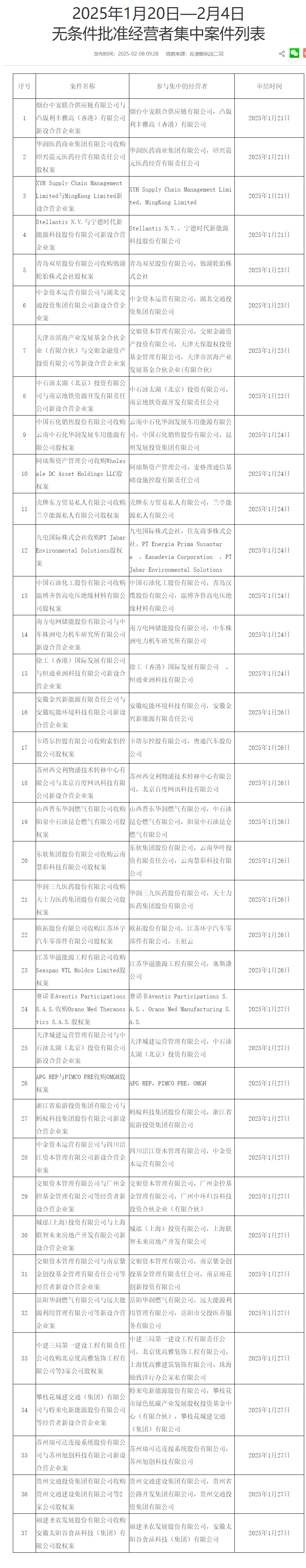
涉及多家知名公司。
2月8日,市场监管总局发布2025年1月20日—2月4日无条件批准经营者集中案件列表,其中包括:
Stellantis N.V.与宁德时代新能源科技股份有限公司新设合营企业案
青岛双星股份有限公司收购锦湖轮胎株式会社股权案
中国石油化工股份有限公司收购淄博齐鲁高电压绝缘材料有限公司股权案
南方电网储能股份有限公司与中车株洲电力机车研究所有限公司新设合营企业案
卡塔尔控股有限公司收购索伯控股公司股权案
苏州西交利物浦技术转移中心有限公司与北京百度网讯科技有限公司新设合营企业案
东软集团股份有限公司收购云南慧彩科技有限公司股权案
华润三九医药股份有限公司收购天士力医药集团股份有限公司股权案
赛诺菲Aventis Participations S.A.S.收购Orano Med Theranostics S.A.S.股权案
浙江省旅游投资集团有限公司与蚂蚁科技集团股份有限公司新设合营企业案
福建圣农发展股份有限公司收购安徽太阳谷食品科技(集团)有限公司股权案等。
案件列表如下:

据了解,2024年,市场监管总局审结经营者集中案件643件,其中无条件批准623件、受理后申报方撤回申报19件、附加限制性条件批准JX金属株式会社收购拓自达电线株式会社股权案。总体来看,国内投资并购市场稳中有增,民企投资信心明显回暖,水电燃气、金融等行业交易较为活跃,无条件批准案件呈现以下特点。
从案件类型看,绝大多数经营者集中案件为简易案件并在初步审查阶段(受理后30天内)结案,审结简易案件566件,约占91%。在案件审查的决定类型中,初步审查阶段审结不实施进一步审查的案件558件,约占90%;进一步审查阶段审结不予禁止的案件65件。
从交易金额看,经营者集中案件交易金额合计约2.3万亿元,其中交易金额1亿元及以上的集中案件427件,约占69%;10亿元及以上的集中案件223件,约占36%;100亿元及以上的集中案件52件,其中最大单笔交易金额为1100亿元。
从境内外集中类型看,境内企业投资较为活跃。境内企业间集中数量最多,为356件,约占57%;境外企业间集中为183件,约占29%;境内外企业间集中为85件,约占14%。
从所有制结构看,国企与民企投资并购均呈现稳中向好态势,涉及国有企业参与的集中案件335件,约占54%;涉及民营企业参与的集中案件246件,约占39%;国企民企间持续加强协同合作,同时涉及国企与民企的集中案件171件,约占民企集中案件的70%;涉及外企参与的集中案件263件,约占42%。
从行业分布看,涉及制造业的集中数量最多,为213件,约占34%;其他交易数量较多的行业包括水电气热生产供应、批发零售、金融、交通运输、房地产、信息技术服务、采矿等。从细分行业类别看,制造业中涉及汽车制造的集中数量最多,为31件,约占制造业总数的15%;其他数量较多的行业包括电气机械和器材、化学原料和化学制品制造业、计算机和电子设备制造业、有色金属冶炼和压延加工业等。
从交易类型和模式特点看,涉及同行竞争者的横向集中379件,约占61%;涉及上下游企业的纵向集中263件,约占42%;没有横纵向关系的混合集中166件,约占27%。以股权收购方式的集中为348件,约占56%;以合营企业方式的集中为289件,约占46%;以新设合并、资产收购的集中为27件。
从企业注册地看,参与集中的企业来自全球30余个国家和地区。境外企业间集中主要涉及日本、美国、英国、法国、加拿大、瑞士等国家。在中国境内,北京、上海、广东、浙江、江苏为参与集中企业注册地数量前五大省(市)。