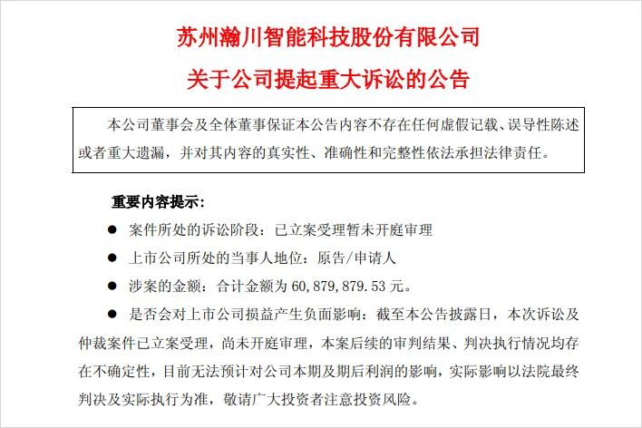
日前,瀚川智能发布公司提起诉讼的公告,称宁德时代及其子公司未按照合同及订单约定履行相对应的付款义务,其拖延付款的行为已构成严重违约,为维护公司的合法权益及股东利益不受侵害,公司依据相关法律法规向人民法院提起诉讼,涉案合计金额为6087.99万元。
这家市值20多亿的“小透明”供应商与万亿级巨头对簿公堂的消息,一度登上热搜。

01
供应商突然翻脸
瀚川智能成立于2007年,是一家专业的电连接智能制造装备整体解决方案供应商,宁德时代也是他的老客户了。
双方首次合作是在2021年11月,瀚川智能与宁德时代就换电站设备采购、运维服务签署多份合同及订单。但就是这次合作,为如今的对簿公堂埋下了隐患。
据瀚川智能称,其与宁德时代别在2021年11月和2022年12月签订两份《订单》,但宁德时代至今未支付两份《订单》中的剩余款项。此外,时代电服也涉及2022年3月至2023年11月,及2024年5月到2024年6月两笔订单纠纷,时代骐骥涉及2023年的两份合同。
瀚川智能据此提出近6088万元的索赔。
瀚川智能与他口中的“优质客户”如何走到翻脸这一步?
事实上,这只是产业链上下游关系失衡的表象,本质是新能源汽车产业链中,具备话语权的一方将成本和风险向供应商转嫁,这种情况在车企与电池厂之间同样存在。
例如,本次的被告宁德时代,其2024年应付账款周转天数较前一年增加40天,已经达到了163.22天。
这对企业的抗风险能力无疑是巨大的考验,而瀚川智能明显撑不住了。
近年来,瀚川智能亏损十分严重。2024年营业收入为4.74亿元,同比下降64.61%,净利润亏损高达11.03亿元,同比大幅增亏1204.76%。截至今年一季度,瀚川智能净现金流为-5510.65万元,同比下滑30.61%。
不久前,瀚川智能因未能按期归还用于补充流动资金的闲置募集资金导致了债务逾期,甚至已出现部分银行账户资金因诉讼保全被冻结的情况。
没钱的瀚川智能选择向客户“讨债”。
从年报来看,瀚川智能应收账款周转天数逐年递增,去年更是已经增长到421.1天,相当于1年多收不回货款。
为此,瀚川智能也多次催收要账。对外,瀚川智能2023年宣布起诉正威集团和汇信达,称对方未按合同约定支付货款及通知设备发货和验收;对内,瀚川智能成立由核心高管组成的应收账款催收小组,要求加大对于异常应收账款的回收力度,“以打促谈”尽快收回相关账款。
值得一提的是,其年报披露欠款方不止于宁德时代及其子公司。年报中“按欠款方归集的期末余额前五名的应收账款和合同资产情况”一项还包含另外几家新能源巨头。
宁德时代,或许不会是最后一个。
02
换电长城的裂痕
这不是宁德时代第一次站上被告席,只是与此前的专利纠纷不同,此次诉讼主要是换电站业务导致。
换电业务是宁德时代正在重点推进的战略板块,其正在不断通过旗下时代电服等子公司大举布局终端站点与配套设施。毕竟理论上,换电是一种便捷补能方式,只要换电站分布的与加油站一样密集,电动汽车的补能就能像燃油车一样方便。
不过,“重资产、重运营、重技术”的换电市场终究不是一家企业可以支撑的,宁德时代也在联合产业链上下游的合作伙伴打造覆盖全国的换电网络。
先是滴滴。今年2月,宁德时代和滴滴新成立了一家名为“时代小桔(厦门)新能源技术有限公司”的合资公司。通过与滴滴的合作,宁德时代打开了网约车换电的市场。
再是蔚来。今年3月,蔚来与宁德时代签署战略合作协议,双方将通过构建覆盖全系乘用车的换电网络、统一行业技术标准、深化资本与业务合作,旨在打造全球规模最大、技术最领先的乘用车换电服务网络。
然后是中石化。今年4月,宁德时代与中石化宣布达成战略合作,双方计划共同建设覆盖全国的换电生态网络,今年将建设不少于500座换电站,未来共同致力于建设10000座换电站目标。
此外,宁德时代还携手中国一汽、长安汽车、北汽集团、奇瑞汽车、广汽集团,共同发布10款巧克力换电新车型。
高强度的扩张叠加市场压力,宁德时代换电产业链的信任结构开始出现裂痕。
宁德时代“死磕”换电是为了什么?或许是希望构建一个以电池为技基础、立体化的智慧能源网络。正如宁曾毓群所说:“今天的换电,是一种基于用户需求的新能源场景重构”。
但是,换电也并不好做。一方面,高投入、高成本、标准不统一等问题并未得到解决,需要长时间资金投入。另一方面,当前新能源汽车产业链竞争激烈,无论是车企还是电池企业都面临的较大的竞争压力,市场进入“血拼”的阶段。
因此,作为行业厮杀中第一波“牺牲品”的中小供应商,仍需找到自己的生存方式。