来源 :道亦有道经济2025-05-27

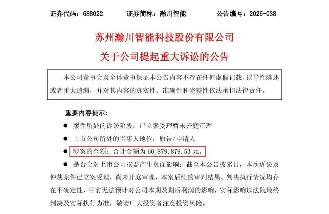
市值23亿元的瀚川智能把万亿宁德时代告上了法庭,向宁德时代讨回6088万元货款。估计瀚川智能始料未及,他们的货款在宁德时代这个“大哥”的总负债里,只是小数点后面的零头。

媒体似乎都在为瀚川智能打抱不平。瀚川2019年在科创板上市,转型曾经重金押注换电站设备。宁德时代2021年高调进军换电产业后,瀚川在这一年成为宁德时代的供应商,前后共拿到8178万元订单。

按照媒体公开报道,合同约定宁德时代需分阶段付款,预付30%、货到付20%、验收合格再付30%、验收合格360天付剩下的20%。瀚川称,换电站设备早就投入使用,到2024年底,宁德时代却仅支付了3886万元,剩下的货款和逾期利息迟迟不付。
经济参考网判断,瀚川选择走法律途径之前应该有过口头沟通和书面催收,最终走上诉讼程序应该是一种无奈。

现在的瀚川确实挺不容易。今年一季度虽然盈利了1080万元,之前两年却是连续巨亏。2023年亏损8400多万元,2024年巨亏11亿。到今年第一季度总负债将近22亿,与瀚川现有市值相当,应收票据及应收账款就有4.1亿元。
作为一家2019年上市的科创板公司,在业绩大幅波动后,加速催收货款才能减少亏损。
从表面上看,宁德时代确实做得不够厚道。

宁德时代2024年营收3620亿,净利润507亿。今年第一季度保持升势,营收847亿,净利润139亿。宁德时代的净利润自2019年以来每年保持两位数增长,折算一下,现在一天大概能赚1.5亿元,是实体界眼里妥妥的印钞机。
一天能印1.5亿元钞票,却迟不兑付小兄弟6000万应付货款,这家锂电巨头怎么看着都不像一位有担当的大哥。

但瀚川如果细心扒一下宁德时代的财报,或许委屈的心情会平静许多。到今年第一季末,宁德时代总负债5309.58亿元,负债率64.74%,应付票据及应付借款2085.07亿元。瀚川被拖欠的货款只相当于宁德时代负债总额的零头。
宁德时代财务数据的尴尬不仅限于此,应收账款周转天数从2023年的52天增加到了2024年的68天。这个信息从另一个侧面表明,企业“三角债”增多了,宁德时代拖欠别人货款的同时,自己被拖欠的货款周期也越来越长了。
有媒体表示,瀚川的遭遇折射了部分中小型供应商在供应链中的窘状。锂电池检测设备供应商福州星云股份是另一个例子。

星云抱上宁德时代大腿后,同样每况愈下。星云股份2018年开始拿到宁德时代订单。抱上宁德时代之前的五年,星云股份净利润基本上都能保持稳步增长,合作的第一年净利润便从前一年的6000多万暴降到2000多万。来自宁德时代的营收占比虽然不断提高,毛利率却从2021年的45%下降到2023年的28%,回款周期也从172天增加到了286天。连亏两年后,今年第一季度星云仍亏402万元。
瀚川2024年报披露的欠款余额前五名单中,宁德时代还只是排在第二位,排在第一位的是华立源,排在宁德时代后面的还有比亚迪、珠海冠宇和协鑫集团。

瀚川起诉宁德时代的直接后果,可能再也进不了宁德时代的供应链。不过,这场官司却是行业缩影。随着技术迭代不断加快,中小玩家在越来越激烈的市场竞争中,最终成了这场行业博弈中进退两难的夹心饼干。