chaguwang.cn-查股网.中国
查股网.CN
宁德时代(300750)内幕信息消息披露
 
个股最新内幕信息查询:    
 

宁德时代2025年报:储能销量121GWh,储能毛利率26.71%

http://www.chaguwang.cn  2026-03-10  宁德时代内幕信息

来源 :储能与电力市场2026-03-10

  储能与电力市场获悉,3月9日,宁德时代发布2025年报。报告期内,宁德时代实现营业总收入4237亿元,同比增长17%,归属于上市公司股东的净利润722亿元,同比增长42.28%。其中:

  动力电池系统实现营收3165亿元,同比增长25.08%,毛利率23.84%

  储能电池系统实现营收624亿元,同比增长8.99%,毛利率26.71%

  锂离子电池销量661GWh,储能电池销量121GWh,同比增长29.13%

  产能总量772GWh,产量748GWh,产能利用率96.89%

  数据来源:宁德时代历年年报

  报告期内,宁德时代于2025年5月20日在香港联交所主板成功挂牌上市,全球发售股份总数为155,915,300股(行使超额配售权之后),发行价格为263.00港元/股,募集资金总额410亿港元。募集的资金将用于匈牙利项目建设及营运资金、一般企业用途等。通过H股上市,宁德时代搭建了海外资本运作平台,有助于进一步融入全球资本市场,加速推进全球化战略布局。

  储能营收占比14.74%

  储能电池系统毛利率26.71%

  2025年,宁德时代储能业务营收624.4亿元,伴随整体营收增长,储能业务的总营收较2024年572.9亿元,上涨了8.99%。2024年主营业务总营收下降、储能业务营收下降的局面在2025年得以扭转,再次回到增长的局面。

  与主营业务总营收上涨17%相比,储能业务总营收上涨速度略低。从占比上看,2025年储能业务营收占总营收的14.74%,较去年占比降低了1.09个百分点。

  数据来源:宁德时代历年年报

  报告期内,宁德时代储能系统储能电池系统毛利率26.71%,较2024年26.84%,下降了0.13个百分点。同时,与动力电池系统毛利率23.84%相比,储能系统毛利率高出2.87个百分点。

  另外,2025年宁德时代电池材料及回收业务毛利率27.27%,电池矿产资源毛利率11.25%。宁德时代境外业务毛利率31.44%,高于境内的24%。

  数据来源:宁德时代历年年报

  储能电池销量121GWh

  同比增长29.13%

  报告期内,宁德时代实现锂离子电池销量661GWh,同比增长39.16%,其中,动力电池系统销量541GWh,同比增长41.85%;储能电池销量121GWh,同比增长29.13%。2025年,宁德时代储能电池销量占比18.3%,较2024年的20%减少了约2个百分点。

  数据来源:宁德时代历年年报

  产能方面,截止2025年底,宁德时代电池系统产能总量772GWh,其中在建产能321GWh,产能利用率96.89%,产量748GWh。2025年,宁德时代电池产能利用率大幅上涨,较2024年提高了20.56个百分点。

  报告期内,宁德时代稳步推进中州基地、济宁基地、福鼎基地、溧阳基地、宜宾基地、匈牙利工厂及印尼电池产业链等项目的建设。

  数据来源:宁德时代历年年报

  看个广告休息一下

图片

  动力/储能业务主要合作情况

  客户合作方面,报告期内宁德时代在动力电池、储能电池方面的情况如下。

  动力业务合作情况

  商用车领域,宁德时代与一汽解放、北汽福田、东风商用车等深化战略合作;在无人物流、无人矿山等场景的绿色低碳领域,宁德时代也与多个合作伙伴达成合作。

  海外业务方面,宁德时代持续获得VW、BMW、Stellantis、Volvo、DMG等海外客户诸多定点。

  储能业务合作情况

  在储能领域,宁德时代与全球系统集成商、投资商、开发商、电网公司及EPC总包商、核心供应链企业等客户及伙伴推进合作。报告期内,宁德时代与海博思创、中车株洲所、思源电气等合作伙伴达成长期战略合作。

  主要产品

  动力电池系统方面,宁德时代的产品主要包括电芯、模组/电箱及电池包:

  乘用车领域,宁德时代发布了二代神行超充电池、神行Pro电池、骁遥双核电池、钠新乘用车动力电池等新产品。另外推出超混电池,乘用车细分市场的性价比需求。

  商用车领域,宁德时代在天行系列的基础上发布了钠新启驻一体蓄电池。

  解决方案方面,宁德时代推出坤势底盘商用车生态解决方案。

  储能电池系统方面,宁德时代的产品主要包括电芯、电池柜、储能集装箱以及系统集成等储能解决方案。

  电芯领域,宁德时代开发多款储能专用电芯,适用于发电侧、输配电侧、用户侧。

  在系统集成领域,宁德时代的产品及解决方案覆盖了表前、表后市场,涵盖了公用事业储能、工商业储能及数据中心储能等多场景应用:

  在表前储能领域,依托智能液冷控温、高成组CTP、无热扩散等技术,推出户外液冷电池柜EnerOne、EnerOnePlus,以及针对全气候场景的集装箱式液冷电池柜EnerC、EnerCPlus、EnerD、EnerX,以及单箱能量高达6.25MWh的天恒储能系统,全球首款可量产的9MWh超大容量储能系统解决方案TENER Stack、其他适应众多应用场景的TENER系列解决方案。

  在表后储能领域,宁德时代具有覆盖低压、中压到高压平台的全场景产品。其中,PR系列、Unic系列及安鑫系列、PU系列分别可满足家庭储能、工商储能、数据中心能源管理需求。

  研发投入和研发项目

  截至报告期末,宁德时代已建立六大研发中心,研发人员超2万人,较2024年增加2000余人。报告期内,宁德时代拥有及申请的国内外专利总数达54,538项。

  2025年宁德时代的研发投入达221.47亿元,同比增长19.02%,研发投入占公司营收5.23%。宁德时代研发投入总费用、研发投入占营收比例,已经连续3年呈上升之势。

  图源:《宁德时代新能源科技股份有限公司2025年年度报告》

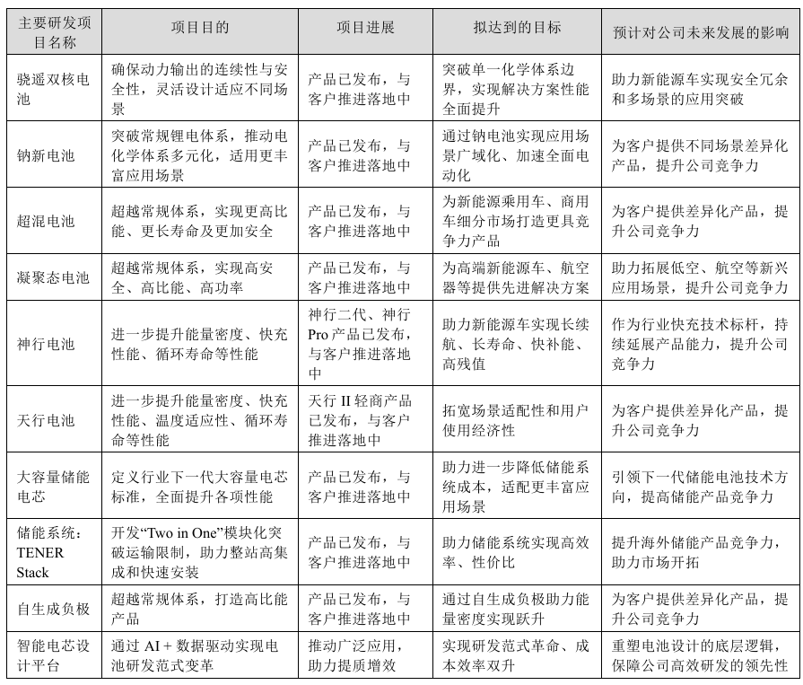
  2025年研发项目如下:

  图源:《宁德时代新能源科技股份有限公司2025年年度报告》

  新兴领域

  截至目前,宁德时代将电动化延伸至低空、船舶、数据中心等更广阔领域,快速拓展换电网络及服务,推进零碳生态建设,完善产业生态并延伸价值链条。

  截至报告期末,宁德时代巧克力换电建站超1000座,分布于全国45座城市。

  在绿电直供、零碳园区、源网荷储、构网型储能等全景式、一体化的零碳解决方案方面:

  宁德时代与海南省、山东东营、福建厦门、江苏盐城、福建宁德等政府签订了合作协议,推进零碳项目示范建设。

  福建宁德福鼎工业园区、四川宜宾临港经济开发区东部产业园、山东东营垦利经济开发区、海南海口国家高新技术产业开发区等项目被列入国家级零碳园区建设名单。

  福建省宁德市宁德时代虚拟电厂项目被列入国家能源局新型电力系统建设能力提升试点名单。

  此外,宁德时代亦携手中石化、海螺集团、辽宁方大集团、中天钢铁等企业,联合推进源网荷储一体化、零碳工厂解决方案落地,拓展零碳场景布局,探索高碳排行业零碳发展路径。

有问题请联系 767871486@qq.com 商务合作广告联系 QQ:767871486
Copyright 2007-2026
www.chaguwang.cn 查股网