来源 :挖贝网2021-07-15
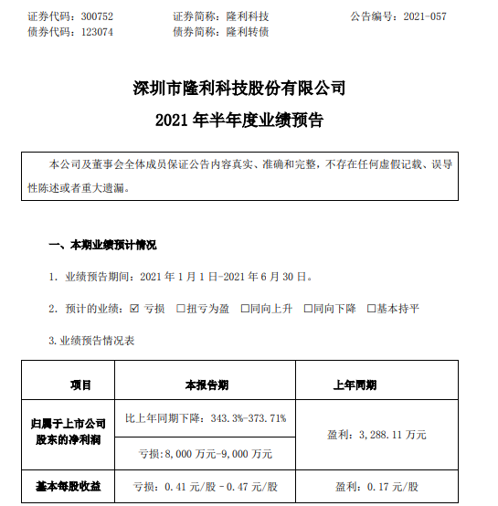
7月14日,隆利科技(300752)近日发布2021年半年度业绩预告,预计业绩同比由盈转亏。报告期内归属于上市公司股东的净利润亏损8,000万元-9,000万元,较上年同期由盈转亏;基本每股收益亏损0.41元/股–0.47元/股。

报告期内,预计2021年半年度净利润与去年同期相比下降,主要系:1)行业竞争加剧,虽然2021年半年度出货量与去年同期相比大幅度增长,但由于产品价格大幅度下降,价格下降的影响大于出货量增长带来的影响,导致2021年半年度营业收入出现了下滑。在产品价格大幅下降的同时,产品材料采购成本未同比例下降,利润空间被大幅压缩,导致2021年半年度净利润大幅度下滑,出现亏损;2)因股权激励和可转换公司债券影响,计提相关费用约2,000万元;3)公司坚持持续创新策略,积极加强前瞻性技术研究的同时,大力突破与推广先进应用技术,研发费用比上年同期增加;4)为响应疫情防控政策,公司号召和鼓励公司员工非必要不离深,响应减少人员流动的倡导,公司给予在岗人员补贴同比增加。
报告期内计入当期损益的非经常性损益对公司净利润的影响约为900-1,000万元。
挖贝网资料显示,隆利科技主营业务为背光显示模组的研发、生产和销售,可应用于智能手机、平板电脑、数码相机、车载显示器、医用显示仪、工控显示器等领域。