chaguwang.cn-查股网.中国
查股网.CN
迪普科技(300768)内幕信息消息披露
个股最新内幕信息查询:
返回查股网主页
收藏查股网(Ctrl+D键)
迪普科技分时资金
迪普科技日线资金
大盘分时DDX数据
大盘历史DDX(日线图)
基本面选股系统
主力资金流向统计
Level-2指标龙虎榜
DDX综合选股(V1)
DDX综合选股(V2)
DDX选股决策(实时)
板块资金流向(实时)
热点板块概念股票
迪普科技研究报告
迪普科技价值分析
迪普科技概念题材
迪普科技内幕消息
安全洞察丨迪普科技2025年6月信息安全研究月报
http://www.chaguwang.cn
2025-07-16
迪普科技内幕信息
来源 :迪普科技
2025-07-16
??左右滑动查看2025年1-6月完整数据
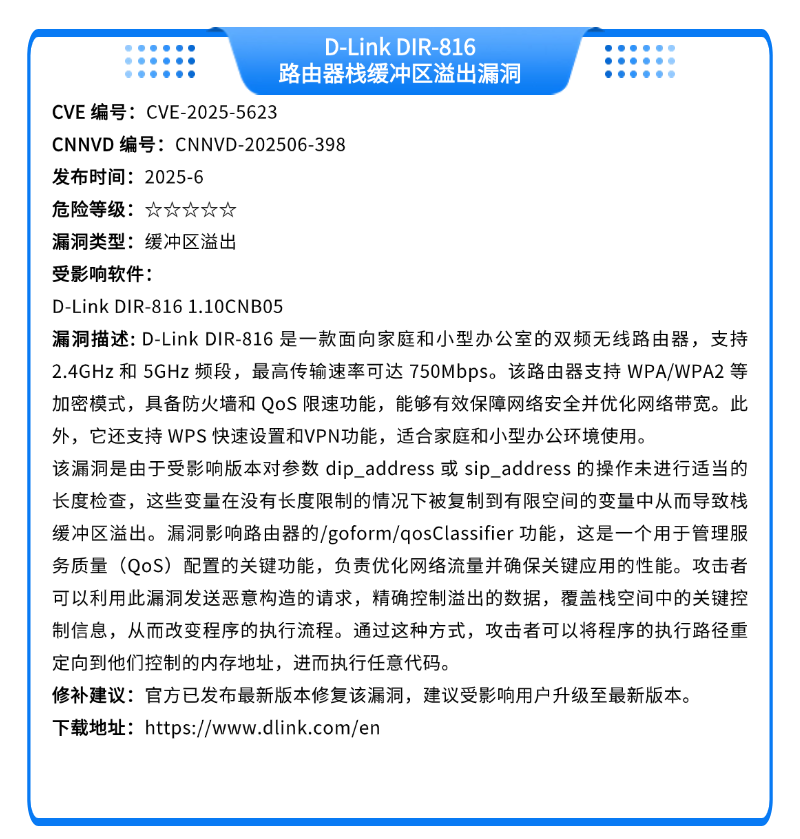
??左右滑动查看更多高危漏洞实例
查股网为非盈利性网站 本页为转载如有版权问题请联系
767871486@qq.com
或
QQ:767871486
Copyright 2007-2025
www.chaguwang.cn
查股网