来源 :挖贝网2022-01-11
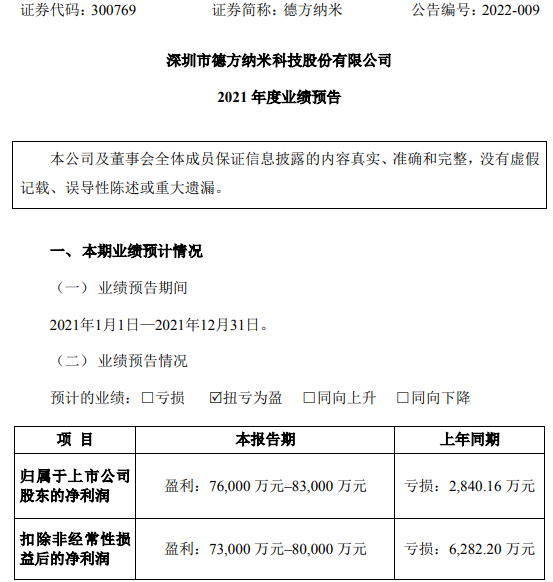
挖贝网1月11日,德方纳米(300769)近日发布2021年度业绩预告,预计业绩同比扭亏为盈。报告期内归属于上市公司股东的净利润76,000万元–83,000万元,较上年同期扭亏为盈。

报告期内,公司新建产能释放,产销量相比2020年有大幅度的增长;上游原材料价格的上涨及磷酸铁锂市场供需偏紧等因素带动了公司产品价格的上涨;同时,得益于公司成本控制的有效推动及规模效益的显现,公司的盈利能力相比2020年有较大幅度的提升。
挖贝网资料显示,德方纳米的主要业务为纳米磷酸铁锂材料的研发、生产和销售。