来源 :风芒能源2024-03-05
风芒能源获悉,3月4日,华润邱县二期100MW风电场项目(50MW)、华润饶阳100兆瓦保障性风电场项目、华润阜城50兆瓦市场化风电场项目风力发电机组(含塔筒)设备采购、运输及服务采购中标候选公示。
根据公示,三个项目第一中标候选人均为运达股份。
华润邱县二期100MW风电场项目(50MW)投标报价为1.0095亿元,折合单价为2019元/kW。(折合单价按招标容量计算)
华润饶阳100兆瓦保障性风电场项目投标报价为2.15亿元,折合单价为2150元/kW。(折合单价按招标容量计算)
华润阜城50兆瓦市场化风电场项目投标报价为1.0095亿元,折合单价为2019元/kW。(折合单价按招标容量计算)
招标公告显示,华润饶阳100兆瓦保障性风电场项目位于河北省衡水市饶阳县大官亭镇、大尹村镇等镇;总容量为100MW;要求单机容量为5MW。
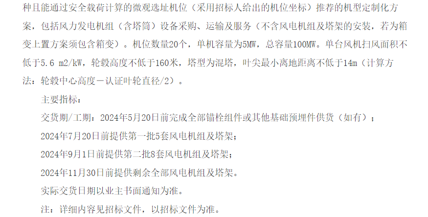
华润邱县二期100MW风电场项目(50MW)位于河北省邯郸市邱县东南部邱城镇、梁二庄镇、新马头镇及南辛店乡;总容量为50MW;要求单机容量为5MW。
华润阜城50兆瓦市场化风电场项目位于河北省衡水市阜城县古城镇、蒋坊乡、建桥乡等乡镇;总容量为50MW;要求单机容量为5MW。
招标详情见下:




