来源 :风电头条2024-12-20
近日,华能蒙东公司巴林右旗等7个风电项目共计1044.25MW风力发电机组及其附属设备集中采购预招标(标段五)、大唐江西修水张澄湖64MW风电项目(含塔筒)、桐梓县马鬃一期风电场项目风力发电机组(含塔筒)中标候选人公示。项目总规模194MW,单机容量5MW-6MW。
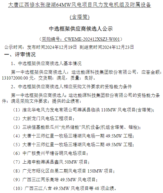
根据公示,运达股份作为第一中标候选人预中标。

根据招标公告,华能新能源广东分公司南三风电场风电机组提质增效技术改造项目:单机容量6MW;风机数量5台;叶轮直径≥172米;轮毂高度:≥105米且所有风机轮毂高度一致,叶片运行的最低点距离地面不低于15米。风电机组安全等级至少需满足IEC I C类及以上要求,且应满足50年一遇极端风速70米/s(3秒平均)和50年一遇最大风速(10分钟平均) 50m/s的要求。本项目不接受不同机型的混排方案,不接受容量调整,接受6.X MW等级机型降容替代。本项目采用钢塔。
江西修水张澄湖64MW风电项目采购容量64MW,5MW≤单机容量≤6.25MW,191m≤叶轮直径≤205m;115m≤轮毂高度≤120m;不接受混排;接受降容,允许降容后的容量为4MW及以上;限定钢塔。交货日期:2025.05-2025.11。
公告如下:



