chaguwang.cn-查股网.中国
查股网.CN
运达股份(300772)内幕信息消息披露
 
个股最新内幕信息查询:    
 

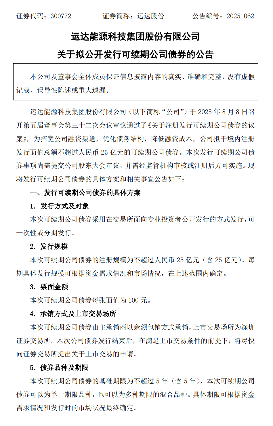
运达股份拟公开发行25亿元可续期公司债券

http://www.chaguwang.cn  2025-08-10  运达股份内幕信息

来源 :每日风电2025-08-10

  中国风电新闻网讯:8月8日,运达股份发布关于拟公开发行可续期公司债券的公告,公告称,公司于2025年8月8日召开第五届董事会第三十二次会议审议通过了《关于注册发行可续期公司债券的议案》,为拓宽公司融资渠道,优化债务结构,降低融资成本,公司拟于境内注册发行面值总额不超过人民币25亿元的可续期公司债券。

  

  

  

  完

  ▓来源:中国风电新闻网

  免责声明:非本网原创文章均不代表本网立场和观点,文中的信息或所表述的意见不构成对任何人的投资建议。

  

  

查股网为非盈利性网站 本页为转载如有版权问题请联系 767871486@qq.comQQ:767871486
Copyright 2007-2025
www.chaguwang.cn 查股网