来源 :挖贝网2023-06-28
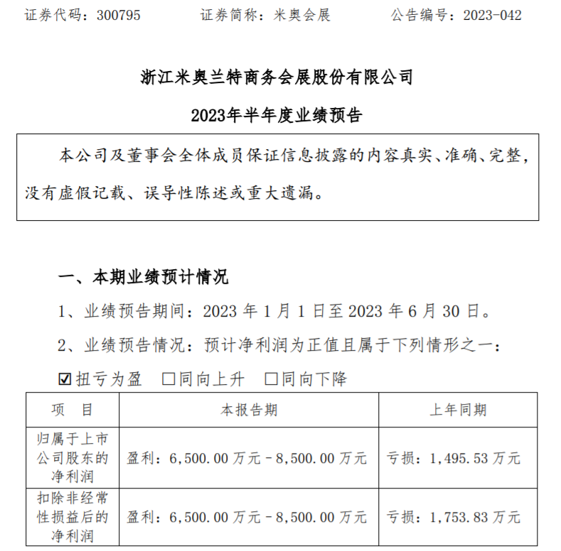
挖贝网6月28日,米奥会展(300795)近日发布2023年半年度业绩预告,报告期内归属于上市公司股东的净利润6,500.00万元-8,500.00万元,上年同期亏损1,495.53万元,同比扭亏为盈。

报告期内,公司主营业务收入同比大幅增长,业绩实现扭亏为盈,主要系境外自办展收入大幅增加。
2023年上半年,中国赴国外全面放开后,外贸企业出海参展需求强劲。公司分别在印尼、波兰、德国、阿联酋、越南、巴西、墨西哥和日本八个国家成功举办了九场展会,展会总规模和总收入同比大幅增长。
挖贝网资料显示,米奥会展主营业务为双线双展产品——“网展贸Meta”,该产品主要是针对当前境外展览恢复但中国企业出展依然受阻的市场变化,为中国的外贸企业开拓国际市场量身打造的线上线下、境内境外全流程服务:展前线上搭建“数字化海外展厅”提供在线选品,展品提前出海备展;展会期间线下举办实体展会,展商上线、买家到场,买家零距离体验产品的同时,与卖家通过线上即时商洽了解产品功能;展后进行二次运营服务,帮助展商获得更多采购意向相匹配的买家客户。