chaguwang.cn-查股网.中国
查股网.CN
首都在线(300846)内幕信息消息披露
 
个股最新内幕信息查询:    
 

首都在线:预亏 3 亿(最高)

http://www.chaguwang.cn  2025-01-23  首都在线内幕信息

来源 :云头条2025-01-23

  2024 年 1 月 23 日,北京首都在线科技股份有限公司发布《2024 年年度业绩预告》。

  

  

  

  

  预计亏损:2.65 亿元至 3 亿元。

  

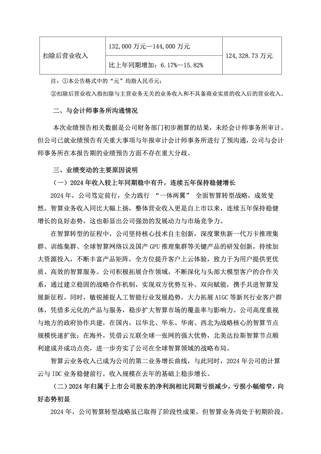
  预计营收:13.2 亿元至 14.4 亿元。

  

  目前市值 63 亿:

  

查股网为非盈利性网站 本页为转载如有版权问题请联系 767871486@qq.comQQ:767871486
Copyright 2007-2025
www.chaguwang.cn 查股网