来源 :电商报2023-07-25
7月25日消息,四川合纵药易购医药股份有限公司(以下简称药易购或公司)日前发布关于公司监事减持股份计划数量过半暨减持进展情况的公告(以下简称公告)。
公告称,公司于2023年5月26日披露了《关于公司监事减持股份计划的预披露公告》,公司监事田文书先生计划通过集中竞价、大宗交易及法律法规允许的其他方式减持公司股份合计不超过1,500,000股(占公司总股本比例为1.57%)。其中通过大宗交易等方式减持的,减持期间为上述公告披露之日起3个交易日后的6个月内,通过集中竞价方式减持的,减持期间为上述公告披露之日起15个交易日后的6个月内。

截自药易购公告
公司于近日收到田文书先生出具的《关于减持四川合纵药易购医药股份有限公司股份数量过半暨减持进展的告知函》,截至2023年7月21日,田文书先生减持计划数量已过半。
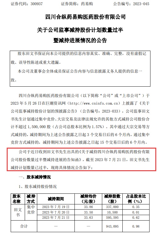
公告显示,截至2023年7月21日,公司监事田文书合计减持公司股份943,095股,占总股本比例为0.98%。
本次减持后,公司监事田文书持有股份数量为5,056,905股,占总股本比例为5.29%。
药易购表示,田文书先生本次减持行为符合《深圳证券交易所创业板股票上市规则》《深圳证券交易所上市公司自律监管指引第2号——创业板上市公司规范运作》《上市公司股东、董监高减持股份的若干规定》以及《深圳证券交易所上市公司股东及董事、监事、高级管理人员减持股份实施细则》等有关法律、法规等规范性文件的规定,不存在违反上述规定的情况。

截自药易购公告
田文书先生本次减持股份事项已按照相关规定进行了预先披露,本次减持与此前已披露的意向、承诺或减持计划一致。
田文书先生不存在应当履行而未履行的承诺事项。本次减持未违反其在公司《与投资者保护相关的承诺》和《首次公开发行股票并在创业板上市之上市公告书》中作出的相关承诺。
田文书先生的减持计划数量已过半,减持计划尚未实施完毕。公司将持续关注本次减持计划的进展情况,并按照相关法律法规、规范性文件的规定及时履行信息披露义务。
资料显示,合纵药易购是四川合纵药易购股份有限公司旗下国家药监局批准的正规药品采购、批发、销售网上药品交易电子商务平台。
