
曾经的“药妆茅”贝泰妮早已风光不再,而最近的公开信息则显示,贝泰妮颇有一种“内外交困”的即视感。内部来讲,业绩出现大幅下滑甚至在今年第三季度迎来了亏损,这在头部的几家护肤品上市公司中也属独一份。外部来说,贝泰妮的市值已经是一跌再跌,而上市公司的控股股东、二股东、三股东赶在三季报前后纷纷抛出大比例减持计划。
二股东红杉聚业甚至在三季报发布前10天就迫不及待发布了减持预披露,全然不顾及即将到来的三季报发布节点,更甚的在于发布公告后20多天内就完成了占公司总股数3%的大比例减持。
而从贝泰妮的三季报数据来看,除了单季度出现业绩亏损外,作者还发现,贝泰妮的销售费用创下了同比新高,过高的销售费用占比,侵蚀了上市公司利润,也是造成单季度业绩亏损的重要原因;与此同时,贝泰妮的应收账款也创下新高,在推高呆坏账风险的同时,也对公司的现金流造成了负面影响,前三季度的经营性现金流金额仅为643万元,同比减少了94.83%!值得注意的是,贝泰妮的存货仍然保持在历史高位。
1 第三季度出现利润亏损大股东们接连大比例减持
10月24日,贝泰妮发布了2024年三季度业绩报告,数据显示今年1-9月贝泰妮实现营业收入40.18亿元,同比增长17.09%,归母净利润4.15亿元,同比下滑28.39%。
值得注意的是,贝泰妮今年第三季度出现了净亏损,数据显示7-9月份亏损了6900万元!同比大幅下滑了153.41%。这是贝泰妮上市以来首度出现业绩亏损。

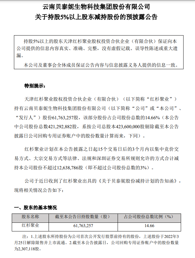
而就在三季报发布的前10天即10月14日,持有贝泰妮14.66%股份的公司第二大股东天津红杉聚业股权投资合伙企业(简称“红杉聚业”)宣布拟在3个月内减持不超过公司总股数3%的股份。

而就在11月6日,上市公司就宣告红杉聚业完成了本次减持,累计减持了3%的公司股份,距离发布减持预告过去短短20多天,距离三季报发布也不过10多天时间。
红杉聚业的此次减持,一个是时间短,第二个是减持比例高,可谓“快准狠”。
目前的监管法规中,仅针对控股股东设置了禁止买卖的窗口期,比如财报发布节点前一个月内不准增持或减持,主要是担心控股股东利用知晓公司经营情况的信息差进行交易。但是像持股比例高的二股东、三股东等,不设置禁止买卖的窗口期作者认为是不尽合理的。
另一方面,尽管现行的《上市公司股东减持股份管理暂行办法》(下称“减持管理办法”)对于大股东减持的比例有相关要求,但红杉聚业能在20多天内就大比例减持了占上市公司总股份3%的股票,恰恰是依据《上市公司创业投资基金股东减持股份的特别规定》等相关条例,这些条例都被豁免在了“减持管理办法”之中。
怎么说呢,作为贝泰妮的第二大股东,短时间内大比例坚持了上市公司股份,虽然观感不好,特别是打击了二级市场中小投资者的信心,但人家合理合法。作为小股民也只能怪监管的网总是有那么多漏洞吧。
新华财经曾报道,数据显示,作为贝泰妮第二大股东,红杉聚业自2022年4月以来减持尤为频繁,截至目前已经减持套现近60亿元。平均收益回报倍数达299.49倍,最高收益回报倍数更是高达367.36倍。
就在红杉聚业的减持完成几天后,贝泰妮的控股股东和第三大股东又同时宣布开启新一轮减持。公告显示诺娜科技及臻丽咨询截至11月10日分别持有贝泰妮股份数量为1.95亿股和2768.59万股,持股比例分别为46.34%和6.57%。在公告15个交易日后的三个月内,诺娜科技和臻丽咨询计划以集中竞价方式或大宗交易方式分别减持公司股份不超过674.06万股(即占公司总股份数的1.6%),两家股东合计减持不超过总股数的3.20%。
好家伙,年底了,大股东二股东三股东都跑股市上套现来了!贝泰妮的市值较高峰期已经跌去了千亿,目前的市值仅有200多亿,股价也就刚从历史最低点回升了10元每股左右。上市公司的业绩刚出现亏损,股价也刚回升一点,大股东们就接二连三、迫不及待地要套现提款了?这让广大的投资者怎么想?
2 销售费用占比过高侵蚀利润,应收款新高现金流骤减存货仍在高位
市值大幅度缩水、业绩出现亏损、大股东们接连减持,贝泰妮的下坡路或许才刚刚开始。
从三季报的数据中,我们不难发现贝泰妮为了业绩有多拼。前9月,贝泰妮的销售费用高达20.1亿元,较去年同期增长了25.27%,创下了历年同期新高,远远高于同期营收增速,销售费用占同期营收的比例超过了50%,这在以营销驱动销售的业内也已属高比例。单就第三季度而言,销售费用的投入就高达7.33亿元。

对于销售费用同比大幅增长,上市公司解释道:“主要系为带动公司与品牌声量提升并为 2024 年第四季度全渠道大促活动预热,报告期内公司主动加大了抖音渠道种草、引流等宣传投入和增加品牌代言、联名活动等广告营销投入的综合影响所致。”
但效果怎么样呢?贝泰妮在回复投资者关于双十一的成绩时,称:“根据目前第三方平台数据统计,2024年双十一期间,公司核心品牌薇诺娜在天猫、京东、唯品会等主流电商平台取得了较为良好成绩,并在抖音等新兴平台实现了新的突破:薇诺娜销量居天猫美妆行业TOP9、抖音美妆类目TOP9、京东国货美妆类目排名TOP2,唯品会美妆护肤类目排名TOP5。”
据公开信息,占贝泰妮营收主力的薇诺娜去年在天猫美妆的销量是TOP5,今年跌至第9,当然去年的销售其实也是不及预期的。
大量的销售费用投入,带来营收增长的边际效益正在递减,但是却结结实实在侵蚀上市公司的利润,一年辛辛苦苦利润才几个钱?
所以这几年贝泰妮的销售毛利率稳定在70%多,但是核心赚钱能力的销售净利润率却一路走低,从2021年的21.48%,一路跌至2023年的13.75%,到了今年三季度末就只有10.07%了,较以往基本上是腰斩。

盈利能力大幅下滑的同时,贝泰妮的现金流也出现了问题。
一方面是贝泰妮的在手现金少了很多,至9月底仅有11.67亿元,较去年底的20.91亿元少了9亿多,同比也是大幅减少了28.9%。
另一方面是贝泰妮的存货仍然处在历史高位,至9月底仍高达9.07亿元,仅次于去年同期的9.71亿元,存货过多自然换不来现金流。
到了9月底,贝泰妮的经营性现金流净额更是出现了94.83%的暴跌,仅有643万元,这说明贝泰妮自身造血获取现金的能力出现了大幅下滑。
与此同时,贝泰妮的应收账款创下了历史新高,至9月底达到了7.72亿元,同比大幅增长31.8%。大量的应收款收不回来,在拖累上市公司现金流的同时,还会增加企业呆坏账风险。贝泰妮对于应收账款的坏账准备计提比例已经从年初的4.64%提升至9月底的5.29%,可见贝泰妮应收账款的呆坏账风险也在走高,很显然这部分的减值计提也会影响上市公司业绩和现金流。
结合上述情况来看,未来的贝泰妮恐怕难言乐观。毕竟作为大股东来说,春江水暖鸭先知啊,公司的基本面已经是明牌了。