来源 :中华网2022-08-09
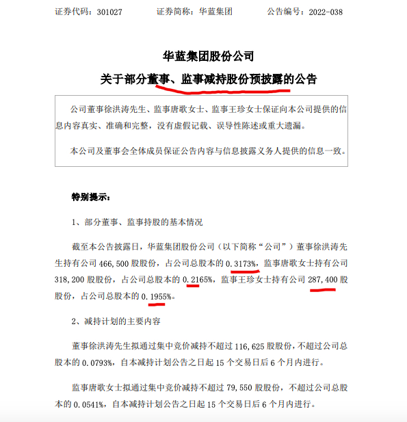
8月9日讯:华蓝集团(301027.SZ)近期发布的公告称,董事徐洪涛、监事唐歌和监事王珍拟通过集中竞价分别减持不超过116,625股、79,550股和71,850股,占公司总股本的比例分别不超过0.0793%、0.0541%和0.0489%,减持计划自公告之日起15个交易日后6个月内进行。

公开资料显示,华蓝集团是一家以工程设计、国土空间规划业务为核心,以工程总承包管理与工程咨询等业务为延伸的综合型工程技术服务企业。该公司2021年7月15日上市,一年后6452.44万股IPO限售股解禁,占公司发行后总股本的43.8941%