
摘要:
2022年、2023年Q1收入分别增长80.4%、99.5%,光伏环保设备公司仕净科技开启了成长爆发期。去年下半年以来固碳项目、N型TOPCON电池片项目、高纯石英砂项目三项新业务拓展以及今年上半年累计中标42亿元订单足以保证它收入的确定性增长。但受制于产业链中相对弱势地位,仕净科技2019年以来现金流持续为负,应收账款高、结算周期长的问题让它大幅增长的收入隐忧加重。董仕宏、朱叶夫妻二人带领的家族企业正在面临巨大的管理考验。
阅读指引:
一,仕净科技作为国内较早入局环保治污行业,在早些年钻研治污技术同时主动向业务所在行业延伸,因积累丰富经验和客户关系深厚,近两年多业务布局就显得十分激进。
仕净科技创始于2005年,历经近二十年发展已形成以制程污染防控、末端污染治理、托管运维、远程在线监测及第三方检测服务为一体的工业污染治理整体解决方案提供商,初始扎根于泛半导体行业,之后进军光伏、钢铁冶金、精细化工、水泥建材产业,逐渐形成多行业治污环保专精企业。
除传统治污检测业务,在2022年布局光伏电池制造业务,并以此继续延伸,在2023年宣布与无锡惟忻联手开展6N级别高纯度石英砂的生产及研发。
仕净科技跨领域多行业的支撑来源内部完善的组织架构,现有13家子公司,2家分公司,涉及运维、生产、检测、监测等多领域。其中四家核心子公司为苏迪罗、宁国环创、顺泽检测、顺泽环境。宁国环创作为生产基地负责生产和制造,苏迪罗是远程在线监测中心负责运维和监测,顺泽检测负责VOCs泄露检测,顺泽环境负责第三方多种污染检测。
因近两年仕净科技大幅度扩张业务版图,在2021年收购江苏远桥建设工程有限公司100%股权,投资设立苏州博纽强新材料科技有限公司与山东迎领节能科技有限公司。又在2022年新设五家子公司,以完整业务运营链条。

二,仕净科技属于家族型企业,股权控制人和高管层里多人存在亲属关系,董仕宏、朱叶及叶小红三位实际控制人合计持股21.60%。自2016年挂牌新三板至2021年在创业板上市,股权关系变动幅度较小。
公司股权结构稳定,董仕宏、朱叶及叶小红为实际控制人,三人合计持有公司股份 21.60%。截止2022年,朱叶为公司第一大股东,直接持有公司股份16.97%,三人合计持有公司股份 21.60%,直接持股比例为4.63%。董仕宏为现任公司董事长,并担任常州大学环境与安全工程学院兼职教授,其与朱叶为夫妻关系。
在公司管理层当中共有五人与实际控制人存在亲属关系,其中现任董事朱海林为朱叶之父,现任董事兼副总经理张世忠与董仕宏为表兄弟关系,现任职工监事李朗与张世忠为表兄弟关系。2022年管理层共发放薪酬748.11万元,实控人及其家族成员共收入376.31万元作为薪酬。
三,跨行业客户结构使仕净科技积累的技术经验更加全面,以此仕净科技可以将技术转化成产品,更加丰富产业结构。
仕净科技以销售治污设备为主,设备销售占公司总体比例约98%,辅之环保增值服务。2022年制程污染防控设备、末端污染治理设备、第三方检测服务、远程在线监测系统和托管运维服务业务收入分别为12.89亿元、1.1亿元、0.14亿元、0.06亿元、0.12亿元。

制程污染防控设备主要处理在工艺流程中持续产生的各类复杂污染物如 NOx、酸碱废气、特气危气、VOCs、粉尘和废水等。
仕净科技的制程污染防控设备包括酸碱废气处理设备、氮氧化物处理设备、危险气体处理设备、有机废气处理设备、粉尘处理设备、废水处理设备、纯水处理设备和CDS处理设备以在泛半导体行业所积攒的技术、项目经验以及市场口碑为切入点,将产品应用拓展至光电光伏、精细化工、汽车制造。

末端污染治理设备主要服务于钢铁冶金、水泥建材等传统制造业客户,主要设备包括脱硫脱硝一体化设备、氮氧化物处理设备。
多领域合作结构体现出仕净科技的产品和技术的多行业适用性,既可以产生规模效应降低平均制造成本,又可以拓宽销售市场扩大业务范围。同时也帮助仕净科技的业务进行风险分散,降低系统性风险,避免客户集中度过高导致的议价权丧失。

客户分布在精密制造业中泛半导体、汽车制造和精细化工,和传统重工业中的钢铁冶金、水泥建材行业,代表客户有晶科能源、晶澳太阳能、天合光能、阿特斯、隆基股份、LG 化学、富士康、长城汽车、花王涂料等。

四,仕净科技传统业务所在是一个小而美的行业,公司自主研发 LCR 液态催化剂脱硝技术优势显著,同时为优质客户服务,积累多行业项目经验是公司的核心竞争优势。主业治污环保作为业绩的最大基石,给仕净科技提供了探索新业务的空间,不到一年时间布局固碳项目、N型TOPCON电池片项目以及高纯石英砂项目三项新拓展业务,同时在碳中和战略的背景下,光伏产业迅猛发展,主业的成长速度更是提升一节。
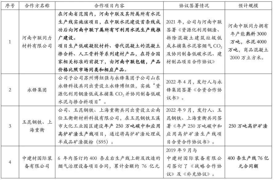
2022年仕净科技募资建设年减排万吨级CO2和钢渣资源化利用项目,进军固碳业务。2023年1月,与宁国经开区签订投资合作协议,布局N型Topcon太阳能电池赛道。为提高半导体及光伏行业竞争力,5月宣布加码至N6高纯石英砂行业,短时间发布三项新业务方向。
固碳项目是于2022年10月与河南济源中联水泥合作建设“年减排万吨级CO2和钢渣资源化利用项目”,总投资约7800万。一期已于2022年11月投产,利用钢渣生产固碳辅助性凝胶材料30万吨,生产高效复合掺和料30万吨。二期将再建设一条30万吨高效复合掺合料生产线。项目全部投产后年产值1.8亿元,预计实现净利率8.5%,每年资源化利用钢渣30万吨,综合减碳25万吨。
光伏电池片项目则是与安徽宁国经济技术开发区管理委员合作,在当地建设年产24GW高效N型单晶TOPCon太阳能电池项目,一期18GW总投资75亿元,计划2023年4月开工,11月投产,两期项目全部达产后预计贡献年收入约267亿。
合作模式则是地方政府代建及项目回购,其中由地方下属国有公司负责对项目的土地、建筑物及基础配套设施进行投资建设,由公司旗下项目公司按约定回购政府代建的全部固定资产,从而减轻仕净科技多线开展新业务的资金压力。
2023年5月,仕净科技披露其子公司与“无锡惟忻”成立一家控股51%的项目公司,专注研究6N级别高纯度石英砂,产品应用范围包括但不限于芯片的抛光材料、光伏坩锅材料、半导体用封装材料和医药制作材料。
目前国内6N级高纯石英商业计划的项目凤毛麟角,已知的有凯盛科技在建的年产5000吨合成二氧化硅项目,江瀚新材募投的年产2000吨高纯石英砂产业化建设项目。
五,敢于开展跨领域多线投资的底气则是丰富的订单所支持的。2023年上半年,仕净科技累计公告中标订单42亿元。
上半年仕净科技累计公告中标订单金额达42亿元,超过2022年全年营业收入,其中在光伏新能源领域累计中标26.53亿元、医药领域累计中标3.59亿元。
中标合同分别为:1)广西梧州10GW光伏电池配套系统项目,累计金额6.57亿元,单GW价值6572万元。2)阿特斯阳光电力(泰国)年产5.3GW组件工艺配套系统,金额1.57亿元,单GW价值2971万元。3)安徽宁国新能源高端智能制造产业园EPC项目,金额19.57亿元,联合体中标,机电设备金额约10.53亿元。4)阜阳产业发展综合配套服务中心二期设计施工总承包项目,联合体中标,总金额12.3亿元。5)湖北安博制药、长江源大健康产业园项目,合同金额3.59亿元。
除新订单外,还与中建材签订76亿元烟气治理设备合作协议,在2019年初次合作至今,仕净科技过硬的技术让其受到认可。并签订战略合作协议及补充协议,约定在6年内签订约400条左右水泥生产线上新及改造项目的烟气治理设备供货合同,合计金额约为76亿元。同时仕净科技还与多家重工业公司签订合作协议,这也保证之后投资项目的资金充足,同时加大技术经验的积累用以拓展业务。

六,2022年,仕净科技营收和利润较去年同期增长80.4%和66.49%,中止了连续两年的净利负增长。这样的表现延续至2023年,2023年一季度收入5.75亿元,同比增长99.49%、环比增长47.23%,值得注意的是其营业成本的增长幅度与营收的增长幅度基本一致,同时传统设备业务受制于商业模式,公司现金流承压,经营性现金流净额为-7.4亿元,五年内该指标仅一年为正数。
2022年,仕净科技收14.33亿元,同比增长80.4%;归母净利润0.97亿元,同比增长66.7%;扣非净利润0.89亿元,同比增长95.5%。2023年一季度实现收入5.75亿元,同比增长99.5%;归母净利润0.36亿元,同比增长179.4%;扣非归母净利润0.35亿元,同比增长377.7%,业绩显著增长。

2022年营业成本12.77亿元,同比增长79.82%,综合毛利率28.19%,同比增长0.78%。分行业来看,泛半导体收入12.23亿元,同比增长106.61%,占公司总收入的85.29%,毛利率31.11%,同比提升1.30个百分点;水泥建材收入0.56亿元,同比下降30.31%,占公司总收入的3.94%;钢铁冶金实现收入0.32亿元,同比增长35.54%,占公司总收入的2.22%;汽车制造:实现收入0.06亿元,占公司总收入的0.43%;精细化工实现收入0.04亿元,占公司总收入的0.29%;其他收入1.12亿元,同比增长34.21%,占公司总收入的7.83%。
这也就暴露出仕净科技所处的问题,虽然营收的增长是跨领域合作所造成低,但过于分散的业务难以形成规模效应,至使在原材料端的采购议价权受损,最后需要通过非经常性的收益来提升最终的净利润。
另一问题则是仕净科技的合同负债创上市以来新高,2023Q1合同负债同比增长385%,环比增长261%。传统设备业务受制于商业模式,公司现金流有所承压。近年来公司收入稳定增长,但伴随着经营活动产生的现金流量净额为负,主要缘于公司的商业模式:公司主要为定制化产品,其从设计、生产到验收结算具备较长周期。

在结算模式上,公司大致按照“预收款(10%~30%)-发货款(30%)-验收款(10%~50%)-质保金(3%~15%)”的节奏进行结算,从而导致占用公司较多流动资金形成较大规模的应收账款,同时公司主要的销售合同中将10%的产品货款作为质保金,而质保期一般为 1-2 年,因此随着公司销售规模持续增长,积累的质保金也进一步增加了应收账款规模。

仕净科技也注意到了这一问题,同时也做出了改善,2022年应收账款同比增长43.47%至12.58亿元,应收账款周转天数同比减少101.47天至268.14天;存货同比增长50.34%至8.80亿元,存货周转天数同比增加13.08天至295.35天;应付账款同比增长83.69%至5.92亿元,应付账款周转天数同比减少18.18天至159.97天,使净营业周期同比减少70.21天至403.51天。其中应收账款周转率显著提升,由2021年的0.97提升至2022年的1.34。
七,2022年,仕净科技拥有专利176项,其中发明专利14项。公司掌握高效全面的工业污染防控技术,自主研发LCR技术优势显著,并根据行业特性将所积累的技术嫁接至不同业务的行业中进行降维竞争。
目前公司自主研发的LCR低温液态催化脱硝技术、污染协同处理技术、特气危气处理技术、粉尘防爆系统技术、重金属粉尘治理技术以及VOCs树脂吸附脱附加催化燃烧等技术均已搭载至量产设备中。
LCR液态催化剂脱硝技术(LiquidCatalyst)作为仕净科技的核心技术,是通过自有的液态脱硝催化剂配方针对不同客户项目的废气排放所含物质进行定制化提供催化剂配方以及专有设备进行整体处理。
该技术主要用于脱硝处理,在15-200°C的温度范围内,通过高效脱硝塔利用液态脱硝剂的催化反应来处理氮氧化物。其中,公司自主掌握的定制化配方技术能够根据不同客户所产生的污染物种类、含量、排放浓度、温度以及工况等基本参数,再经由公司数据库通过机密算法进行参数设置和模拟运算,形成由多种物质元素组成的A剂和B剂配方之后再经由定制化调配供客户使用。
LCR技术延展应用于末端治理领域进行降维竞争,仕净科技在2008年开始在光伏、光半导体行业应用LCR技术,在该领域积累了上千套的项目应用经验以后,凭借自主研发能力持续推广该技术在电力、玻璃、烧结、钢铁、化工等传统高污染行业的应用,其LCR技术可以解决当前水泥行业普遍存在的粉尘、二氧化硫以及氮氧化物等三大污染物排放难题,相较于末端污染治理领域传统的SCR、SNCR等技术,公司在效率、成本均有较明显的优势,未来有望持续推动末端治理行业广泛应用。
蓝筹企业评论提示,上述“决策要点”构成了对仕净科技企业价值判断,建立对它价值变动的关键认知,但我们不对仕净科技票价格变动进行预判。