来源 :挖贝网2023-01-16
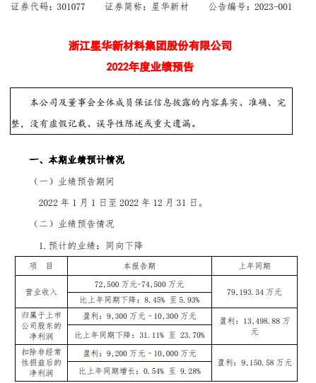
挖贝网1月16日,星华新材(301077)近日发布2022年年度业绩预告,报告期内归属于上市公司股东的净利润9,300万元–10,300万元,比上年同期下降23.70%-31.11%。

报告期预计营业收入、归属于上市公司股东的净利润较上年同期同向下降,主要原因系2022年受全国疫情等外部因素影响,市场需求减少,订单量同比下降,原材料价格居高不下,导致公司生产成本上升,压缩了利润空间。
报告期内,预计非经常性损益对公司当期归属于上市公司股东的净利润的影响额约为600.00万元,主要系公司当期收到政府补助等原因。公司2021年度非经常性损益金额为4,348.29万元,预计2022年度非经常性损益金额同比减少约3,748.29万元,主要系2021年度有征迁处置资产收益所致。
挖贝网资料显示,星华新材主营业务为反光材料及其制品的研发、设计、生产及销售,产品包括反光材料、反光服饰以及反光织带、包边条、反光刻图等其他反光制品。