来源 :挖贝网2023-01-18
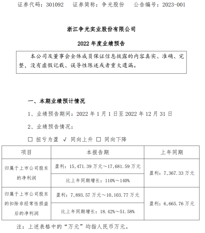
挖贝网1月18日,争光股份(301092)近日发布2022年年度业绩预告,报告期内归属于上市公司股东的净利润15,471.39万元-17,681.59万元,比上年同期增长110%-140%。

报告期内,归属于上市公司股东的净利润上涨幅度较大,主要系2022年度发生非经常性投资性房地产征迁补偿净收益7,474.83万元所致。
报告期内,公司非经常性损益对公司净利润的影响金额约为人民币7,577.82万元,主要系征迁补偿及政府补助所致。
挖贝网资料显示,争光股份主要产品为离子交换与吸附树脂,所处行业为新材料行业,细分行业为离子交换与吸附树脂行业。