全球动力工具及建筑五金知名企业,2022年至今营收持续提升。腾亚精工主要产品为动力工具和建筑五金制品。2024年公司实现营收6.1亿元,同比增长31.1%,2020-2024年CAGR13.4%;实现归母净利润0.10亿元,同比增长118.1%,2020-2024年CAGR-34.1%,实现毛利率24.27%,同比下滑1.04pct,实现净利率-1.04%,同比下滑1.15pct,三费合计降低1.27pct。
传统业务动力工具+建筑五金齐发力,业绩稳健增长。动力工具可分为气动工具类、电动工具类等。据共研网数据,2030年全球气动工具市场将达181亿美元;据前瞻产业研究院数据,预计2029年全球电动工具市场规模达540.9亿美元。公司技术实力强、拥有全供应链自制供应能力、营销网络发达,动力工具业绩有望稳步提升;建筑五金前景广阔,据Market Research Future数据,预计2032年全球建筑五金市场规模将达739.7亿美元,公司深耕日本市场,品类齐全,建筑五金业务有望稳健增长。
庭院机器人市场空间大,公司相关业务有望快速放量。据Wiseguy Reports数据,2035年全球割草机器人市场规模预计165亿美元,2024-2035年CAGR 17.8%;2032年全球泳池机器人市场规模预计75亿美元,2024-2032年CAGR 11.6%。公司为集团内部代工,同时供应模具、零部件。2025年1-5月相关销售额达1108万元,相较2024年全年高914%,业绩快速放量。
投资建议:我们认为公司在动力工具领域,有望通过新品与出海稳健增长;建筑五金领域市场份额有望提升;机器人领域业绩快速放量。估值方面,我们选取和而泰、大叶股份以及坚朗五金作为可比公司,根据一致预期,可比公司2025-2027年平均PE估值为41.5、30.4、23.8倍。我们预计腾亚精工2025-2027年归母净利润0.44、1.49、2.31亿元,对应PE估值为64.2、18.9、12.2倍,2025年高于可比公司平均估值,2026-2027年低于可比公司平均估值,考虑到公司成长性较高,首次覆盖给予“买入”评级。
风险提示:关联交易依赖度较高;国际贸易摩擦加剧;汇率波动。

投资要点
关键假设
1.动力工具业务:公司营销网络发达、技术领先、拥有全供应链自制供应能力,随着动力工具市场稳健增长,预计2025-2027年公司动力工具收入分别提升10.0%、8.0%、6.0%;随着公司逐渐整合腾亚铁锚公司业务,提升公司产能利用率,预计毛利率逐年提升,2025-2027年毛利率分别为21%、22%、23%。
2.建筑五金业务:随着公司建筑五金业务在日本市场市占率提升,预计2025-2027年公司建筑五金业务收入分别提升4.0%、2.5%、1.7%;公司建筑五金业务深耕日本多年,盈利能力稳健,预计2025-2027年毛利率分别为35%、35%、35%。
3.其他业务:随着公司客户机器人相关产品快速放量,预计2025-2027年公司高压清洗泵业务收入分别提升550%、450%、70%;随着公司客户未来机器人产品降本需求带来的降价压力,预计2025-2027年毛利率分别为50%、43%、38%。
区别于市场的观点
市场认为公司动力工具业务方面,公司已是燃气射钉枪国内龙头,上升空间较小;建筑五金业务面临同质化竞争激烈,增长动能不足。但我们认为:在动力工具领域,公司技术实力强劲、全供应链布局、营销网络成熟,开发新产品,积极出海,有望通过新产品,并在欧洲及一带一路地区实现增长;在建筑五金方面,公司是具备国际竞争力的中高端建筑五金制品的集成供应商,深耕日本市场多年,随着日本客户推广一站式采购模式,市场份额将向具备供应能力的大型企业集中,公司市场份额有望提升;另外,公司向集团兄弟公司供应的庭院机器人相关产品放量拐点已至,未来机器人业务有望实现快速增长。
股价上涨催化剂
新品市场拓展超预期;海外市场拓展超预期;机器人业务放量。
估值与目标价
我们认为公司在动力工具领域,有望通过新品与出海稳健增长;建筑五金领域市场份额有望提升;机器人领域业绩快速放量。估值方面,我们选取电动工具及机器人上游公司和而泰、园林机械领域拥有割草机器人概念的大叶股份、以及同样拥有五金+机器人业务的坚朗五金作为可比公司,根据Wind一致预期,可比公司2025-2027年平均PE估值为41.5、30.4、23.8倍,腾亚精工2025-2027年实现归母净利润0.44、1.49、2.31亿元,同比分别增长321.6%、239.8%、55.2%,CAGR达129.69%,对应PE估值为64.2、18.9、12.2倍,2025年高于可比公司平均估值,2026-2027年低于可比公司平均估值,首次覆盖给予“买入”评级。
腾亚精工核心指标概览

一、动力工具及建筑五金知名企业,营收持续增长
1.1 动力工具及建筑五金知名企业,产品遍布全球多地
建筑五金业务起家,产品远销全球多地。2000年,腾亚精工创立,主要从事对日本的五金制品贸易;2004年,公司射钉紧固器材正式量产,销往欧洲;2006年,公司自主研发的燃气射钉枪燃气电池正式销售;2020年,公司起草了“燃气动力射钉枪”及“燃气动力射钉枪用气罐”两项行业标准;2022年公司在深交所上市;2023年,公司收购江苏腾亚铁锚工具有限公司控股权。目前,公司产品涵盖瓦斯工具、气动工具、电动工具、园林工具以及通风口、检查口、地板支撑等中高端建筑五金结构件,产品远销日本、欧洲、澳洲、南美、印度、西亚等国家和地区。

公司主营业务为动力工具和建筑五金制品的研发、生产与销售,其中动力工具以燃气射钉枪及其配套的射钉、瓦斯气罐为核心,包括燃气射钉枪、气动射钉枪等气动工具和锂电射钉枪、电锤、电钻等电动工具;建筑五金制品主要产品包括通风口、检查口、地板支撑等中高端建筑五金制品。


1.2 股权较为集中,实控人乐清勇先生及一致行动人合计持股51%
公司股权较为集中,实控人及一致行动人合计持股51%。截至2025H1,公司实际控制人及一致行动人为乐清勇先生、南京腾亚实业集团有限公司、南京运航创业投资中心(有限合伙)、南京倚峰企业管理有限公司,合计持股50.89%。

1.3 公司2024年海外收入占比超6成,2022年至今营收持续提升
营收稳步增长,利润快速回升。2024年,公司实现营业收入6.1亿元,同比增长31.1%,2020-2024年CAGR达13.4%;实现归母净利润0.10亿元,同比增长118.1%,2020-2024年CAGR为-34.1%。2025H1公司实现营业收入2.95亿元,同比增长1.4%;实现归母净利润0.01亿元,同比增长110.3%。2023年,公司归母净利润下滑,有以下原因:1)公司产品品类不断拓张,随着募资项目陆续投入使用,多厂区经营,期间费用同比增长;2)公司针对澳洲诉讼事项计提了预计负债;3)公司收购江苏腾亚铁锚工具有限公司,其产能未完全释放处于亏损状态,固定成本及经营费用较高。

动力工具业务营收占比提升,非中国大陆业务收入占比超6成。从产品结构来看,2020-2024年公司动力收入CAGR为22.71%,占比从54.64%提升至75.01%;清洗系统收入CAGR为-2.47%,占比从41.04%减少至22.48%。从地区结构来看,2024年非中国大陆业务收入占比达64.88%,同比增长4.68pct。

公司费用管控良好,2025H1盈利能力快速增长。2024年,公司实现毛利率24.27%,同比下滑1.04pct,实现净利率-1.04%,同比下滑1.15pct;2025H1,公司实现毛利率25.02%,同比增长2.79pct,实现净利率-1.50%,同比增长3.85pct。费用管控方面,2024年公司实现销售费用率、管理费用率、研发费用率分别为3.56%、9.97%、7.40%,分别上升0.47pct、下降1.97pct、上升0.23pct,三费合计降低1.27pct;2025H1公司实现销售费用率、管理费用率、研发费用率分别为4.66%、11.64%、8.43%,分别上升1.25pct、下降0.77pct、上升0.84pct,三费合计上升1.32pct。

二、传统业务:动力工具+建筑五金齐发力,业绩稳健增长
2.1 动力工具:技术实力+全供应链+营销网络助力公司动力工具业绩稳步提升
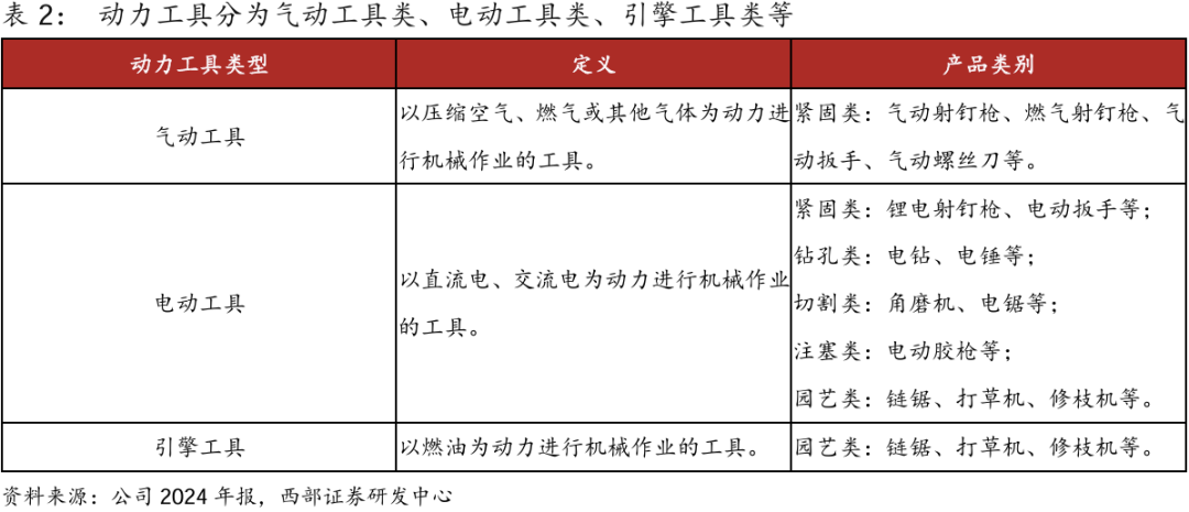
动力工具种类多样,电动工具是重要类别。动力工具是指除纯手动劳作外,利用其他动力及机制进行操作的工具类型。动力工具根据动力源的不同,可分为气动工具类、电动工具类、引擎工具类等。目前,电动工具构成动力工具市场的较大分部。

全球气动工具市场规模稳中有升。气动工具是一种以压缩空气为动力源,驱动内部机械结构运转,从而完成特定作业任务的工具。据共研网数据,2024年全球气动工具市场规模达126亿美元,预计2030年全球气动工具市场规模达181亿美元,2024-2030年CAGR达3.72%。

全球电动工具市场锂电化趋势明显,带动电动工具整体市场发展。电动工具是指电动或电池供电的设备,旨在使钻孔、切割、打磨和紧固等任务更快、更高效。据前瞻产业研究院数据,按产量来说,2024年全球整体、工业级、专业级、通用级电动工具锂电渗透率分别达65.6%、51.6%、62.2%、80.1%,同比分别增长1.0pct、1.1pct、1.9pct、1.3pct,预计2029年全球整体、工业级、专业级、通用级电动工具锂电渗透率分别将达70.4%、54.9%、65.7%、88.0%。2024年全球电动工具市场规模达421.0亿美元,同比增长17.3%,预计2025年达444.6亿美元,2029年达540.9亿美元,2025-2029年CAGR达5.0%。

从全球市场来看,电动工具在欧美地区发展应用比较早,市场成熟度高。目前欧美市场家庭应用的电动工具需求较为普遍,形成了特有的庭院经济市场,庭院经济市场是未来锂电电动工具发展的重要市场。另外,一带一路国家包括东南亚等国家对专业级、装修级电动工具的需求也在增长,市场也在逐步释放。2024年,北美、欧洲、亚太地区电动工具市场规模占比分别达37%、33%、22%。

公司动力工具产品主要为射钉紧固器材。公司的主要动力工具产品以燃气射钉枪及其配套的射钉、瓦斯气罐为核心,包括燃气射钉枪、气动射钉枪等气动工具和锂电射钉枪、电锤、电钻等电动工具,应用领域覆盖建筑工程、装饰装修以及工业制造中的木材加工、金属加工、包装固定等。其中,燃气射钉枪、气动射钉枪、锂电射钉枪均用于射钉紧固类作业,统称为射钉紧固器材。

公司动力工具领域技术实力突出,积极开发园林电动工具新品。公司拥有先进的动力工具研发能力,在国内率先掌握了燃气射钉枪生产核心技术,成功打破国外技术壁垒,公司自主研发量产了锂电射钉枪、气动射钉枪及电锤、电钻等工具,并继续研发各类园林电动工具。2023年公司收购了专业电动工具制造商腾亚铁锚的控股权,整合双方在电动工具领域的研发资源。截至2024年末,公司拥有有效专利98件,其中国内发明专利29件,国外发明专利5件,国内实用新型专利53件,国内外观设计11件;控股子公司腾亚铁锚拥有有效专利89件,其中国内发明6件,国内实用新型专利63件,国内外观设计20件。

公司拥有全供应链自制供应能力。公司目前已经形成三大制造基地,分别为江宁厂区、博望厂区、海门厂区。其中博望厂区是公司最大生产建造基地,涵盖了建筑五金产品的制造以及配套动力工具所需的压铸、冲压、注塑、表面处理等多项工艺加工能力和气动工具配套耗材的生产;江宁厂区拥有数控加工设备,具备精铸件、压铸件、型材件等金加工能力以及电池包全自动化生产线、自动化组装生产线等多项制造能力;海门厂区具有电动工具除大宗原材料、电芯以外的全自制生产能力,包含压铸、注塑、电机、电池包、电控组装等。

公司在国内外拥有成熟有效的营销网络。
在国内动力工具市场销售渠道方面,公司经过十年积累,已发展至400多家经销商,遍布全国各地级市以及经济发达的县市。在收购腾亚铁锚后,公司实现了营销网络的整合与协同。稳定发达的经销商网络有利于公司向终端用户推广应用新产品,快速响应用户服务需求,提高产品市场覆盖率。
在海外动力工具市场销售渠道方面,公司主要以ODM形式销往欧洲和一带一路市场,与欧洲知名五金品牌Stanley Black&Decker、TIMCO、Rawlplug 、HIKOKI(挪威)进行合作,以ODM形式出口射钉、瓦斯气罐等工具耗材和电锤、电钻等电动工具。同时,公司通过与GNGROUP等海外贸易商合作,直接以自有品牌出口锂电射钉枪、燃气射钉枪、电动工具等产品。
同时,在国内和国外市场,公司分别开始建立国内电商销售渠道和国外跨境电商渠道,补充线下销售,满足终端家庭消费需求,扩大国内外庭院经济消费市场份额。
2.2 建筑五金:深耕日本品类齐全,市场份额有望进一步增长
建筑五金是建筑物或构筑物中装用的金属和非金属制品、配件的总称。作为现代建筑的关键部件,建筑五金发展至今市场容量巨大,衍生出的产品种类极其细小繁多,具有应用面广、功能和结构复杂多变、单品价值较低等特点。

建筑五金行业市场规模稳步增长,品类及性价比成为行业竞争关键。据Market Research Future数据,2024年,全球建筑五金市场规模达498.2亿美元,同比增长5.8%,预计2032年将达739.7亿美元,2024-2032年CAGR达5.1%。目前,建筑五金制品行业生产工艺已较为成熟,行业竞争重点在于能否构建品类丰富、质优价中的中高端建筑五金集成供应平台,从而满足下游核心客户的一站式采购需求。

公司深耕日本建筑五金市场,产品丰富品类齐全。公司是具备国际竞争力的中高端建筑五金制品的集成供应商,产品主要为根据日本房屋特点和当地居民家装需求开发的专用五金结构件,以ODM形式出口日本。经过多年深耕,公司积累的产品储备多达5,500多种,可为建材商超客户提供一站式集采服务,已与港南商事、Komeri、VIVA HOME等日本前十大连锁建材超市建立了长期稳定的合作关系。借助公司在建材商超市场良好的口碑,公司现已进入日本大型建筑公司东建、长谷工、松下建筑的供应链体系。
日本客户推广一站式采购模式,公司建筑五金在日本市场份额有望进一步提升。日本建筑五金市场演变至今,存在着大量专注于单一五金制品类型的生产型中小企业。随着行业内核心客户一站式采购模式的推广,市场份额将进一步向具备供应能力的大型企业集中。公司建筑五金业务有望稳健增长。
三、庭院机器人市场空间大,公司相关业务有望快速放量
庭院机器人,指专为商业庭院或家庭庭院设计的自动化装备。按照用途不同,庭院机器人可分为割草机器人、泳池清洁机器人、除雪机器人、安防机器人、智能浇水机器人等多种类型。其中,割草机器人为庭院机器人市场主流产品,能够清理庭院杂草,具备自动避障、防水、预约工作、自动回航充电等多种功能;泳池清洁机器人能够清理泳池水线、侧壁以及底部,具备维护成本低、智能化程度高、清洁效率高等诸多优势。
庭院机器人渗透率较低,市场规模提升空间巨大。据中商情报网数据,2024年全球割草机器人渗透率仅1.9%;据Statista数据,全球泳池机器人渗透率到达突破25%关键节点。据Wiseguy Reports数据,2024年全球割草机器人市场规模达27.2亿美元,预计2035年市场规模将达到165亿美元,2024-2035年CAGR达17.8%;2024年全球泳池清洁机器人市场规模达31.2亿美元,预计2032年市场规模将达到75亿美元,2024-2032年CAGR达11.6%。

公司向集团内机器人公司销售商品。公司作为腾亚实业集团旗下子公司,主要向集团内兄弟公司南京腾亚机器人科技有限公司及安徽腾亚机器人有限公司供应模具、零部件,并承接代工业务。其中,南京腾亚机器人科技有限公司是割草机器人及泳池清洁机器人领域的领先制造商,其市场定位聚焦欧美地区,为全球相关企业提供专业的 OEM/ODM 整体解决方案。南京腾亚机器人科技有限公司机器人产品 90%的核心组件与软件均实现内部自主开发,产品具有技术可控性、成本优势及快速迭代能力,未来市场份额有望进一步提升。

机器人相关业务快速放量,业务拐点已至。2025年1-5月公司向机器人相关关联人销售商品金额达1108万元,相较2024年全年向机器人所有相关关联人销售商品金额高914%。2025年6月,公司公告将向安徽腾亚机器人有限公司销售商品预计金额由1400万元增加至6000万元,彰显机器人相关业务业绩快速增长势头。


四、盈利预测与投资建议
4.1 关键假设及盈利预测
关键假设:
1. 动力工具业务:公司营销网络发达、技术领先、拥有全供应链自制供应能力,随着动力工具市场稳健增长,预计2025-2027年公司动力工具收入分别提升10.0%、8.0%、6.0%;随着公司逐渐整合腾亚铁锚公司业务,提升公司产能利用率,预计毛利率逐年提升,2025-2027年毛利率分别为21%、22%、23%。
2. 建筑五金业务:随着公司建筑五金业务在日本市场市占率提升,预计2025-2027年公司建筑五金业务收入分别提升4.0%、2.5%、1.7%;公司建筑五金业务深耕日本多年,盈利能力稳健,预计2025-2027年毛利率分别为35%、35%、35%。
3. 其他业务:随着公司客户机器人相关产品快速放量,预计2025-2027年公司高压清洗泵业务收入分别提升550%、450%、70%;随着公司客户未来机器人产品降本需求带来的降价压力,预计2025-2027年毛利率分别为50%、43%、38%。
综上所述,我们预计公司2025-2027年实现营业收入7.41、12.31、16.47亿元,同比分别提升22.2%、66.0%、33.8%,CAGR达49.1%,实现归母净利润0.44、1.49、2.31亿元,同比分别增长321.6%、239.8%、55.2%,CAGR达129.69%。

4.2 投资建议
估值方面,我们选取电动工具及机器人上游公司和而泰、园林机械领域拥有割草机器人概念的大叶股份、以及同样拥有五金+机器人业务的坚朗五金作为可比公司,根据Wind一致预期,可比公司2025-2027年平均PE估值为41.5、30.4、23.8倍,腾亚精工2025-2027年对应PE估值为64.2、18.9、12.2倍,2025年高于可比公司平均估值,2026-2027年低于可比公司平均估值,考虑到公司成长性较高,首次覆盖给予“买入”评级。

五、风险提示
1.关联交易依赖度较高风险:预计公司未来关联交易贡献营收较高,若兄弟公司机器人业务销量不及预期,将对公司业绩造成影响;
2.国际贸易摩擦加剧风险:公司海外业务占比较高,若国际贸易摩擦加剧,将对公司业绩造成影响;
3.汇率波动风险:公司海外业务占比较高,若汇率波动较大,将对公司业绩造成影响。

