来源 :三维天地2025-08-27
当Palantir以其数据整合与分析能力震撼资本市场时,业界开始认识到本体技术在企业级应用中的巨大潜力。条条大路通罗马,在这波技术浪潮中,三维天地早已深耕智能故障管理领域,为众多企业提供了Palantir同款基于“业务本体”的解决方案,提供了更加专注、更懂中国企业的选择,引领着行业变革。
技术思路:业务本体
业务本体技术通过构建领域知识图谱,将企业内部杂乱无章的数据转化为具有语义关联的网络化知识体系。通过业务本体技术建立业务的数字孪生体,有效地组织结构化数据、非结构化数据、函数(functions)、模型(models)等资源,构建出?种更适合?型模型应?开发所需的数据形态。
业务本体围绕数据、逻辑和行动三个核心要素进行构建:
1、数据(Data)
指的是数字孪生体本身代表的业务状态,即相关的业务对象、属性和链接的集合。

2、逻辑(Logic)
指的是实现这个决策过程的函数,这个函数会接收数据输入,执?业务规则和计算,最终决定是否触发某个?动类型,或者在执行某个?动类型时,函数内部的具体步骤,如:风险优先级系数(RPN)评估。
3、行动(Action)
指的是基于决策结果需要执?的行动类型,旨在将决策方案安全地、可控地写回到事务系统、分析系统、边缘设备等操作端,如:故障告警等。
三维天地“SunwayLink”平台基于业务本体技术构建具备感知、决策、行动能力的智能体,将数字孪生体作为上下文、将业务逻辑拆分为提示词和可执行的工具,大模型基于上下文信息、提示词的限制和要求、调用工具实现特定业务场景的信息处理,实现业务自动化和智能化。

解决方案:故障管理智能体
01.
数据(Data)设计
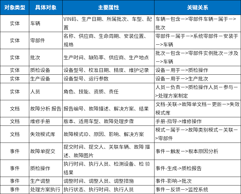
基于故障管理全流程信息构建本体数据模型,举例如下:

02.
逻辑(Logic)设计

03.
行动(Action)输出
(1)拒绝故障分析报告
(2)车辆召回
(3)故障处理方案邮件审核
实践案例:某制造企业的质量管理智能体
某制造企业采用我们的基于业务本体故障管理智能体之后,对比传统的故障管理往往停留在“发生了什么”的层面,解决了“为什么发生”和“会影响什么”的根本问题,实现了:
1、精准故障定位
当系统出现异常时,我们的平台不仅识别技术层面的问题,更能立即定位受影响的业务功能、流程和客户群体,将MTTR(平均修复时间)降低达70%。
2、影响分析可视化
通过业务本体图谱,直观展示故障传播路径和潜在影响范围,帮助运维团队优先处理最关键的问题。
3、智能根因分析
利用图算法和大模型,自动分析故障根本原因,减少75%以上的故障排查时间。
4、预防性洞察
通过历史故障模式学习和业务关系推理,预测潜在风险点,实现从被动应对到主动预防的转变。
业务本体不仅是技术,更是业务与IT之间的通用语言。三维天地在数字化转型的浪潮中正逐步沉淀并优化适配复杂业务场景的智能故障管理解决方案,让您的故障管理更加智能、高效和精准。
SunwayLink·视频介绍
SunwayLink-赋能企业智能化升级新引擎
三维天地自主研发的AI应用开发平台