来源 :挖贝网2022-04-19
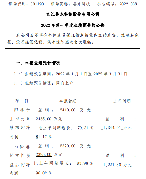
挖贝网4月19日,善水科技(301190)近日发布2022年一季度业绩公告,报告期内归属于上市公司股东的净利润2410.00万元–2435.00万元,比上年同期增长79.31%-81.17%。

报告期内,订单需求保持高速增长态势,市场回暖,销售价格提升;公司产品结构逐步优化,产品盈利能力持续提升,综合成本竞争力进一步提升,促进了制造环节的降本增效,当期业绩实现同比较大幅度增长。
挖贝网资料显示,善水科技主要经营染料中间体、农药和医药中间体的研发、生产和销售业务,其中染料中间体包括6-硝体、氧体、5-硝体和邻氨基苯磺酸,农药和医药中间体包括2-氯吡啶等氯代吡啶系列产品。