来源 :挖贝网2023-01-31
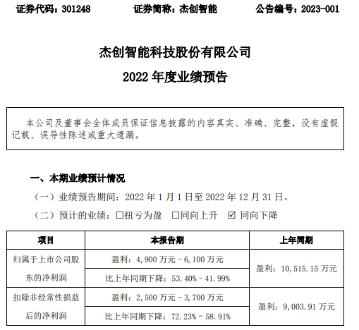
1月31日,杰创智能(301248)近日发布2022年年度业绩预告,报告期内归属于上市公司股东的净利润4,900万元–6,100万元,比上年同期下降41.99%-53.40%。

受2022年下半年特别是第四季度新冠疫情的影响,公司和部分客户的人员流动与物资运转受到较大限制,公司部分工程管理人员亦无法前往项目现场,项目的交付和验收工作受到一定影响。此外,疫情因素阻缓了公司市场销售、参与投标等活动,使得市场拓展效率下降,造成公司本年度经营业绩有所下滑。
受新冠疫情影响,公司部分项目实施进度放缓,部分客户支付款项周期延长,应收账款及合同资产等减值损失与上年同期相比有所增加。
受新冠疫情影响,部分客户在本年度内预算减少,公司毛利率相对较高的智慧安全产品销售收入在本年度较去年同期有所下降,收入结构的变化导致本期整体营业利润有所下滑。
报告期内,预计非经常性损益对公司净利润的影响金额约为人民币2,400.00万元,主要为公允价值变动损益、公司收到的政府补助和理财产品收益等。上年同期非经常性损益对公司净利润的影响金额为人民币1,511.24万元。
挖贝网资料显示,杰创智能致力于推进物联网、云计算、大数据、人工智能等新一代信息技术在智慧城市、智慧安全领域的产业化应用,为客户提供涵盖业务咨询、方案设计、设备采购、产品研发、系统集成及运营维护的全周期综合解决方案。